《夏洛特烦恼》是开心麻花冲击新三板的重要筹码,而近期热播的《琅琊榜》在让其出品方天神娱乐(入股儒意影业)身价暴涨的同时,更直接为手握《琅琊榜》IP资源的掌上纵横送上挂牌新三板的大红包。
掌上纵横信息技术(北京)股份有限公司(证券代码:833416)近期正式宣布在新三板挂牌上市,并同步发行近270万股,共募资5500.21万元。
巧合的是,自9月25日上线后,《琅琊榜》手游第三日便取得App store免费榜第二、游戏免费榜第一的位置。游戏上线10日后,总流水达到1000万。而据掌上纵横的发行说明书,《琅琊榜》原著小说的授权金和版权金,总计才260万元。

这仅仅是公司收集的一个爆款而已。公司自称是将 IP 资源引入游戏开发中的先行者,公司共签约版权 88 部,其中有票房过亿的《大闹天宫》、《一代宗师》、《黄金大劫案》,《天将雄师》、《钟馗伏魔:雪妖魔灵》;还有大型古装传奇电视剧《琅琊榜》(同步签约 原著小说 IP)、 大型玄幻神话偶像剧《山海经之赤影传说》;更有明星 IP—时尚女神范冰冰、男神韩庚,大型综艺节目《百变大咖秀》百变五侠的核心成员大张伟、贾玲、沈凌 等等……(这些IP价格什么价?直接看文末满足你的好奇心!)
真不愧是IP集邮癖深度患者!而如果简单地归纳这家公司的商业模式,数娱君认 为,就是像拍电影一样做游戏。那么问题来了,在影游互动被广泛认可,手游行业集中度不断提高,游戏大厂重金砸IP的当下,公司的竞争优势还能保持吗?今天 数娱梦工厂就从公司的公开转让说明书中找找答案。
向游戏圈兜售影视IP,为影视圈定制游戏
一直以来,掌上纵横做的是IP贩卖的生意。
对 于公司的商业模式,掌上纵横的解释是:由于影视作品本身具有大量的粉丝资源,且影视作品的粉丝资源与游戏玩家有着高度的重合,因此,公司开发的游戏很容易 得到玩家的认可。同时,公司开创移动游戏 O2O 的模式,玩家在线上玩游戏的同时,还有机会获得线下见明星等娱乐权益增值服务。公司产品的主要消费群体为 90 后、00 后的影视、明星粉丝群和游戏玩家。

根据公开资料,创立于2010年的掌上纵横主营业务为影视、明星版权运营。早在《琅琊榜》之前,掌上纵横就曾凭借《大闹天宫》的改编版权,在电影取得10亿票房之际,联合墨麟和百度出品同名游戏,并取得月流水过亿的收入。
《范冰冰魔范学院》作为全球首款明星定制游戏及娱乐宝首个粉丝众筹产品,开创了移动游戏O2O的先河, 实现了“线上玩游戏、线下见明星”的全新模式。
基于影视、明星与粉丝的高度重合性,掌上纵横以版权改编游戏将影视、明星中的粉丝资源带到游戏中来,充分发挥“粉丝经济”效应,切实的实现了影游联动。
根据招股说明书,掌上纵横已与41家影视公司建立了版权合作关系,其中与中影股份、上影股份等建立了独家战略合作伙伴关系。公司已签约的版权89部,涵盖电影、电视剧、小说、动漫、PC游戏等领域。

不过,眼下,IP争夺已经进入白热化阶段。这生意还那么好做吗?
游戏公司都来抢生意的当下,IP怎么卖?
之所以会提出这个问题,是因为手游行业经过近两年的洗牌,集中度已经相对提高,对IP的重视也已经跟上。
于腾讯、巨人、盛大这些老牌游戏巨头而言,在现金流充沛的情况下,在IP投入上完全不遗余力;而对银汉科技、天神互动、游族网络等这样的游戏公司而言,集团本身也往往有影视公司配套,影游联动从未间断。留给掌上纵横这类公司的空间似乎在缩小。
比如说,以前巨人游戏在手游领域后知后觉,但毕竟背靠大树,迅速占领了一批优质IP,同时签约明星代言,形成更紧密的合作关系,如此高举高打,让很多小公司很伤。

从招股说明书看,公司的核心部门是知识产权运营中心,已经形成了一套成熟的运作流程。首先在购买版权前,要进行内部评估,而内部评估的维度主要有:影视题材 是否适合改编游戏、明星持续热度如何、利用该IP开发的游戏产品是否可以满足玩家期待、片方是否有好的发行团队、片中是否蕴含大量营销资源。

掌上纵横在其招股说明书中对竞争优势做了“辩护”:
1、 更加“全面、灵活、专注、创新”:公司在将获取的版权改编为手游的同时,还可以将版权改编为页游、PC 端游戏;公司与片方、经纪公司、游戏研发商的合作模式灵活多样,有“预付金+分成”、“保底金+分成”、“游戏版权一次性买断”等多种合作模式;公司专注 于该细分市场发展,目前,公司已同中影网络科技、上影股份、小马奔腾、百度、360 手机助手、阿里巴巴等多家建立了合作伙伴关系,与 38 家影视公司建立版权合作关系。此外,公司在业内开创“移动游戏 O2O+移动游戏 众筹+明星 IP2.0”的创新商业模式(这个,不知机构们,你们能不能理解?)。
2、出色的跨界整合能力:公司专注于版权类游戏的研发与发行,致力于通过版权、游戏、营销、渠道 多维度的跨界整合,深度挖掘版权改编游戏的衍生价值。公司的业务团队不仅对影视、明星版权有着足够的认知,而且对游戏以及玩家的需求有着深刻的理解。
3、 充分发挥“粉丝经济”效应:其中提到的一点是虽然明星代言基本已经成为游戏的固定搭配,但该模式下玩家与明星之间的互动几乎趋近于零,无法真正调动明星的 核心粉丝群。而掌上纵横则有为明星跨界推出专属的定制游戏产品的 “明星 IP2.0”。在明星 IP2.0模式下,先有明星再有游戏,这种为明星量身定制的形式,能更大程度激发明星的热情和参与感。(这个,不知各家游戏公司,你们能不能同意?)
九鼎系浮现,资本运作存想象空间
不过,有一点,数娱君也是不得不服,公司背后浮现了九鼎的身影。
根据其发布的公开转让说明书,掌上纵横注册资本为7000万元,自然人刘仕儒直接持有掌上纵横42.59%的股份。而在其股东的名单里,九鼎的子公司昆吾九鼎的子公司嘉兴九鼎,为掌上纵横的第3大股东,持有其14.13%股份。苏州九鼎持2.53%股份为其第7大股东。
有着浓厚的九鼎系血统的掌上纵横,相比其他的影视游戏公司,在金融布局上似乎更敏感,其接下来即将启动增发,根据招股说明说,未来的几大方向业将在以下领域:
1、体育版权:目前已与体育之窗基于共同创建体育游戏 O2O 生态达成战略合作意向,若正式签订合同,公司将获取中国足球协会超级联赛、CBA等体育赛事的游戏改编权。
2、移动游戏金融众筹模式:未来,金融众筹将成为公司移动游戏产品的标配。通过众筹,每一个玩家既是投资人、还是制作人,既是传播者,还是消费者。而据媒体报道,掌上纵横接下来将与领先的平台合作,推出互联网金融众筹产品,直接对标业内已有的互联网金融众筹产品。并将以换股的方式收购P2P公司,并在游戏信用分期产品上有所涉水。
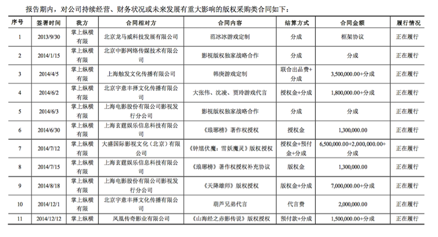
——————————最后来个好奇心的分界线—————————————
这些IP的版权价,你都知道是多少吗?掌上纵横的招股说明书泄露了天机。



评论