文|BusinessCars 曹旻希
我这个年纪的朋友们大多都看过《哈利·波特》这套书,当然,没看过书也多少了解过这个系列其中的一两部电影。
最近在闲暇时间里我又重温了该系列的全部电影,看到系列之《凤凰社》中平时总让老师头疼的捣蛋鬼韦斯莱双胞胎,在骑着扫帚用魔法烟花炸掉了半个学校大厅之后,向当时限制他们自由的代表乌姆里奇“开炮”,并高调宣布从霍格沃茨退学,然后飞向落日余晖的那一刻让我久久不能忘却。
因为在打开门的瞬间,他们找到了自己新的方向,也意味着整个魔法世界又以另一种形式向他们敞开了未来的大门。
门从来不是别人关上的,所以需要自己去打开那把锁,但是有些门却是自己锁上的。
2020年2月28日,众泰汽车《关于深圳证券交易所关注函回复的公告》姗姗来迟,众泰汽车的危机再次被摆上台面。但显而易见,这场疫情过后,众泰汽车从某种程度上很难再有翻盘的可能,而那把能够开门的钥匙,早已经被众泰自己丢失。
预亏超60亿后
3月17日,众泰汽车发布公告称邓晓明已经辞去公司副总裁职位。辞职后,邓晓明将不再担任公司其他任何职务。众泰汽车在公告中说明,邓晓明的辞职不会影响公司正常生产经营活动。截至公告披露日,邓晓明及其配偶未持有众泰汽车股份。

这已是本月众泰汽车第二起高管人事变动。3月8日,众泰汽车发布公告称,公司副总裁陈静因个人原因已经向董事会递交了辞职报告。
人事变动的背后是众泰汽车糟糕的业绩表现。
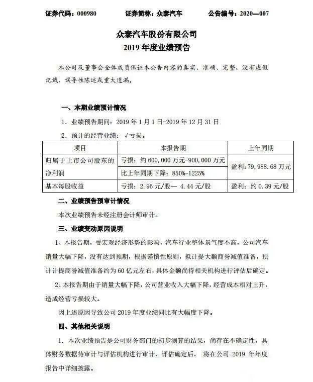
据1月20日,众泰汽车发布的《2019年业绩预告》显示,该公司预计2019年归属于上市公司股东的净利润亏损约60亿~90亿元,较上年同期下滑850%~1225%(2018年盈利约8亿元)。
由于销量数字“感人”,众泰汽车从2017年10月份之后就已停更每月在深圳证券交易所按时披露的销量快报。与此同时,由于产量大幅下降,导致单位固定成本上升,毛利率大幅下降;众泰汽车的部分基地也处于停产状态,停工损失较大,去年下半年虽然采取一定措施精简机构,减少管理成本,但是相对收入下降,管理费用仍然未能显著下降。
谈及原因,众泰汽车方面表示,受宏观经济形势的影响汽车行业整体景气度不高,公司汽车销量大幅下降,导致公司营业收入大幅下降,经营成本相对上升,造成经营亏损较大。根据谨慎性原则,拟计提大额商誉减值准备,预计计提商誉减值准备约为60亿元左右,具体金额尚待相关机构进行评估后确定。
随后在对深交所的回复函中,众泰汽车进一步说明了遇到困境的原因。“公司2019年资金周转困难,零部件供应商无法有序供应,产品订单不能及时交付,众泰汽车品牌受到了极大的冲击。”
众泰汽车还一度陷入破产传闻。
除了旗下品牌君马汽车早已因资金问题已停产之外,据央视报道,2019年10月,有银行下发通知,排查众泰汽车等四家车企破产风险。然而,众泰汽车等发布声明澄清称,破产传言不属实。
与此同时,受主营业务疲软的影响,众泰汽车也出现了拖欠员工工资、拖欠供应商货款等连锁反应。去年以来,众泰汽车多次被卷入欠薪风波,被曝“多地区存在欠薪情况”,今年过年前夕,在本刊所发表的“众泰的年轻人,为什么不敢回家过年?”一文中,也明确表示众泰汽车正陷入“地主家没有余粮”的危机中。
虽然在政府、各银行的不懈努力下,众泰汽车积极采取自救措施筹得30亿元资金贷款用于补充生产流动资金,加大部分车型的排产力度,但仍未能从根本上解决其资金周转问题,更无法填补目前众泰汽车自身的窟窿。
而这一切早有征兆。
卖地又卖房
与海马、力帆等同样深陷危机中的车企一样,卖地和卖房成为了这些车企们解决困境的第一选择。
在对深交所的回复函中,众泰汽车披露,母公司铁牛集团仍有一笔业绩补偿未兑现。不过由于铁牛集团所持其股份仍100%处于受限状态,铁牛集团履行2018年度业绩承诺仍有一定困难,所以如果要解决目前众泰汽车的这笔“烂账”,铁牛集团只有通过地块收储和房产收益来完成补偿。
铁牛集团为浙江省大型民营企业,资产众多。为及时对众泰汽车作出业绩补偿,铁牛集团表示,其在浙江永康拥有多宗工业性质用地的使用权,地块收储过程中,预计可获得收益约34亿元,可用于解除质押3.68亿股。
另外,铁牛集团下属子公司浙江卓诚兆业投资开发有限公司,具有房地产开发一级资质,在永康已成功开发了多个楼盘。目前,浙江卓诚兆业投资开发有限公司投资建设的两处楼盘即将完工交付,铁牛集团获得的投资收益也可用于归还股票质押贷款。

不止如此,公告显示,永康众泰2019年度净利润为亏损,预计亏损额约20亿元以上(未经审计)。这样一来,2019年度铁牛集团最大业绩补偿预计需要股份补偿7.92亿股以上,是2018年度的1.7倍左右。根据规定,铁牛集团在履行完毕2018年度业绩补偿义务后,如所持股份不足以补偿2019年度业绩承诺的,铁牛集团将以现金方式履行业绩承诺。
众泰汽车称,在上述措施顺利实施的前提下,铁牛集团采取股份补偿与现金补偿相结合的方式切实可行,2018年度业绩补偿承诺相信是可以实现的。
当然对于双方的说辞,众泰汽车的众多投资者仍表达了自己的不满:“溢价高达60多亿完成了众泰汽车的重组,如今业绩亏损高达60多亿的商誉爆雷,铁牛集团的业绩承诺迟迟不到位,股份注销遥遥无期,如何对得起6万多的众泰汽车股东?”
不过其实目前双方所经历的“苦果”其实早在三年前就已经埋下。
2016年3月,众泰汽车借壳金马股份上市,由于对市场的错误预判,铁牛集团在当时签署了一份业绩对赌协议。
根据铁牛集团与众泰汽车的业绩对赌协议,作为补偿义务人的铁牛集团承诺众泰汽车2016年、2017年、2018年、2019年经审计的扣除非经常性损益后归属于母公司股东的净利润分别不低于人民币12.1亿元、14.1亿元、16.1亿元、16.1亿元。
然而,众泰汽车仅在2016年完成盈利目标。2017年归母净利润为12.3亿,完成率为95.15%;2018年亏损4.9亿元;2016年~2018年累计完成不足50%。所以,铁牛集团需进行业绩补偿,按照约定当期补偿41.7亿元,当期补偿股份数量4.68亿股。

公开资料显示,铁牛集团所持有众泰汽车股份累计7.86亿股,占公司总股本的38.78%。2019年8月,众泰汽车曾发布公告称,拟1元回购铁牛集团所持众泰汽车4.68亿股股份,但由于铁牛集团所持众泰汽车股份被司法冻结和质押,所以这场业绩补偿的承诺至今也迟迟无法完成。
虽然以铁牛集团的实力,卖房卖地来完成此前的承诺并不成问题,但众泰汽车想要借此“起死回生”就并不是那么容易的事情了。
销量为零,产品更新停滞
当下的疫情并不能成为影响众泰汽车自救步伐的根本因素。
其实从2018年开始,众泰汽车方面就已经没有全新的燃油车型推出,只有部分小改款车型,同时又因为资金导致零部件供应不足,不能如期交付,而错失了市场红利。与此同时,2019年下半年以来,众泰汽车大部分车型就已经处于停产或者不连续生产状态。
目前除了新能源汽车产线部分恢复生产之外,众泰汽车的燃油车生产线尚未恢复生产。而打算在一季度上市代表众泰汽车步入3.0时代的旗舰产品众泰TS5,也因为疫情导致的复工难题而延迟上市时间。
资料显示,截至2019年末,众泰汽车整车在研项目还有5项,其中包括在上海车展上推出的代号B21的全新车型。众泰汽车表示,除众泰TS5已经开发完成待投产,B21项目仍处于研发中。
业内人士表示:“目前众泰汽车最大的问题还是造车核心技术老旧,改款、新款车型也没有及时推出。之前的热销车型因为模仿走俏,但是现在国人已经审美疲劳了。”
在过去一年中,为推出新车型来促进销量,众泰汽车加大了研发成本的投入,其在公告中直言,2019年在资金极度紧张的情况下,坚持对新车型、新技术的研发,导致研发费用大幅上升。
此前,铁牛集团董事长应建仁曾表示,未来众泰将通过引入国内外先进的经营管理团队,加快企业现代化制度改革。同时,公司也将加大科研和创新的投入力度,尤其将在新能源领域主攻节能化和高效化,计划在2020年推出4款新能源车型,并将加大与福特汽车的合作力度,加速推进企业复兴。
不过从现在来看,与福特的合作已处于“流产”边缘,众泰汽车只能“自救”。
众泰汽车内部人士也对《第一财经》表示,公司内部曾做一个测算,在新产品、调产能、降成本等措施的共同作用下,众泰汽车将在2020年逐步摆脱困境,改善融资能力与财务压力;2021年营收能力将获得大幅提升,营收破百亿,息税前利润转正达到3亿元,毛利率回升至14.5%。
对于未来的畅想,众泰汽车一刻也未曾停止过,包括认为只要上述的改革方案能够落实,公司获得资金支持,即可全面恢复停产的大部分车型生产,满足市场需求。
但现实其实并非如此。毕竟按照目前情况,众泰汽车即便获得政府以及铁牛集团的大额纾困资金,却非长久之计。如果资金链断裂,甚至不排除被兼并重组或“代工”的可能,而这些或许最终才是众泰汽车解锁未来的那把钥匙。


评论