记者 |
又一家券商计划“登陆”A股市场。
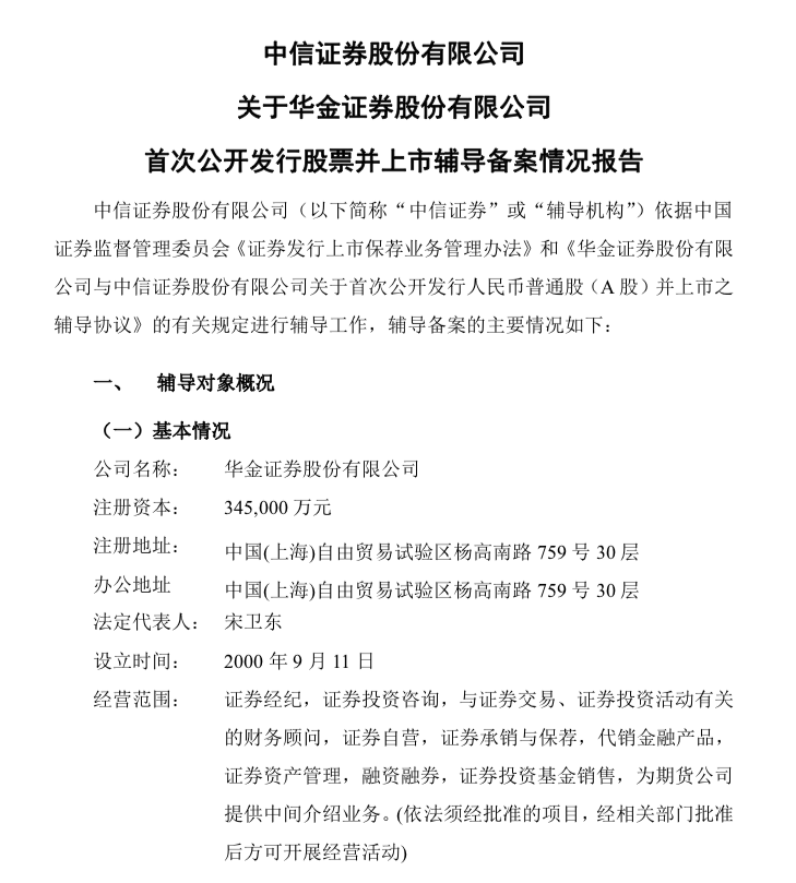
3月24日晚间,界面新闻记者从上海证监会官网查阅到,中信证券发布了《关于华金证券股份有限公司首次公开发行股票并上市辅导备案情况报告》,辅导开始时间拟于 2020 年 3 月。

官网信息显示,华金证券总部位于上海,前身是设立于2000年9月的上海久联证券经纪有限责任公司,其注册资本为2亿元人民币;2005年1月17日,中国航天科工集团公司收购重组久联证券,持有久联证券70%的股权,公司也在随后更名为航天证券有限责任公司;2014年3月,公司引进战投,并增资扩股,成为珠海华发投资控股有限公司旗下的重要成员企业。
2014年12月,公司更名为华金证券有限责任公司。2016年12月,公司完成股份制改制,更名为“华金证券股份有限公司”。

根据辅导备案情况报告及公司年报,华金证券目前的第一大股东为珠海铧创投资管理有限公司,持有公司78.43%的股份,珠海国资委通过旗下珠海华发集团有限公司控制铧创投资,为华金证券实控人。此外,公司前五大股东还包括,上海裕盛投资管理有限公司 、广州市德明投资合伙企业(有限合伙)、西上海(集团)有限公司、珠海华金资本股份有限公司、广东丹尼客鞋业皮具股份有限公司和岭南金控三期(深圳)投资企业(有限合伙)。


在股东变更的同时,华金证券也通过增资扩股快速扩充资本金。 公开信息显示,2010年1月6日,公司注册资本从人民币2亿元增加至6亿元; 2014年1月29日,增至12.8 亿元,2016年2月2日,增至24.55亿元;2017年12月27日,增至现有的34.5亿元。
2016至2018年,华金证券营业收入分别为5.11亿元、3.45亿元和5.61亿元,净利润分别为和1.59亿元、4508万元和1.02亿元。截至2018年莫,公司总资产103.69亿元,净资产40.11亿元。分支机构则从2016 年底的1 家分公司、32 家证券营业部,增加至了2018年底的6家分公司公司和45家营业部。
在证券公司2018年业绩排位中,华金证券总资产、净资产、营业收入、净利润、净资本和核心净资本分别排名第82、79、77、57、83和79位。
从具体业务来看,投行业务是华金证券的“强项”,2018年全年实现股权总承销规模6.14亿,债券总承销规模 167.13亿,实现业务管理费净收入1.64亿元,同比增长189%。
相比之下,公司经纪业务体量较小,2018年实现手续费净收入3145万元。期末融资余额8.75亿元,两融息费水平全年平稳,实现息费总收入3983万元,同比增长45%;期末股票质押余额8.05亿元,同比增长13.7%,全年实现股权质押业务息费收入5901万元,同比增长167%。
此外,公司投资业务和资管业务在2018年分别实现收益4.49 亿元和3229万元。
协会信息显示,华金证券现有高管15名,有超过半数是于近两年刚刚履任的。其中,常务副总裁赵丽峰、副总裁袁海、首席风险官于湘泳在2018年走马上任,三位副总裁金葵华、胡旭和尚理慧,以及监事会主席张晓强、财务总监冯军则都是在2019年到任的。

除了华金证券外,还有不少中小券商也在谋求上市。在今年2月26日,中银国际证券在上交所成功挂牌上市,成为鼠年券商第一股。根据证监会披露的《首次公开发行股票企业基本信息情况表》,截至3月19日,还有5家券商在正式的排队上市名单之中,分别为中泰证券、国联证券、万联证券、财达证券和东莞证券,除了东莞证券拟于深交所上市外,其余四家皆欲登陆上交所。目前,中泰证券已通过发审会,国联证券状态为预先披露更新,另外两家皆为“已反馈”,而东莞证券则是“中止审查”。



评论