张鹤仪|财联社
财联社3月26日讯,当地时间25日,美国航空股持续回暖,达美航空涨15%,美国航空集团涨10%,波音收涨24%。此前有消息称美国对航空业有刺激政策协议。
据国际航空运输协会 (IATA) 预计,新冠疫情将使全球航空业今年损失约2520亿美元营收,相当于2019年营收总额的44%。
最新预测的情景是3个月后世界各国将取消严格的旅行限制。基于此,IATA预计2020年全球乘客需求比2019年下降38%。第二季度,行业产能预计同比下降65%,预计第四季度的降幅将恢复到10%。
昨日,国际航空运输协会官员表示,2月份全球货运量下降约10%,全年下降15-20%。惠誉将波音评级下调至“BBB” 前景为负面、标普将达美航空的评级下调至垃圾级。航班需求萎缩、资金承压,海外部分航司已经出现破产。国际航空与旅行产业研究公司表示,如果没有政府援助或行业自救措施,全球大多数航空公司都撑不过五月底。
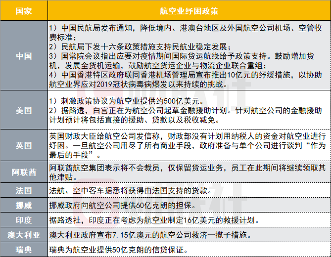
而各国对于航空业的援助力度、方式都有差别。

截至北京时间3月23日晚间,据各大航司官网和新闻媒体公布的数据不完全统计,已有超过20家航空公司全线停飞所有航班。此外,经计算,超过30家航空公司已停飞所有国际航线。评级机构标普表示,全球航空运输的全面恢复可能要到2022-2023年才能实现。
西部证券提到,海外疫情升级下,国际航线收紧,目前全国陆地口岸海港空港入境人员日均12万人次,较去年同期相比下降8成多。截至3月19日,各国往返内地航班3月执飞率不足18%,其中日本执飞率10.1%,韩国14.7%,泰国24.8%,国际线仍将承压。
对于国内航线,华泰证券提到,二月A股五家上市航空公司(国航、南航、东航、春秋、吉祥)整体供给和需求分别同比下降70.0%和82.2%,客座率50.5%,同比下滑34.6%。而由国家出台的多项支持民航政策,预计三大航将各获利超过10亿元。最坏时刻已过,目前国内航班量出现边际改善,国际油价暴跌也边际利好航司成本,但中小航司仍在压力中生存。
三月,国内计划航班量已开始明显恢复,二线机场航班量同比已回升至80%,但一线航班机票同比仍有较大跌幅,仍要静待商务需求恢复。申万宏源证券认为,近期航空企业整合消息再次对市场产生扰动,其认为航空整合在短时间内完成概率较低,但航司面对巨大压力下政府通过各种方式支持运营的可能性较高,行业整合逻辑有望实现。
中信证券认为,航空需求持续修复中,建议关注A股市场航空机场板块的超跌反弹机会。


评论