文|新经济e线
3月27日晚间,继中国证监会近日发布《科创属性评价指引(试行)》(《指引》)之后,《上海证券交易所科创板企业发行上市申报及推荐暂行规定》(《暂行规定》)于当晚正式下发,并自发布之日起施行。《上海证券交易所科创板企业上市推荐指引》(上证发〔2019〕30号)同时废止。
据悉,《指引》提出了科创属性具体的评价指标体系,明确了具有科创属性企业的内涵和外延,同时规定支持和鼓励符合科创属性评价标准的企业申报科创板。
具体而言,《指引》提出了“3 项常规指标+5 项额外条款”结构的具体评价指标体系,简称为科创属性“3+5”标准。
新经济e线注意到,3 项常规指标分别对企业的研发投入规模(体现研发能力),资金投入后产生的发明成果(体现成果转化能力)及收入体量(体现企业商业能力)做出了明确的规定。至于5项额外条款只需满足其中之一,就符合科创板对企业科创属性的认定,肯定了高水平研发能力形成的核心技术在科创板申报中的重要意义。
而《暂行规定》进一步细化了科创板服务的行业范围,将科创属性指标评价体系与科创板定位把握相对应。在此基础上,精简优化了科创板定位把握中有关自我评估、核查把关、审核问询的程序和要求。
科创板“硬科技”定位
业内专家认为,科创板属性标准设置以及《暂行规定》的发布并非设置新的准入门槛,而是强化科创板“硬科技”定位。届时,预计《暂行规定》落地之后,类似平台类(互联网+)、小市值等公司申报积极性可能有所降低。

对此,上交所相关负责人答记者问时表示,《暂行规定》明确将着重基于科创属性评价要求来把握发行人是否符合科创板定位,进一步增强了把握科创板定位的重点和方式。
值得关注的是,前期实践中如何评价企业的科创属性、判断企业“科创成色”和“科创含量”的高低十分复杂,客观存在发行人和保荐机构申报时对是否符合科创板定位有顾虑、有关科创板定位评估和核查的形式及内容不统一、审核中与科创板定位相关内容的问询过严过细等问题。
《暂行规定》进一步明确,将基于《指引》的评价体系把握科创板定位。具体而言,科创板服务的行业范围内的所有企业,如果同时符合《指引》规定的3项常规指标,或者具备科技创新能力突出的5种例外情形之一的企业,科创板应当重点支持和服务,由此可直接而简便地认定其符合科创板定位。如此有助于明确发行人申报科创板的心理预期,也有助于增强科创板定位把握的可操作性。
此外,《暂行规定》同时明确,科创属性暂未达到科创属性指标要求但短期内能够达标的发行人,如经谨慎客观评估认为自身符合科创板定位的,可以先行提出科创板发行上市申请,但需要进行相对严格的评估、核查和审核。
上交所相关负责人称,审核中,上交所将就发行人的科创属性向科创板科技创新咨询委员会履行正式咨询程序,并参照所形成的专家意见作出审核判断。上述安排为主要依靠核心技术开展生产经营、科创属性短期内能够达到评价指标要求的企业,及时利用科创板做大做强预留了必要空间。
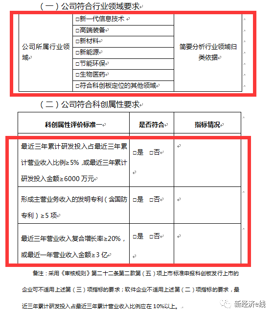
按照《指引》规定,《暂行规定》细化了科创板重点服务的行业领域范围,涵盖了新一代信息技术、高端装备、新材料、新能源、节能环保、生物医药等高新技术企业和战略新兴产业。
其他符合科创板定位的深度应用科技创新领域的企业,如金融科技、科技服务等,也属于科创板服务范围。科创板在服务科创企业方面具有广泛性和包容性。在科创板服务的行业范围内的企业,只要符合常规指标,或者符合例外情形之一,就可以申报科创板。
科创属性“3+5”标准
据新经济e线了解,科创属性“3+5”标准分为“常规指标”和“例外情形”。其中,《指引》所设置的“常规指标”,包括研发投入占比或绝对金额、发明专利数量和营业收入复合增长率或营业收入金额在内的3项指标。

具体如下:
1)最近三年研发投入占营业收入比例 5%以上,或最近三年研发投入金额累计在 6000万元以上;
2)形成主营业务收入的发明专利 5 项以上;
3)最近三年营业收入复合增长率达到 20%,或最近一年营业收入金额达到3 亿元。
值得注意的是,按照第五套上市标准申报的未盈利企业,可不满足第3项常规指标对营业收入的要求。
上交所相关负责人强调,3项指标构成一个有机整体,分别表征企业研发投入、成果产出及其对企业经营的实际影响3个维度,具有较强的内在逻辑性,总体上能够较为全面地衡量企业研发投入产出及科技含量。

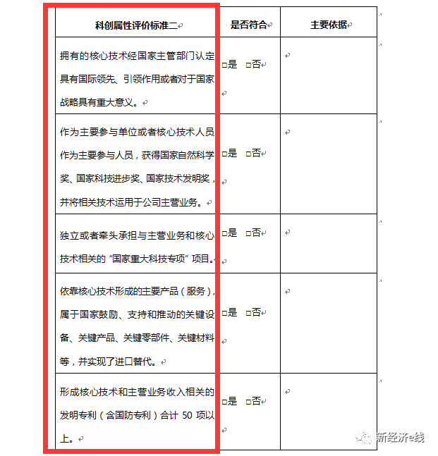
(公司可选择科创属性评价标准一或者科创属性评价标准二进行说明。选择科创属性评价标准二的,可选择其中任意一项情形进行说明。)
根据《暂行规定》,在科创板上市的申报企业需同时满足上述3 项常规指标。如不能同时满足,则需要至少满足以下5 项额外条款中的一项。
1)发行人拥有的核心技术经国家主管部门认定具有国际领先、引领作用或者对于国家战略具有重大意义;
2)发行人作为主要参与单位或者发行人的核心技术人员作为主要参与人员,获得国家科技进步奖、国家自然科学奖、国家技术发明奖,并将相关技术运用于公司主营业务;
3)发行人独立或者牵头承担与主营业务和核心技术相关的“国家重大科技专项”项目;
4)发行人依靠核心技术形成的主要产品(服务),属于国家鼓励、支持和推动的关键设备、关键产品、关键零部件、关键材料等,并实现了进口替代;
5)形成核心技术和主营业务收入的发明专利(含国防专利)合计 50 项以上。
可见,科创属性“3+5”标准在对企业研发投入、科研成果、商业能力提出要求的同时,提供了一定的包容。此举有利于降低上市成本,提高审核效率,加快发行审核节奏;量化指标强调发明专利,引导二级市场分化、一级市场企业科技沉淀。
逾20家科创板公司不达标
有意思的是,新经济e线调查发现,若按照科创属性“3+5”标准进行回溯的话,现有已上市的科创板上市公司中,累计有逾20家公司并不能满足全部常规三项指标。
据广发证券研报统计,截至3月20日,在已上市的92家科创板企业中,共有80家满足条件一(研发投入),85家满足条件二(发明专利),87家满足条件三(营收),同时满足全部三类条件的仅有69家,占比为75%。
余下科创属性全部常规三项指标不达标的科创板上市公司共计有23家,占比达25%。分别包括安集科技(688019.SH)、光峰科技(688007.SH)、澜起科技(688008.SH)、新光光电(688011.SH)、中微公司(688012.SH)、天奈科技(688116.SH)、申联生物(688098.SH)、鸿泉物联(688288.SH)、长阳科技(688299.SH)、联瑞新材(688300.SH)、建龙微纳(688357.SH)、佰仁医疗(688198.SH)、江苏北人(688218.SH)、芯源微(688037.SH)、华特气体(688268.SH)、洁特生物(688026.SH)、有方科技(688159.SH)、神工股份(688233.SH)、紫晶存储(688086.SH)、佳华科技(688051.SH)等。
具体来看,至少有9家科创板公司尚未满足条件一,即“最近三年研发投入占营业收入比例 5%以上,或最近三年研发投入金额累计在 6000万元以上”,分别是天奈科技、长阳科技、联瑞新材、建龙微纳、江苏北人、华特气体、洁特生物、神工股份、佳华科技等。
针对条件二,即“形成主营业务收入的发明专利 5 项以上”这一条,包括光峰科技、澜起科技、中微公司、鸿泉物联 、有方科技 、神工股份 、紫晶存储等7家公司全部不达标。
此外,包括安集科技、新光光电、申联生物、佰仁医疗、芯源微在内的5家公司没有达到科创属性第三条的要求,即“最近三年营业收入复合增长率达到 20%,或最近一年营业收入金额达到3 亿元。”
不过,新经济e线注意到,对于《暂行规定》发布前的申报企业,上交所明确了“老人老办法,新人新办法”的原则,即《暂行规定》发布实施后,新申报企业的科创属性评价和科创板定位把握等事项,按照其相关规定执行。对于《暂行规定》发布前已申报企业的科创板定位把握等事项,实行“新老划断”,仍按其申报时的相关规定和实践要求进行。
具体而言,发行人和保荐机构应当按照《暂行规定》及附件所列示范格式要求,开展科创板定位的自我评估;所提交的自我评估和专项说明,应当突出重点、直接明了,有针对性地评估是否属于科创板服务的行业领域、是否符合科创属性要求等。
保荐机构推荐发行人发行上市时,应当重点核查发行人行业领域归类和科创属性认定的依据是否真实、客观、合理,并按照《暂行规定》所附示范格式的要求出具发行人专项意见,重点是要说明核查方法、核查过程及核查取得的证据。


评论