文|选址中国 江珊
中年网红罗永浩的直播首秀引爆社交媒体,创1.1亿交易,实现抖音、老罗、商家三赢。
与此同时,罗永浩也收获了网友「史诗级无聊」和「业务水平尴尬」的无情差评。节奏拖沓、讲解生涩、出现口误……如果没有罗永浩名人效应和抖音流量加持,这场新手带货必会被列入翻车系列。有人怀疑,押注6000万的抖音能靠罗永浩来挑战薇娅、李佳琦们所构筑的权利格局吗?
实际上,网红早就走过了单打独斗、靠天分吃饭的阶段,每个红人背后都站着一支专业团队,甚至是上市公司。团队分工细致、协作紧密,它们制造流量,同时把工厂、田间、档口的货物变成订单,把文化、知识、信息打包成商品,最终将流量收割为财富。
站在李佳琦、薇娅背后的专业团队,就是近年来大爆发的MCN公司。那么,这些MCN如何选址?哪些城市的「网红力」爆棚?本文将借助数据解锁网红MCN的选址图谱。
东三省职业主播最多
当前,绝大多数头部红人都已经签约或自建MCN公司,比例高达90%,同时国内MCN公司数量已经急速增至5000个。
比如,行业顶流中,李佳琦的MCN公司是美腕、薇娅的MCN公司是谦寻文化、李子柒的MCN公司是微念科技,而罗永浩的新公司是「交个朋友」。
更早走红的张大奕,其MCN公司「如涵控股」孵化于杭州,是阿里唯一入股的MCN机构,已于去年登录纳斯达克,被称为「网红第一股」。据Frost & Sullivan报告,如涵是目前中国年收入总量最大的MCN公司,截至2019年9月30日,旗下共有146名签约网红,845个合作品牌。如涵控股最新公布的2020财年Q3盈利为2100万元,同比增35%。
在直播的带动下,一波网红概念股也被爆炒,天下秀、星期六、引力传媒、中广泽天等为代表的MCN概念股领涨A股。

网红概念上市公司分布
不过MCN和主播的地域分布并不一致。
根据直播头部企业陌陌发布的《2019主播职业报告》,主播人群具有明显的区域特征,北方职业主播远多于南方职业主播,职业主播占比最高的10个省市是黑龙江、吉林、辽宁、重庆、甘肃、广西、天津、湖南、贵州、广东。
快手主播也有类似的结构,根据4月1日的「快手达人100强」,辽宁、黑龙江、吉林跻身「五强」,分别有达人11位、8位、7位,合计红人数量26位,占据了百强榜的四分之一。

快手达人100强最多的10个省市
被网友称为「轻工业直播、重工业烧烤」东北三省,在中国网红江湖上无疑是存在感极强的「大哥」。但是,如果从MCN的分布情况看,东北三省的网红「话语权」就将让位于京广沪浙这些经济发达省份了。
四省争霸,川鲁雄起
虽然来自东北的主播多,但更具备商业转化能力的MCN机构却聚集于京广沪浙。
选址960随机选取了抖音认证的164家MCN公司,发现MCN公司最多的四大省份依次为北京、广东、上海、浙江,合计113家,集中了7成MCN公司。其中,北京MCN公司最多,有37家,占比达到23%;上海30家,占比18%;广东28家,占比17%;浙江18家,占比11%。

图:164家抖音认证MCN分布情况
除了这四大省份,娱乐大省湖南、休闲之都四川,也有不可小视的江湖地位。
位于湖南的中广天泽,是长沙广播电视集团国有控股建立的MCN,为主板上市公司,在美妆、情感、影评、知识、特效等多个垂直领域已有所布局。
来自四川的洋葱视频则是抖音的头部MCN之一,旗下红人包括办公室小野、七舅脑爷、代古拉K等;瘾食文化传媒主要制作美食和搞笑视频,旗下红人有耳熟能详的密子君、大胃王朵一等。
此外,江苏、山东两省也颇有实力。
其中,山东谷麦嘉禾多次登上抖音和快手MCN排行榜前三,其以剧情类账号为主,旗下超过百万粉丝的达人超过了100位。
不论数量论影响力,也是一线经济发达地区拔得头筹,据抖音星图发布的《2019 MCN热力榜》,10家超头部MCN机构中,北京占4席、福建2家、上海、山东、江苏各1家。
带货王者在杭广
但最擅带货的MCN在杭州。
尽管现在MCN多是全平台分发内容,但仍然有所偏重重,业内大致分淘系MCN、抖音系MCN、快手系MCN、微信生态MCN等,论带货能力,最强的要数淘系MCN。
淘宝电商MCN最大的聚集地是杭州,集聚了全国一成左右的主播。
位列其后9个淘宝直播之城为:广州、连云港、宿迁、上海、北京、深圳、成都、苏州、金华。必须指出的是,在一线城市中,广州是第一大淘宝直播之城,广州还于3月份发文全力发展直播新经济。

图:淘宝主播城市分布
这一统计来自淘宝最新发布的《2020淘宝直播新经济报告》。该报告还显示,2019年是直播电商进入爆发的元年,开播账号增长100%,淘宝直播间覆盖了全球73个国家的工厂、田间、档口、商场、街头、市场,200位CEO亲临直播间。截至2020年2月,淘宝直播MCN数量达到200家。
属抖音系MCN的老罗能向杭州发起挑战么?4月1日当晚,在老罗首秀之时,薇娅也上线了单价4000万的火箭。或许主播无意,但平台间的带货之战已狼烟四起。
此外,网红的创作内容和风格与本地的经济文化基础非常贴合。有媒体统计发现,北京网红侧重信息,知识、文化;广杭网红侧重服装、美食、美妆;上海网红侧重电竞、生活方式;成都网红侧重美食、娱乐…网红是实体经济的一面镜子。
平台才是选址「权利中心」
在网红产业链中,MCN位于中游,其上游对接各种PGC、UGC的内容生产者,下游延伸至社交、电商等平台方,由平台方分发至各用户端。
这使MCN公司的选址具有一个显著的特点:接近平台、技术和资本。
从实际看,头部MCN公司的选址与巨头所在地高度一致:淘宝、抖音、快手等也分布在北京、上海、广州、杭州、武汉等城市。其实这非常好理解,平台是网红经济的大推手,既提供基础设施也提供技术、资本、流量,这些资源与合适的红人碰撞,造就超级网红。从这个角度说,不是网红选择城市,而是城市选择网红。

部分平台和技术企业分布
淘宝一姐薇娅的谦寻公司,其选址就十分接近阿里。最近许知远的采访曝光了薇娅背后的这个直播商业王国:其总部大楼位于杭州阿里园区内,不同于其他主播的格子间,公司大楼一共有10层,有300多名员工,并有一整层像仓库那样摆满货物。除此之外谦寻还在北京和广州有员工,员工总数500多人。



图:许知远走进薇娅直播总部
第二个特点,MCN机构要求接近供应链。这一点在电商型MSC机构上表现最明显,每一个主播背后,都有一个强大的供应链体系在支持其快速迭代的选品,而且如今网红不仅带货,还形成了自己的品牌和工厂。
创意类MCN机构尽管输出的是无形商品,但也要求自身具备广告内容制作、品牌承接、电商转化的综合把控的能力,这实际上也是一种虚拟供应链。从这个角度来说,MCN选址青睐有产业特色、商业基础优良的城市也顺理成章。
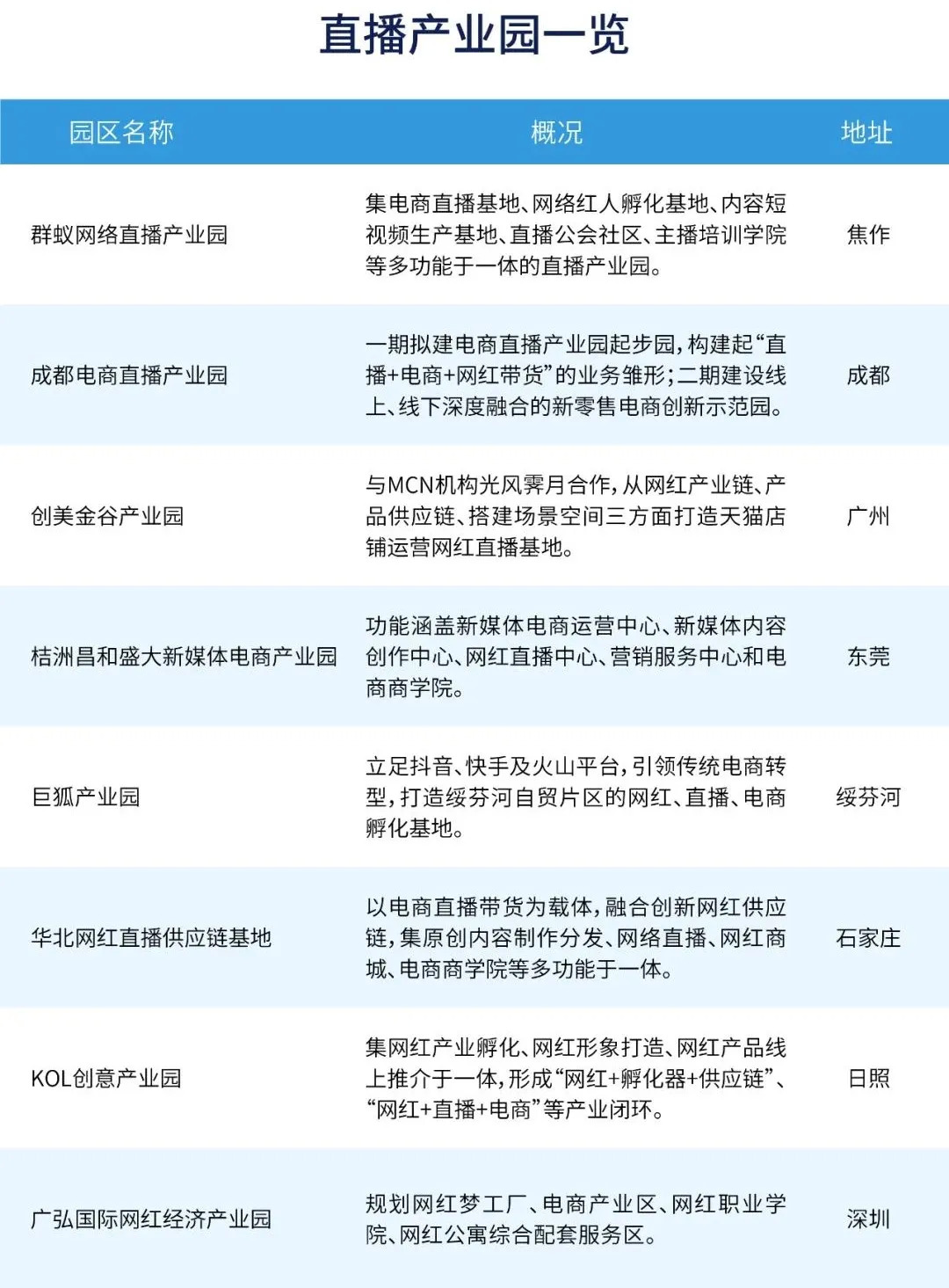
值得关注的是,疫情按下了各地直播经济的快进键,专属MCN园区迅速放量。不同于一般写字楼,这些园区能为MCN机构提供直播、制作、仓储、物流的一条龙配套设施,预计将成为吸引MCN机构选址的新高地。

除了自发的市场行为,政府也在积极推动,广州在一线城市中就率先提出用3年时间打造「直播之都」。广州计划,到2022年要构建1批直播电商产业集聚区、培育100家有影响力的MCN机构、孵化1000个网红品牌、培训10000名带货达人(带货网红、网红老板娘等)。
面对新事物,身处其外的人经常是看不见、看不起、看不懂,最后来不及。直到今天也有相当多的人认为,网红经济是速朽的风口,眼下的火热不过昙花一现。你怎样看?


评论