文 | 南国都市报 田春宇
海南省人民政府6日公布《海南省国家体育旅游示范区发展规划(2020-2025)》(下称《规划》),提出统筹全省体育旅游资源,谋划体育旅游空间布局,构建以环岛体育旅游圈为引领、五大体育旅游版块为特色、五个体育旅游示范城市为核心、七个体育旅游先行区为示范的“一圈、五区、五AZ1极、七核”的空间结构,统筹推进海南省体育旅游有序发展,创新推动海南国家体育旅游示范区建设。
关键词:发展策略
“体育旅游化”和“融体于旅”两大路径
重点打造体育旅游示范项目
结合海南体育旅游发展的具体实际,《规划》提出坚持“两型四化”发展理念,以体育产业供给侧结构性改革为主线,以体育活动为要素,通过“体育旅游化”和“融体于旅”两大路径,重点打造体育旅游示范项目。
期间,海南省将推动体育、旅游、文化、健康元素与体育旅游产品、产业的逐步融合,努力构建体育旅游融合式发展经济体系。开发全民性体育旅游产品,更加关注企业家高端市场、亲子市场和老年市场,针对企业家高端人群、儿童、老年人等游客的特点,开发休闲型体育旅游产品,促进海南体育旅游全民参与。
开发全域性体育旅游产品,依托海南“海、岛、山、河、林、文”等资源,开发滨海休闲、山地探险、运动康复、文化体验等体育旅游产品,促进体育旅游与全域旅游深度融合,推动体育旅游全域化。开发全季节性体育旅游产品,鼓励开发机器人大赛、电子竞技、国际象棋、竹竿舞、桥牌等全季节性体育旅游产品,合理安排各类体育赛事(活动)的举办时间,缩小冬季和夏季体育赛事(活动)的差距。
此外,做好体育旅游项目的筛选、评估、审批等工作,构建海南省体育旅游项目库,并将其作为推动国家体育旅游示范区建设的一项重要抓手。
关键词:发展目标
2年初建体育旅游管理体制机制规范标准
5年内完成国家体育旅游示范区创建
海南体育旅游发展的总体目标是逐步在全岛打造“同城一体、多规合一、一核多点、一城一品、一馆多场、体教融合、体医结合、配套完善、错位发展”的体育业态,逐步形成集体育、旅游、教育、文化、康养为一体的融合型体育发展模式,逐步把海南打造成为国家级、国际级的体育训练基地和赛事中心。
逐步在全岛形成“打体育、看体育、玩体育、评体育、研体育、产体育”的体育氛围,使体育明星、国际国内体育组织汇聚海南,有目标地打造海南自有的品牌体育赛事,使海南体育人口和外来体育人口出现井喷式增长,使体育产业链日趋完善,不断推进海南体育和旅游全面深度融合,拉长海南体育旅游产业链,使体育成为助推海南旅游,加快海南自由贸易港建设的新高地、新坐标,让体育给城市带来活力。
按照规划,2020年至2022年,海南体育旅游示范效应初显,品牌形象基本形成。初步建立具有海南特色的体育旅游管理体制机制,体育旅游规范标准。初步形成海南省特色体育旅游产品体系,加快推动体育旅游产品多元化发展。加快促进体育旅游事业与产业协调发展,打造一批体育旅游示范项目,逐步扩大体育旅游产业规模,形成五大体育旅游功能区,实现全民健身生活方式基本覆盖。
2023年到2025年,国家体育旅游示范区创建完成。体制机制改革科学规范有序,打造2至3个体育旅游产业集群,国际体育旅游目的地基本形成,体育旅游在国际旅游消费中的地位凸显,示范经验得到复制、推广。
关键词:空间规划
空间、产品、产业三大规划联动
构建“一圈、五区、五极、七核”空间结构
紧紧围绕创建国家体育旅游示范区的总体目标,进行“空间规划、产品规划、产业规划”三大规划联动,优化体育旅游空间布局,促进体育、旅游、文化、健康等深度融合发展,丰富旅游产品体系,拓宽旅游消费空间,实现体育旅游跨越式发展,推进海南国际旅游消费中心建设。
坚持“生态优先、陆海统筹、空间优化、重点突出、高效发展”的理念,统筹全省体育旅游资源,合理谋划体育旅游空间布局,构建以环岛体育旅游圈为引领、五大体育旅游版块为特色、五个体育旅游示范城市为核心、七个体育旅游先行区为示范的“一圈、五区、五极、七核”的空间结构,统筹推进海南省体育旅游有序发展。
一圈:推进环岛高铁、环岛高速公路、环岛旅游公路以及环岛游艇码头等配套服务设施建设,提高旅游服务水平。以环岛高铁和环岛旅游公路为骨架,以海口、三亚为核心,发展包括潜水、冲浪、帆船、帆板、游艇、铁人三项等的滨海型或近海型体育旅游产品,沿线合理布局体育旅游产业集聚区、体育旅游小镇等,高品质、高水平发展相关体育旅游产业,以国际型环岛体育赛事活动增强吸引力,构建环海南岛体育旅游圈。
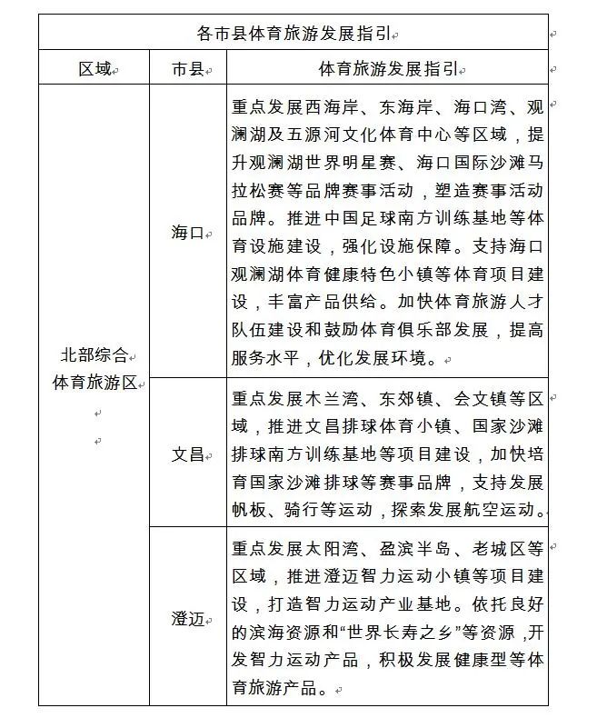
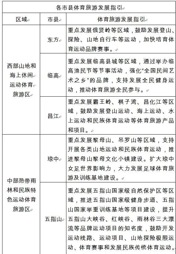
五区:依据海南各区域旅游发展现状和资源分布状况,划分出五大体育旅游版块:北部综合体育旅游区、南部热带滨海休闲度假体育旅游区、东部会展健康体育旅游区、西部山地与海上休闲运动体育旅游区、中部热带雨林民族特色运动体育旅游区。
“五极”:坚持精品化发展原则,以海口、三亚、儋州、万宁、琼中五个城市为核心,强化海口商务休闲体育旅游特色,突出三亚热带滨海体育旅游优势,展现儋州休闲运动体育旅游魅力,彰显万宁海上运动体育旅游品牌,塑造琼中雨林民俗体育旅游形象,将海口、三亚、儋州、万宁、琼中建设为特色鲜明、功能齐全的体育旅游示范城市。
(一)海口市。抓住“大众旅游新时代”的机遇,坚持以商务体育旅游和休闲体育旅游为核心,大力发展帆船帆板、足球和高尔夫等体育赛事,通过体育产业促进体育旅游发展,以体育旅游带动体育产业的发展。
(二)三亚市。围绕建设国际化热带滨海体育旅游精品城市的目标,以举办2020年亚洲沙滩运动会为契机,三亚市要积极打造体育旅游精品项目,大力发展海洋旅游、低空旅游等体育旅游新业态,建设成为世界一流的精品体育旅游目的地。
(三)儋州市。围绕建设国际休闲运动体育旅游精品城市的目标,儋州市要加快各类休闲运动基地、休闲驿站等体育旅游项目的建设,提升儋州国际马拉松赛、国际象棋特级大师超霸战赛等赛事的品牌影响力,创新发展马拉松、自行车等体育运动项目,打造国际知名的休闲运动体育城市。
(四)万宁市。万宁市应围绕中国(海南)万宁国际冲浪节,打造万宁冲浪小镇,塑造“激情海岸,冲浪万宁”的品牌。突出“重振兴隆”和“东山再起”两个重点,坚持陆、海、空三维度同时拓展,把万宁打造成为世界知名的体育旅游产业带。
(五)琼中县。琼中利用热带雨林、黎族苗族文化、女子足球等资源优势,发展山地运动、探险运动、女足等体育运动,推动琼中山地探险越野、琼中国际青少年足球邀请赛、足球小镇等项目建设,支持琼中探索和上海体育学院合作办学项目,将琼中打造成为国际知名的山地民俗运动旅游体验区。
七核:按照“南北互动、东西相融、科学统筹、特色发展”的规划思路,整合全省体育旅游资源,确定建设海口观澜湖体育健康特色小镇、儋州海花岛海上运动休闲度假区、琼海健康运动旅游度假区、万宁冲浪小镇、琼中山地民俗运动旅游体验区、澄迈智力运动产业基地、白沙体育训练基地七个体育旅游先行区,争取在项目开发、规划建设、管理运营、品牌营销等方面,成为海南体育旅游发展的有效示范。
关键词:产品规划
未来海南体育旅游产品体系
主打“四大主导、八大特色”
《规划》结合海南体育旅游资源特点,提出未来海南体育旅游产品体系坚持市场需求导向,充分挖掘资源优势,鼓励发展特色运动项目,构建以“四大主导、八大特色”为主的体育旅游产品体系,大力发展沙滩运动,积极发展水上运动。
其中,优先开发四大主导产品方面,包括体育赛事、体育休闲、体育训练和体育竞技,重点开发体育+滨海、体育+民俗、体育+探险、体育+健康、体育+科技、体育+会展、体育+演艺八大特色产品。
在赛事方面,创新多元办赛模式,提升、培育和引进赛事型体育旅游产品,支持培育电子竞技赛事,探索建立与国际体育赛事协会、组织的长期合作机制。建立以职业赛、青少年赛、业余赛为主,以巡回推广赛、配套活动为辅的赛事体系。突出以品牌体育赛事为核心,培育职业体育赛事和职业体育俱乐部,促进各市县形成“一市一赛”格局。积极推动国际性或区域性赛事组织总部入驻海南省。
在体育休闲方面,构建市县(区)、乡镇(街道)、行政村(社区)三级全民健身设施网络和城市社区15分钟健身圈,完善各级体育协会、各类体育社会组织和社区体育健身俱乐部的建设,多渠道保障海南省体育休闲发展。推进布局陆域、海域、空域多类型休闲型体育旅游项目,推进高尔夫旅游发展。树立体育休闲旅游品牌,将海南省打造成为全国人民休闲运动健身的“冬季基地”。
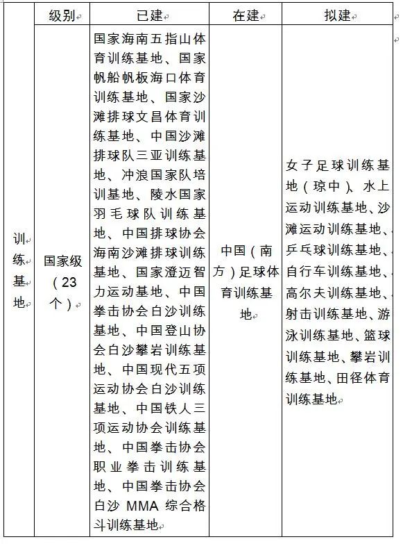
在体育训练方面,重点建设一批体育训练基地,丰富体育训练基地设施供给,强化体育训练设施保障,创新推出全民性的体育训练、培训以及互动活动,助力海南省成为国民休闲体育基地、国际休闲体育度假基地。
在体育竞技方面,积极引导竞赛观赏消费。探索海上体育运动发展新模式。建立体教结合管理体制,搭建由市县级业余体校、体育传统项目学校及普通中小学组成的训练网络。加快创新电子竞技、智力竞技等体育旅游产品,积极组织草根体育联赛,培育竞技体育发展新形态。
来源:南国都市报
原标题:未来5年,海南体育旅游这样发展!


评论