正在阅读:

陈思成工作室起诉多次失信的乐视网,要求支付乐视体育股权收购款2900万

扫一扫下载界面新闻APP

陈思成工作室起诉多次失信的乐视网,要求支付乐视体育股权收购款2900万

乐视网已多次失信,等待其执行判决的公司还有很多。

陈思成工作室起诉多次失信的乐视网,要求支付乐视体育股权收购款2900万

陈思诚。图片来源:icphoto

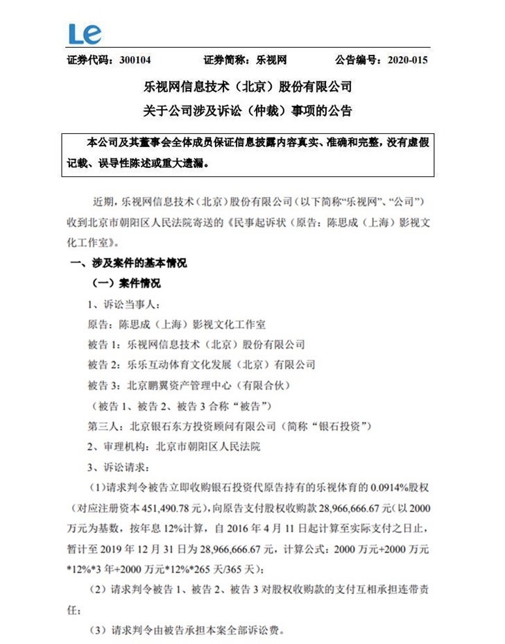
4月13日,乐视网发布公告,表示公司收到北京市朝阳区人民法院寄送的《民事起诉状》。原告是陈思成(上海)影视文化工作室,被告有三方,分别是乐视网信息技术(北京)股份有限公司,乐乐互动体育文化发展(北京)有限公司和北京鹏翼资产管理中心(有限合伙)。原告要求被告收购银石投资代原告持有的乐视体育的0.0914%股权(对应注册资本451490.78元),向原告支付股权收购款28966666.67元(以2000万元为基数,按年息12%计算,自2016年4月11日起计算至实际支付之日止,暂计至2019年12月31日为28966666.67元,计算公式:2000万元+2000万元*12%*3年+2000万元*12%*265天/365天)。同时,还要求被告对股权收购款的支付互相承担连带责任,并请求判令由被告承担本案全部诉讼费。

2016年4月,乐视体育开始以现金、债转股形式增资,总共吸引到40多名投资者,收获投资款总计78.33亿元。在这些投资协议中,有意向对赌条件:如果乐视体育没有在2018年12月31日之前成功上市,乐视网、乐乐互动体育文化和北京鹏翼3家公司,将在投资方(并由各投资方分别单独决定)发出书面回购要求后两个月内,按照“全部投资款+12%/年(单利)计算的最低收益”,以现金形式收购投资方持有的乐视体育全部股权并支付全部对价。

很显然,在乐视、贾跃亭暴雷之后,乐视体育也没有上市成功,对赌担保失败,乐视网、乐乐互动体育文化和北京鹏翼3家公司,需要以约定的利息,回购这40多位投资人的投资。

陈思成工作生意的起诉十分合理,早在2019年5月15日,乐视网自己就发布了《关于重大诉讼进展及重大风险提示的公告》,其中提到,“公司违规对乐视体育担保案已经有乐视体育18方投资人对公司提起仲裁,其中11起仲裁案已经出具仲裁结果,其他7起仲裁案仍在审理过程中。已经出具结果的11起仲裁均为公司败诉,公司在充分评估未决仲裁结果及未来潜在被诉的可能性后,基于审慎性考虑,计提乐视体育案件负债约82亿余元。”2020年2月,乐视网发布的业绩快报中,表示“已经有乐视体育18方投资人对公司提起仲裁,其中15起仲裁案已经出具仲裁结果,均为公司败诉,其他3起仲裁案仍在审理过程中。公司为此计提乐视体育、乐视云案件负债约98亿余元。”

截至2019年末,乐视网的净资产为-143.29亿元,亏损额是其市值的1.67倍。通过天眼查能够发现,乐视网现在共有18条失信被执行人信息,以及43条被执行人信息,显而易见,陈思成工作室是无法通过正常途径获得回购资金,只能进行起诉。

受疫情影响,陈思成执导的电影《唐人街探案3》从春节撤档。由于影院复工暂无可能,目前还无法得知该片将于何时上映,上映后能否达到此前预估的票房高度也难以预测。该片有3家出品方、21家联合出品方,据此前其他媒体的报道,总成本或高达13亿元。其中,有不少资金都来源于陈思成本人或家人的公司。

《唐人街探案3》

该片的第二出品方北京壹同传奇影视文化,持股方分别是北京壹同视界、壹同星诚及陈思成,而北京壹同视界的大股东陈胜奇正是陈思成的父亲。另外,陈思成担任总经理的上海骋亚影视、陈胜奇持股95%的上海壹同影视,也都位列联合出品方。

虽然无法明确得知陈思成及其关联公司在《唐人街探案3》中的投资比例,但该片的撤档,确实有很大可能对陈思成个人及家庭的财务状况产生一定影响。陈思成工作室在此时对乐视网提起股权回购诉讼,不知是否与《唐人街探案3》迟迟无法上映获得票房收益有所联系。界面文娱记者就此时联系陈思成导演团队,对方表示陈思成不方便回应此事。

未经正式授权严禁转载本文,侵权必究。

乐视

3.5k
  • 勇闯千亿市场!山西演唱会经济崛起背后,都有谁在分羹?
  • 负债238亿拟花1.8亿炒股?乐视网回应:被误读了

评论

暂无评论哦,快来评价一下吧!

下载界面新闻

微信公众号

微博

陈思成工作室起诉多次失信的乐视网,要求支付乐视体育股权收购款2900万

乐视网已多次失信,等待其执行判决的公司还有很多。

陈思成工作室起诉多次失信的乐视网,要求支付乐视体育股权收购款2900万

陈思诚。图片来源:icphoto

4月13日,乐视网发布公告,表示公司收到北京市朝阳区人民法院寄送的《民事起诉状》。原告是陈思成(上海)影视文化工作室,被告有三方,分别是乐视网信息技术(北京)股份有限公司,乐乐互动体育文化发展(北京)有限公司和北京鹏翼资产管理中心(有限合伙)。原告要求被告收购银石投资代原告持有的乐视体育的0.0914%股权(对应注册资本451490.78元),向原告支付股权收购款28966666.67元(以2000万元为基数,按年息12%计算,自2016年4月11日起计算至实际支付之日止,暂计至2019年12月31日为28966666.67元,计算公式:2000万元+2000万元*12%*3年+2000万元*12%*265天/365天)。同时,还要求被告对股权收购款的支付互相承担连带责任,并请求判令由被告承担本案全部诉讼费。

2016年4月,乐视体育开始以现金、债转股形式增资,总共吸引到40多名投资者,收获投资款总计78.33亿元。在这些投资协议中,有意向对赌条件:如果乐视体育没有在2018年12月31日之前成功上市,乐视网、乐乐互动体育文化和北京鹏翼3家公司,将在投资方(并由各投资方分别单独决定)发出书面回购要求后两个月内,按照“全部投资款+12%/年(单利)计算的最低收益”,以现金形式收购投资方持有的乐视体育全部股权并支付全部对价。

很显然,在乐视、贾跃亭暴雷之后,乐视体育也没有上市成功,对赌担保失败,乐视网、乐乐互动体育文化和北京鹏翼3家公司,需要以约定的利息,回购这40多位投资人的投资。

陈思成工作生意的起诉十分合理,早在2019年5月15日,乐视网自己就发布了《关于重大诉讼进展及重大风险提示的公告》,其中提到,“公司违规对乐视体育担保案已经有乐视体育18方投资人对公司提起仲裁,其中11起仲裁案已经出具仲裁结果,其他7起仲裁案仍在审理过程中。已经出具结果的11起仲裁均为公司败诉,公司在充分评估未决仲裁结果及未来潜在被诉的可能性后,基于审慎性考虑,计提乐视体育案件负债约82亿余元。”2020年2月,乐视网发布的业绩快报中,表示“已经有乐视体育18方投资人对公司提起仲裁,其中15起仲裁案已经出具仲裁结果,均为公司败诉,其他3起仲裁案仍在审理过程中。公司为此计提乐视体育、乐视云案件负债约98亿余元。”

截至2019年末,乐视网的净资产为-143.29亿元,亏损额是其市值的1.67倍。通过天眼查能够发现,乐视网现在共有18条失信被执行人信息,以及43条被执行人信息,显而易见,陈思成工作室是无法通过正常途径获得回购资金,只能进行起诉。

受疫情影响,陈思成执导的电影《唐人街探案3》从春节撤档。由于影院复工暂无可能,目前还无法得知该片将于何时上映,上映后能否达到此前预估的票房高度也难以预测。该片有3家出品方、21家联合出品方,据此前其他媒体的报道,总成本或高达13亿元。其中,有不少资金都来源于陈思成本人或家人的公司。

《唐人街探案3》

该片的第二出品方北京壹同传奇影视文化,持股方分别是北京壹同视界、壹同星诚及陈思成,而北京壹同视界的大股东陈胜奇正是陈思成的父亲。另外,陈思成担任总经理的上海骋亚影视、陈胜奇持股95%的上海壹同影视,也都位列联合出品方。

虽然无法明确得知陈思成及其关联公司在《唐人街探案3》中的投资比例,但该片的撤档,确实有很大可能对陈思成个人及家庭的财务状况产生一定影响。陈思成工作室在此时对乐视网提起股权回购诉讼,不知是否与《唐人街探案3》迟迟无法上映获得票房收益有所联系。界面文娱记者就此时联系陈思成导演团队,对方表示陈思成不方便回应此事。

未经正式授权严禁转载本文,侵权必究。