文|资本侦探 小西
前高管离职后与企业有纷争常见,但像露露这样一出大戏延续好几年还时有更新的不多。
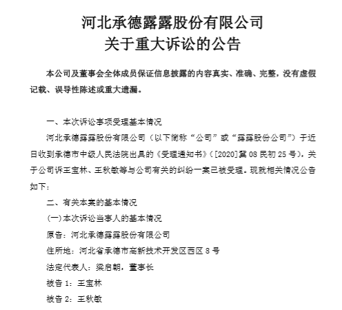
4月6日晚间,上市公司承德露露发布公告,称王宝林和王秋敏二人“利用职务便利,以公司的名义,秘密与关联企业露露集团、汕头市高新区露露南方有限公司及香港飞达企业公司签订的《备忘录》《补充备忘录》等关联交易合同”,要求两人赔偿关联交易给承德露露造成的直接经济损失1.08亿元。
王宝林和王秋敏正是承德露露的公司创始人,以及原董事长和原总经理。其中,王宝林于1997年至2010年任职,是承德露露的公司法人,王秋敏则于1997年至2014年在承德露露担任总经理,2014年8月至2016年担任承德露露的副董事长。

针对这一起诉,两位创始人在朋友圈发布了一份书面回应声明。两人在声明中表示,对于上市公司毫无理据的污名化指责,感到“震惊、委屈和无比地愤怒”。
企业元老怎么就站上了被告席?露露内部又出了什么问题?

多年商标诉讼争议,全国渠道遇阻
这一纸公告实际上牵出了四家和商标案有关的企业:露露集团、承德露露、汕头露露和香港飞达。
故事还得从承德露露的创立说起。现在的承德露露脱胎于上世纪50年代创立的国企——承德市食品厂,最开始主做罐头食品,后来在市场经济浪潮下进行转型,于是就有了露露集团。
1996年,为了开拓南方市场,露露集团和香港飞达企业公司合资成立汕头露露,也称为南方露露。露露集团投资340万元,占子公司注册资本的51%。
1997年,露露集团改制将承德露露打包上市后,汕头露露的控股权也由露露集团转至承德露露手中。
但承德露露上市后不久,汕头露露就发生了巨额亏损,为保证上市公司业绩,2001年,汕头露露被剥离出了上市公司体系。为了让“孩子”吃饱穿暖,又避免同一公司品牌间的竞争,承德露露就将利乐包装的杏仁露加工业务独家交给了汕头露露。
这个看似公平的操作,实际上为多年后的争议埋下了隐患。
2003年后,鲁冠球所率领的万向系在几年的时间内陆续向承德露露增资,最终万向三农以42.55%的比例,成为了承德露露的第一大股东。但在万向系的操盘之下,承德露露并没有止住颓势,反而在养元等企业的进攻下,市场份额进一步萎缩。
而两份于2015年被“偶然”发现的《备忘录》,则又成为了承德露露与汕头露露之后几年诉讼的导火索。根据这两份分别签署于2001年和2002年的《备忘录》,露露集团、承德露露、汕头露露、香港飞达公司就汕头露露对“露露”相关的商标、专利和字号的使用、产品和销售市场划分以及使用费等问题进行了详细约定,其中汕头露露继续有偿使用注册商标和专利技术,使用权在任何注册商标和专利技术转让的情况下都有效。
但2015年,承德露露以商标侵权为由多次向汕头露露发起诉讼,称当初授予汕头露露商标使用权的备忘录等文件不符合法定程序。
2018年,汕头露露又反手将承德露露告上法庭。
汕头露露认为,根据已经签署了的《备忘录》《补充备忘录》,“汕头露露市场覆盖范围主要在华南8个省份,以及利乐包产品的全国独家生产销售权”,因此,自己对于露露的商标拥有长期使用权,而承德露露却认为,汕头露露是在非法使用其无形资产。
如此各执一词的争议,终于在承德露露于今年1月6日披露重大诉讼进展公告中有了官方定论,称法院二审认定南方汕头露露使用“露露杏仁露”这一商标合法有效,进而驳回相关诉求。但承德露露表示将依法向人民法院申请再审。
在诉讼层面,承德露露屡败屡战,俨然已经憋出了心病,甚至在其2019年的财报里,2020年的经营目标第七条赫然写着:“持续推进公司与汕头高新区露露南方有限公司关于商标等系列案件的诉讼进展,争取早日解决商标等侵权问题。”
不过,承德露露之所以将这起诉讼看得这么重,也情有可原。中国食品产业分析师朱丹蓬在《华夏时报》的采访中说,承德露露与汕头露露旷日持久的纠纷,导致承德露露在南方十几个省的市场拓展和销量受到影响,想要全国化也走入困境,这对于承德露露未来中长期战略的实施造成了阻力。
对于承德露露来说,争夺“露露杏仁露”商标其实是为了提升公司在南方市场的占有率,本质是业绩缩水后的自救行为。此次二审败诉,属于终审判决,如果最终没有上诉成功,承德露露会因此失去独家享有“露露杏仁露”的独家商标权,那将是更为巨大的损失。

销量人气双跌,国民品牌老化
商标案败诉,令承德露露在南方城市的拓展举步维艰,但究其根本,露露今天所面临的困境,其自身的产品更新缓慢、经营逻辑落后或许是更根本性的原因。
“西唯怡、东银鹭、南椰树、北露露”,承德露露也曾经是蛋白饮料市场的区域性霸主。
但与大多数区域性玩家一样,承德露露一直偏安一隅、“佛系运营”。2007-2016年,植物蛋白饮料以年复合增速24.5%迅速发展,2016年行业收入达到了1217.2亿元。这样的情况下,承德露露却并没有抓住机会走上快车道。
作为一家老牌饮品企业,承德露露上市20余年,主营业务基本没有变过,就是生产植物蛋白饮料露露杏仁露。根据财报,杏仁露业务在承德露露的整体营收占比高达99.91%——也就是说,承德露露除了露露杏仁露这一个产品之外,基本上就没有任何其他产品或业务营收来源。

而就仅仅只有一款产品的承德露露,似乎也几乎没有考虑过更新换代的问题。
财报显示,承德露露在研发上的投入极其有限,2019年研发支出总额仅占公司营业收入的0.61%,考虑到承德露露十几年上新一次的做法,这也就不足为奇了。
2016年,露露换了包装,推出了五款新品——这实际上,是露露从2002年采用了印有代言人许晴头像的蓝白主色调包装以来,十四年间首次大规模上新。虽然一连发布了多款新品,发布会上也打出了新的品牌口号,但这错过的十几年已经无法挽回。
承德露露3月底发布的2019年财报也说明了这一点:2019年,承德露露全年的营收为22.55亿,同比增长6.29%,净利润为4.65亿元,同比增长12.54%。乍看年报数据似乎整体向好,但实际上,从2015年承德露露的营业收入达到了它上市以来的巅峰27.06亿元后,便开始一路下滑。

年报显示,2015年至2017年,承德露露的营收分别为27.06亿、25.21亿、21.12亿;净利润分别为4.63亿、4.5亿、4.14亿。也是一直到了2018年和2019年才略有回升,但仍然不及2015年的表现。
再对比其他几家老牌同类产品,承德露露的业绩就更显得差强人意了。
近几年,承德露露的年度营收始终没有超过30亿元,曾经同为一方霸主的椰树椰汁年营收则一直在40亿元以上,而以“六个核桃”深入人心的养元公司2018年营收已经达到了81.42亿元。
对比之下,承德露露的成绩确实令人担忧。
再考虑到销量情况,就更不容乐观了。从近几年露露杏仁露的销量来看,承德露露销售量大幅下滑,2019年露露杏仁露销量为22.35万吨,相比2018年略有上升,但相比2016年已经减少了八万多吨,降幅达到27.45%。与此同时,库存量却越来越高了,2019年库存量4.94万吨,相比2016年增加了1.9万吨。

所以,从整体表现来看,除了由于商标争议导致全国化销路没打通以外,长期以来,承德露露的营收结构单一,过度依赖“露露杏仁露”这一个单品,都是承德露露增长乏力的重要原因。
本来从近几年的风向来看,“更健康”、“更营养”的植物基饮料是一个相当有希望的细分市场,无论在国内还是海外都已经吸引了不少玩家下注。
前瞻网数据显示,2016年植物蛋白饮料行业收入为1217.2亿元,2007-2016年复合增速达24.5%,预计2020年行业的市场会进一步提升达到2583亿元,占饮料制造业市场总规模的24.2%。
露露作为树大根深的民族品牌,原本是很有机会在这样的市场趋势中,大展拳脚的。但自身产品更新乏力,又面临商标之争导致全国渠道受阻,作为老牌厂商的承德露露到底能否痛定思痛,重新抓住下一个快速增长的十年呢?


评论