记者 |
辉山乳业债务重组再生波折。
界面新闻记者获悉,去年下半年拟接手辉山乳业的伊利已退出重组。
“伊利这边重组失败后,现在就是在尽快着手新方案的修改和制订,以及准备召开债权人会议,目前还不能保证具体(召开会议)的时间。”辉山乳业一位债权人称。
从遭遇做空机构浑水“狙击”股价暴跌到宣布破产重整,再到最终退市,辉山乳业“挣扎”了三年。现在随着伊利退出,承担着数百亿债务压力的辉山乳业又将何去何从,是否有新的接盘者,债权人又将作何打算,仍然充满未知。
伊利退出债务重组

一份时间为4月3日的辉山乳业重整综函文件显示,管理人已于2020年3月31日通知重组方内蒙古优然牧业有限责任公司终止本轮重组方招募程序,不再由其参与制订本案的重整计划草案。
伊利方面对此消息未予置评,上述辉山乳业债权人则向界面新闻证实了这一消息。这位债权人表示,一方面,债权人对伊利之前给出的方案不满意;另一方面,伊利也一直在调查辉山的情况,双方都没有谈妥。
该债权人表示,伊利退出后,目前没有新的重组方,但新重组方案正在准备中。去年以来,随着上游奶价的上涨,辉山乳业业绩整体向好,公司一直处于正常经营状态,有盈利也有支出,但还不能很快地填补债务漏洞。
就目前企业的经营收入能不能用于还债,上述债权人称,还在考虑中,可能在新的重组方案中会提及,但不能保证。
一位业内人士向界面新闻记者表示,伊利之前已经谈好了参与辉山的重组,不过形势多变,当地政府在辉山重组这块可能也设定了一些条件,那么伊利从自身利益考虑出发,可能还是决定不介入。
“最近疫情造成了一些工作上的延后,所以辉山重组进度可能还要往后拖一拖。”上述业内人士表示。
乳业专家王丁棉则对界面新闻记者表示,辉山和伊利关于重组的谈判不知何因谈不下来,目前尚未明确有谁接盘,但辉山的巨大债务不管谁接下来都是个“烫手的山芋”,近况不是很明朗。
界面新闻记者注意到,除伊利以外,光明乳业(600597.SH)曾接手辉山的两处资产。2019年12月24日,光明乳业发布公告称,公司参与竞拍辉山乳业发展(江苏)有限公司(下称“江苏辉山乳业”)及辉山牧业发展(江苏)有限公司(下称“江苏辉山牧业”)相关资产,并最终以人民币7.51亿元的成交价格中标。
彼时有报道称,这是辉山乳业资产处置迈出的第一步,光明乳业被视为是辉山资产的首个“接盘方”。不过,光明乳业在公告中表示仅接盘资产,原江苏辉山乳业及江苏辉山牧业的债权债务和或有负债与公司无关。
近日,光明乳业方面向界面新闻记者确认,资产过户工作正在积极推进中,公司也安排了人员入驻,正在处理相关流程。
在中国食品产业分析师朱丹蓬看来,光明的出价并不算便宜,但对其来说,加持优质奶源,夯实华东地区的奶牛存栏数,对其未来发展会起到较好的产业支撑作用。
乳业专家宋亮向界面新闻记者表示,“辉山本来一方面是做资产的拆分,另一方面是将上游牧业整体打包出售,但是后面是不是有新的方案出来,就不太清楚了。”
业内人士对辉山乳业的问题看法普遍一致:基于其债务过高,哪一方接盘都将是个棘手的难题。
百亿难题
2016年底,浑水针对辉山乳业发布两份报告,指出其通过虚假宣称牧草苜蓿自供来夸大利润,其在奶牛养殖场的资本开支也存在欺诈行为,夸大程度在8.93亿元到16亿元之间,辉山乳业董事长杨凯至少从公司窃取1.5亿元资产向关联方转移。浑水还指出,即便辉山财务不存在欺诈,公司也处于违约边缘,因其杠杆过高。
在辉山乳业予以回击的情况下,做空报告并未立即影响到其股价,几个月后,戏剧性的一幕发生了。2017年3月24日,辉山乳业股票盘中跳水,最低价为0.25港元/股,后回升至收盘价0.42港元/股,较前一交易日收盘价暴跌85%,创下其上市以来最大跌幅,公司宣布短暂停牌。
辉山乳业在停牌后的公告中,对公司财务造假且控股股东杨凯挪用人民币30亿元投资沈阳房地产的传闻予以否认。不过,辉山乳业确认公司的执行董事及财务负责人葛坤失联,并确认公司于多个银行的贷款存在逾期。
此后,辉山乳业于2017年3月23日召开债权人会议继续寻求银行支持。会议上,杨凯承认公司资金链断裂。
辉山乳业股票自2017年3月24日暂停买卖后,一直未能复牌。2017年11月28日,辉山乳业及集团破产重整的申请被相关债权人提交至辽宁省沈阳市中级人民法院。
界面新闻获得的一份时间为2017年8月的辉山重组资料显示,仅金融类债权就高达380亿元,偿债难度十分巨大。
2019年8月,界面新闻独家获悉的辉山乳业一份重组方案显示,伊利或将以15亿资金入主辉山乳业,成为其新的重组方,接手整个辉山,包含其欠下的巨额债务。
具体内容为:伊利拟投资15亿获得新辉山公司67%的股权,新公司架构为伊利及其子公司内蒙古优然牧业共同出资设立有限合伙企业,与转股债权人共同持有33%的股权。
方案同时提到,“未来拟通过内蒙古优然牧业有限责任公司在香港上市后,由优然牧业以其股份为对价收购转股债权人持有的新辉山公司股份,通过二级市场转让的方式实现退出。”
伊利也确认其受邀参加辉山乳业的重组竞标,并称“项目还在商谈中。”
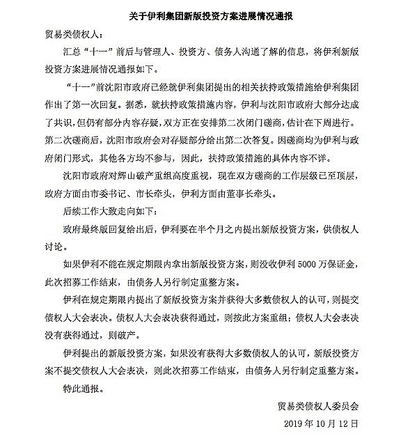
2019年10月,界面新闻再次报道,因2000名债权人对8月份的重组方案无法达成统一意见,因此在10月有了第二次磋商。这次磋商的结果为,伊利要在半个月之内提出新版投资方案供债权人讨论,并给出了后续工作的大致走向。
但是,辉山乳业的巨额债务问题短期内无法得到解决,公司于2019年12月23日被联交所取消上市地位。据媒体报道,辉山乳业相关债权人士曾透露,退市不大会影响资产重整进展,在伊利介入后,由伊利、辉山乳业管理团队、资产重整管理人牵头拟定的新资产重整方案已发给部分大型债权金融机构征求意见。
如今,双方对于重整方案谈判破裂。那么接下来,辉山乳业会不会因为找不到接盘方而面临破产清算?百亿债务如何解决?对于辉山乳业接下来的发展计划,界面新闻记者尝试联系辉山乳业,多次致电均无人接听。
(界面新闻记者赵晓娟对本文亦有贡献)



评论