兮亚|财联社
财联社4月20日讯,今日阿里云宣布未来3年再投2000亿,用于云操作系统、服务器、芯片、网络等重大核心技术研发攻坚和面向未来的数据中心建设。
受此消息影响,云计算概念股异动,龙宇燃油拉升触板,6个交易日录得4涨停。数据港、同有科技等直线拉升,东方通、杭钢股份、城地股份等跟涨。

近期,谷歌、美团等相继关闭或收缩云计算业务。据第一财经,面对阿里云是否会缩减投入的采访时,阿里云智能总裁张建锋表示:“我们对未来有信心,对数字经济有信心。云智能是阿里巴巴的核心战略之一,我们已经坚持投了11年,不会因为疫情而减少投入,反而要加大投入。未来三年,阿里云再投2000亿,用来搞新技术、新基建。”
现在云计算已经是阿里巴巴四大业务之一,不仅是集团的基础设施,也是未来发展重心。
2019年7月,阿里云发布了全新的飞天大数据平台,计算集群可扩展至10万台,规模超越AWS。数据处理3年翻6倍,已经在国内占据一半公有云市场。今年3月中央政治局常务委员会也强调加快推动“新基建”,其中包括5G基建、大数据中心、人工智能、工业互联网等。
近几年,云服务始终被业界认为是“IT产业最具确定性的发展方向”,确定的赛道吸引了大量巨头参与。
2006年,亚马逊推出AWS(亚马逊云服务)公测版,在美国东海岸向顾客开放了第一批服务器。国内云计算巨头也陆续醒来,开始成批的加入,包括:2009年阿里加入,随后金山云(2012)、百度云(2012)、优刻得(2012)、青云QingCloud(2012)、腾讯云(2013)相继成立。
发展至今,云服务市场仍由上述几家巨头引领。根据全球知名咨询公司Frost & Sullivan发布的《中国公有云行业白皮书》,截至2018年底,市场排名靠前的厂商包括:阿里云、腾讯云、金山云、微软、华为云等企业,其余小型厂商市场占比14.9%。
东方证券分析师薛玉虎在研报中分析,阿里云2019年规模与亚马逊云2014年相当。我国云计算行业起步较晚,但增速远高于全球,我国公有云2016-2018年间的CAGR达到60.4%(全球24.88%),预期至2022年我国云计算市场规模达到2904亿元。
薛玉虎表示,以云计算为核心的技术在疫情后为社会提供了重要保障。疫情后,阿里云为28个省区市建设数字防疫系统,达摩院AI技术被应用于武汉金银潭基因检测平台,钉钉成为1000万企业、2亿用户的远程办公设施。
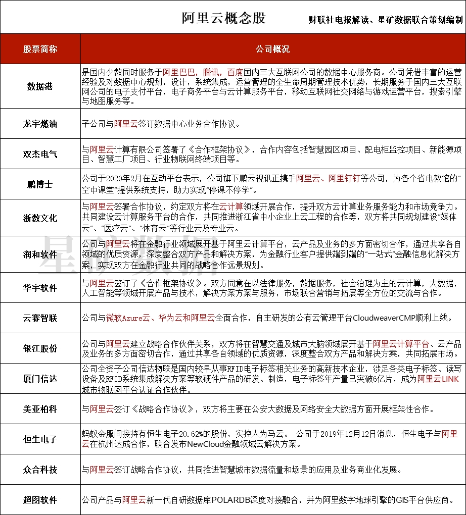
财联社电报解读汇编最全阿里云概念股:

来源:财联社


评论