文|GPLP犀牛财经 沙拉酱
“人红是非多”,三全食品(002216.SZ)2019年的利润率从一季度的2.1%升至四季度的5.3%,遭深交所问询。
根据公告,三全食品计划使用不超过8亿元闲置自有资金进行银行委托理财;使用不超过2亿元闲置自有资金进行股票、债券、基金等产品的投资。
4月11日,三全食品对深交所的问询函进行回复称,净利润变动是因为渠道调整和产品结构优化;利用10亿元闲置资金进行证券投资可以提高资金使用效率,增加投资效益。

资料来源:三全食品公告
三全食品以速冻食品、方便快餐食品、罐头食品、糕点、其他食品的生产与销售为主,拥有“三全”和“龙凤”两大知名品牌,且在国内知名度较大,但是却“人红是非多”。
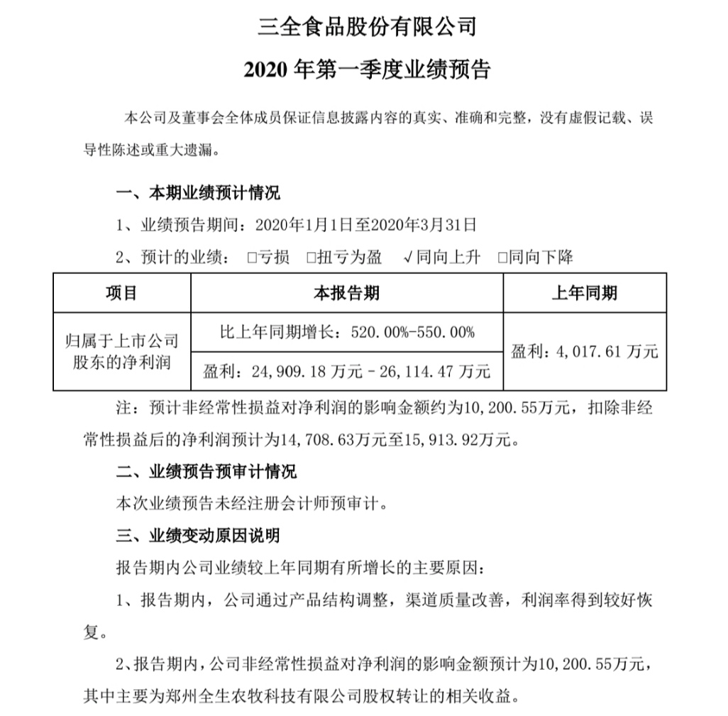
三全食品于4月8日发布的2020年一季度业绩预告显示,预计实现归属于上市公司股东的净利润为20909.18万元至26114.47万元,同比增长高达520.00%至550.00%。

资料来源:三全食品公告
三全食品称,其利润率有所增长的原因主要是通过产品结构调整,以及渠道质量改善。
纵观三全食品业绩都是稳步前进,如今净利润增速超5倍增长的“辉煌时期”,大股东却要进行减持。
3月23日,三全食品披露的公告显示,大股东陈泽民以及其一致行动人因资金需求,拟减持股份不超过2237.92万股,占三全食品总股本的2.80%,占其所持股份超四分之一,以当日收盘价17.68元/股计算,套现规模为3.96亿元。截至4月20日收盘,三全食品报21.44元/股,与3月23日相比涨21.27%。可以说,大股东把握住市场机遇,提前公布减持计划,实现逢高减持套现。


评论