文|艾瑞咨询
专有云是吸收公有云与私有云双重优势的最佳中间方案:专有云在稳定性、易用性、拓展性等方面具备公有云级别的成熟度,又兼顾了私有云的安全可控,能够更好地满足政企特定性能、应用及安全合规等诉求。
市场积极回应,专有云行业发展迅猛:得益于政策推动及自身需求的萌发,传统行业客户上云步伐不断加快,其对信息安全可控和企业业务稳定的要求不断催生对于专有云服务的需求。我国专有云市场于2019年接近100亿元规模,并以接近60%的年复合增长率持续扩张。
依然处于蓝海市场,但竞争日益激烈:随着公有云厂商陆续推出专有云部署模式或解决方案,国内专有云市场聚集了有雄厚资金实力的公有云厂商、传统IT厂商、系统集成商、电信运营商及垂直型厂商,市场竞争更加激烈。
多云融合、产业互联网、物联网将是行业下一阶段发展的关键词:专有云成为企业多云融合策略的一部分,赋能传统产业加速数字化转型,并将在物联网高速发展的加持下迎来新的增量空间。
专有云行业概述
云服务部署模式的分化
云化转型向传统产业加速渗透,纯公有云部署模式受到挑战
在国家相关政策及市场的驱动下,中国云计算行业延续了快速发展的态势。经过十余年的发展,云计算已经在关键技术和应用规模上实现了对传统IT的全面超越。越来越多的企业正加速上云。
虽然公有云是云平台的标准,也是云计算的“理想形态”;但随着云计算从互联网客户渗透向传统产业客户,之前备受互联网客户青睐的公有云模式受制于诸多主客观因素面临落地困难。企业有时更愿意使用私有云、专有云这类在数据安全上更有保障、服务更具可控性的部署模式。与此同时,“多云策略”也成为企业客户上云实践中的主流:通过灵活使用多个供应商的云服务来降低成本、避免单一供应商锁定等。

专有云的概念界定
需求驱动下的云计算部署模式演化,聚焦安全性与易用性
云计算经过几年的高速发展,一方面已经上云的企业正在将更多应用向云端迁移,另一方面传统行业的海量未上云企业也在上云道路上跃跃欲试。面对客户核心应用系统上云及传统政企客户上云的复杂需求,衍生出多种云环境来适应客户不同的业务发展与需求;私有云、专有云、托管云、混合云等各类形式层出不穷。
当前,专有云的概念并未形成统一定论。从云服务所涉及的基础硬件所有者、运维管理方,以及计算资源的所属权来考虑,艾瑞认为,专有云是由第三方云服务厂商提供IT基础设施硬件资源和运维管理服务的,并从物理层面隔离出专属虚拟化资源池,所有计算资源仅供所服务的企业独享的一种云服务。专有云从形式上看更类似公有云,但兼具私有云的部分特征。

物理与网络隔离、专属独占是专有云与公有云的最大区别
不同云厂商根据自己的理解,提出专属云、托管私有云等不同概念。但探究其本质,专属云和专有云拥有一致的概念所指,而托管云等概念则与专有云略有差异。专有云的重要属性包括:1)采用专属机房空间保证资源池的安全与私密,避免资源竞争,消除网络影响,使计算更加可靠;2)所有服务的数据均存储在客户物理资源池内,满足客户数据安全需求;3)拥有资源的快速扩容能力,满足业务需求;4)客户可以对计算、存储和网络资源进行统一管理。

专有云是整体云服务生态中对近场设施的重要补充
传统意义上,云服务厂商往往使用超大规模数据中心作为中心枢纽,汇聚所有数据;数据来往于“云中心”与端侧星罗棋布的设备。但过于中心化的云基础设施造成了大量带宽资源损耗,造成不必要的网络时延。基础云厂商、CDN厂商以及电信运营商开始部署更多近场设施作为边缘节点,分散“中心”的过大压力,实现与端侧的更快交互。当前,随着边缘计算日益兴起,边缘侧节点逐渐完备,专有云亦成为“中心+分布”式云生态中靠近端侧的分布云的重要实现形式。

专有云的优势及特征
兼具公有云的弹性伸缩与私有云的安全可控
专有云不仅让客户能够快速获取与公有云相同的基础设施能力,享受到资源云化所带来的弹性扩展、随付随用、云运维等优势,更实现了对数据主权、关键信息基础设施硬件专用、监管合规等方面的要求。同时,专有云具有与公有云高度一致的软硬件共性和融合能力,通过统一的管理平台,实现企业跨平台管理,降低内部运维的工作量,让本地和云端的资源使用与监控更加方便。
专有云的显著特色在于兼具公有云与私有云的优势——在稳定性、易用性、拓展性等方面具备公有云级别的成熟度,又兼顾了私有云的安全可控,能够更好地满足政企特定性能、应用及安全合规等要求。

专有云的本质探讨
云服务模式上具有公有云基因,又具备私有云的一些属性
不同的云服务厂商在基于自身既有优势的云服务业务模式下,往往对“专有云”有不同视角的理解。公有云厂商的专有云,大多是通过将自身公有云技术,按照企业所需规模需求进行轻量化部署,让客户将公有云“搬回家”,代表产品包括阿里云的ApsaraStack、金山云的KDC。而私有云厂商大多是基于OpenStack等开源框架二次开发后部署的专有云,此类专有云具有很强的定制性,为客户提供专业一体化的云解决方案和云化部署,代表产品包括华云、有孚云等。艾瑞认为,从本质上来看,专有云是公有云的专属部署模式,集中了公有云和私有云的优势,从而更好地适配企业对云计算的需求。

中国专有云市场发展现状
专有云市场发展背景
丰富的互联网应用推动云服务产业增长,企业加速云化进程
近年,中国公有云市场的主体是互联网企业。为了应对高并发和流量峰谷、保证产品的快速迭代上线、快速响应用户需求、促进业务创新,企业运用云计算加快数据驱动进程,实现企业管理的敏捷化需求,使得对云计算的依赖程度越来越高。传统企业面对来自不同方面的竞争压力,上云成了必然选择,从而快捷地实现企业的数字化、智能化,适应数字时代的发展需求。数字化转型已无处不在,不断增长的互联网应用需求,促使云服务赛道内的新老玩家纷纷加码云服务业务板块,这也意味着云计算已经成为数字化转型进程中必备的基础设施,成为计算机世界中的“水”和“电”。

对信息安全可控的需求,让专有云获得企业广泛青睐
公有云不需要客户建设基础设施,也无需考虑运维问题,但其安全性始终是中大型企业的核心顾虑。与此同时,私有云建设成本和运维成本高昂,定制化程度较高,在管理复杂度、可靠性、资源利用率等方面会遇到较大瓶颈,无法做到像公有云那样弹性平滑的服务体验。
企业上云主要源于两个刚需:1)对现有计算资源的完全管理,方便虚拟化及池化,同时还要有较好的弹性拓展能力;2)对企业自身的数据管理的安全性需求。这些需求让介于公有云和私有云之间的专有云得到了青睐。专有云既拥有公有云迁移的便利性和弹性伸缩能力,方便企业上云;又能通过平台化和自动化的安全配置管理,有效降低企业在安全治理方面的门槛及成本投入,有效保护客户的数据不被泄露损坏丢失,不被挪用盗用。

“新基建”推动数据与云计算中心建设,需求驱动力明显
随着中共中央政治局常委会提出加快包括数据中心在内的“新基建”进度,各地政府陆续出台或制定相应政策,加大建设投资力度,强化要素保障与安全保障体系。数据中心作为数字时代各项服务的基础设施,将得到更大力度的发展支持。
需求端对专有云市场的快速带动主要得益于:a)政企机构上云对业务稳定、数据安全和灵活性的双重关注;b)物联网的快速普及带动边缘端的快速兴起,企业需构建云、边、端的专有管理平台;c)数据的重要性不断彰显,跨平台打通管理云端与本地数据更易于部署及管理;d)企业内部IT流程与云端无缝衔接,数据双向迁移,可帮助企业产生新的业务价值。专有云为企业提供更稳定的业务发布,交付可承诺的SLA、更快的访问速度、更灵活的业务架构,加速企业转型。

公有云竞争壁垒日益提高,专有云成云市场最佳切入点
公有云经过近十年的发展,市场格局已趋于稳定,头部巨头厂商将市场瓜分殆尽,市场走向高度集中。其他云服务厂商面对公有云市场日益提高的进入门槛,更倾向于以私有云、专有云为切入点,错位出击,取得一定差异化优势。针对产业互联网的主体,尤其是在政府和大型企业的数字化转型开始加速的背景下,专有云、私有云等非公有云服务的潜在客群正在快速培育中,推动市场上涌现出一批垂直的专有云、私有云厂商。

专有云的市场规模及预测
专有云发展空间巨大,未来五年复合增长率为56.7%
艾瑞认为,专有云市场体量虽然远小于已经高速发展多年的公有云市场,但各级政府相继出台推动企业“上云”的各项促进政策,政务云、金融云等行业云市场相对活跃,他们对安全性和可控性是选择云服务最重要的因素,因此推动了对专有云的需求,近两年专有云市场开始明显加速,迎来高速发展期。2018年,中国专有云市场规模达59.2亿元,预计在2018-2023年的五年复合增长率为56.7%,至2023年市场规模将达到559.4亿元。但从目前规模来看,专有云市场整体上还处在比较初级的阶段。

市场规模接近500亿元,对特定场景保持较强吸引力
大部分企业选择利用已有硬件,采用单独购买软件及服务的方式部署私有云。对比世界上领先国家的私有云发展经验,我国私有云还处在早期发展阶段。随着私有云的深化发展,更多的企业和行业开始部署或者建立更大规模的私有云,同时数据分析、AI、IoT等新应用和边缘计算、智慧/平安城市、行业云等场景对云平台的需求也在增大,随着私有云与公有云体验的差距缩小,未来私有云的增长仍将保持快速发展。

专有云的市场特征
以政企、大中型企业为主要客户,市场格局存有变数
企业云化需求及产业互联网转型共同推动专有云的演化,政府、金融、电力、制造等客户是重点竞争对象,尤其是政务行业已经成为各大云厂商竞争最为激烈的领域之一,加之各大云计算厂商纷纷进军专有云、行业云市场,专有云厂商彼此的优势差异,导致在该市场中增长速度各不相同,其市场格局还有很多变数。
而在其他领域,尤其是有监管规定的行业,如银行的关键核心应用不能放在公有云上,也就给创新型企业及其他厂商的金融云解决方案提供了契机。

行业未来发展趋势
市场空间展望
企业上云更为积极,赋能传统产业加速产业数字化
位于行业顶端的大型政企对云计算有着更强的定制化需求,且付费能力远远强于中小型企业。出于对安全性和可控性的要求,银行、地产、航空等传统企业、政府机构以及大型集团性企业都倾向于采用私有云、专有云的模式。同时,数字化发展背景下,越来越多的行业用户(如农业、制造业和零售行业)选用云的模式以适应企业自身云应用的场景需求,满足行业私密性、健壮性、安全性等方面的特殊要求,同时追求业务的快速响应。企业对业务快速发展和创新的需求推动着专有云的积极发展。另一方面,产业互联网时代,传统企业更看重安全、合规、行业定制化的解决方案,专有云服务厂商在行业解决方案的经验,可复制到更多垂直产业,更好的为传统产业服务,助力传统产业向数据化、互联网化、智能化发展。

物联网与5G加速企业云化,工业互联网是下一阶段发展重点
根据GSMA智库的预测,2025年全球物联网设备(包括蜂窝及非蜂窝)数量将达到251亿台,是2018年90亿台的约2.8倍。其中,工业互联网设备数量将反超消费物联网设备,由2018年的37亿台增长至2025年的137亿台。5G时代的到来将加速 万物互联的推进,在政策的推动作用下,大规模、高并发的物联网场景及这些企业对数据安全性的考虑,让工业互联网成为专有云新的增长点。

市场竞争态势展望
云计算厂商纷纷布局专有云,大厂更具竞争力
随着专有云市场的稳步上升,原有公有云服务厂商以及私有云服务厂商都调整了企业战略,开始发力私有云和专有云市场。尤其是在工业、政务、医疗为代表的传统行业上云进程加快,使得越来越多的云服务商、系统集成商、IDC服务商以及新进入者都开始聚焦这个市场。
以中国电信、华为云为主的厂商,一直于政企客户保持合作,积累的客户资源是其最大优势。阿里云、腾讯云为主的头部厂商凭借消费互联网中的积累,在向私有云、专有云拓展时也有自身技术优势。以华云、有孚云为主的厂商将进一步提高和输出在特定领域的行业经验,形成特定行业的云计算落地流程和样板案例,也极大促进了专有云、行业云建设的落地。

行业发展方向
多云融合为着力重点,混合云及云网关促进云网深度融合
公有云的优势是成本低,企业出于成本考虑将响应时间要求低的业务在公有云上,或是企业应用需要引入公有云的服务,接入PaaS平台等,需要通过云网关将企业IT系统、私有云、专有云、公有云等端连接,从而实现混合云。这种多云混合的模式是专有云服务商未来重点延伸的领域,专有云成为多云融合策略的一部分,以提高云服务能力。将不同形态的云、传统IT系统等进行组合,提高用户跨云的资源利用率,催生出新的业务,更好的为业务服务。混合云也将被越来越多的企业采用,提高系统的可用性,提升应用负载能力,应用开发效率等。同时,基于原有VPN的专线的网络连接方式,云服务提供商正引入SD-WAN组网技术来优化自己的专网,探索云网融合发展,保障企业上云后的多云高质量、高稳定性互联。


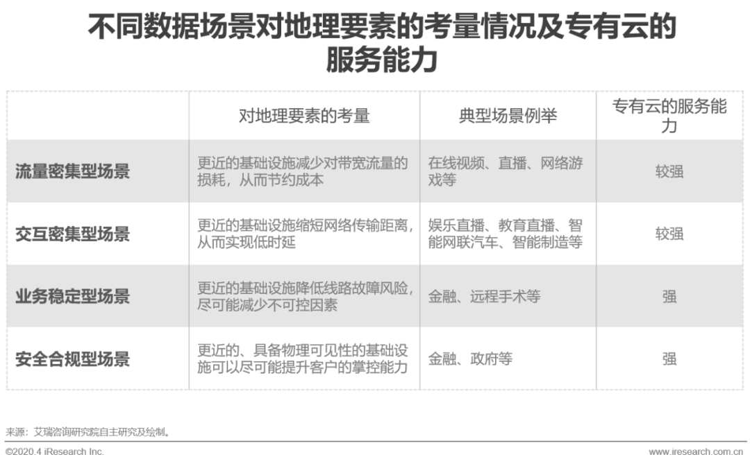
专有云的强烈地理属性使其成为边缘计算的事实组成部分
本质上,专有云模式在保留公有云其他特征的基础上,增加了至关重要的物理实体属性,从而为客户提供了针对地理要素的选择与管控能力。得益于强烈的在地性,专有云成为边缘计算中边缘侧的重要节点;对于近场设施有需求的客户可通过专有云形式,叠加云网融合、多云纳管等,实现边缘云计算的灵活架构部署。未来,在流量密集型、交互密集型、业务稳定型和安全合规型等多类场景中,均存在对地理要素的关注;而专有云恰是具备强服务能力的近场服务商。



评论