正在阅读:

图解 | 推进自贸区临港新片区金融开放,上海打算这么干

扫一扫下载界面新闻APP

图解 | 推进自贸区临港新片区金融开放,上海打算这么干

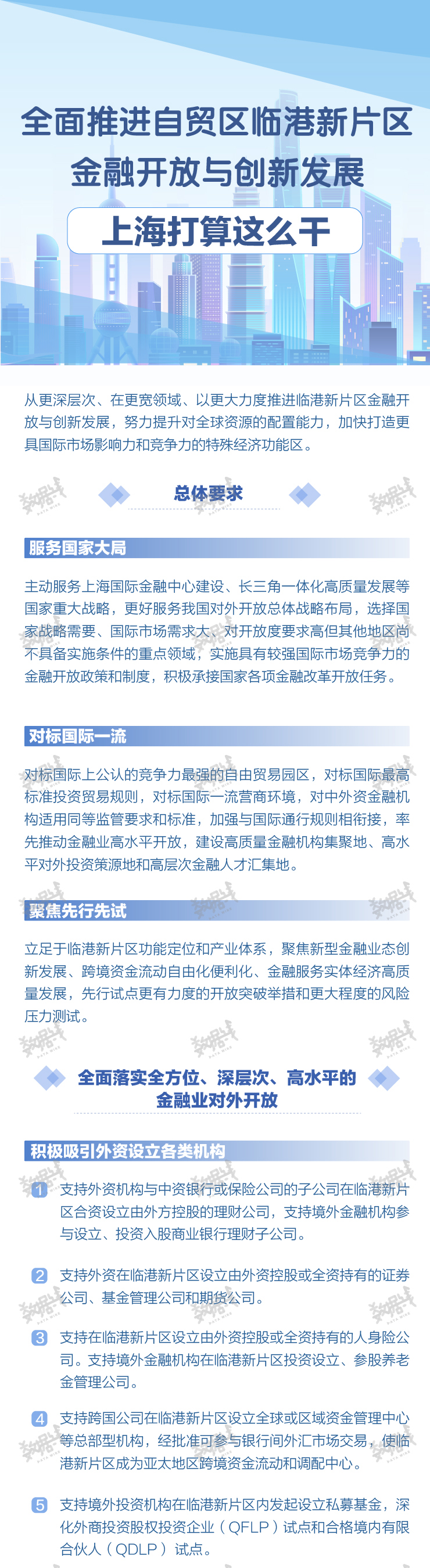
从更深层次、在更宽领域、以更大力度推进临港新片区金融开放与创新发展,努力提升对全球资源的配置能力,加快打造更具国际市场影响力和竞争力的特殊经济功能区。

未经正式授权严禁转载本文,侵权必究。

评论

暂无评论哦,快来评价一下吧!

下载界面新闻

微信公众号

微博

图解 | 推进自贸区临港新片区金融开放,上海打算这么干

从更深层次、在更宽领域、以更大力度推进临港新片区金融开放与创新发展,努力提升对全球资源的配置能力,加快打造更具国际市场影响力和竞争力的特殊经济功能区。

未经正式授权严禁转载本文,侵权必究。