文|执惠旅游
作为文旅业者,我们都期待能对这个不断趋前、变换不断的文旅时代的每一个重大事件、每一个关键节点,有着更多的了然于心,知晓它的变革、冷暖及趋势。
于此,执惠统筹分析一周文旅最新动态,试图从这些鲜活的元素中寻找发现每个领域中值得再加记录的最新事件或信息,基于一定的框架、视角或维度,来探析它们带给文旅业发展,带给我们的价值点。
文旅巨头行情

本周文旅巨头有好消息,也有不好的消息。
迪士尼就是这两种消息的集合体。好消息是上海迪士尼将于5月11日开园,且门票开售不到1小时,7天内门票即被抢空;不好的消息是东京迪士尼第四次延期开园,5400名员工将临时休假,而其他迪士尼乐园更是无一确定重开时间。这将给迪士尼下一季度业绩带来更多阴影。

迪士尼刚过去的第二季度(1月-3月)已受重创。其财报显示,该季度公司总营收为180亿元,同比增加21%,净利润达4. 75 亿美元,同比去年的54.31亿美元,下滑91%,主因是迪士尼乐园、体验和消费者产品业务本季度损失达10亿美元,相比去年同期利润下滑约58%。去年,这一部分业务为迪士尼贡献了约37%的营收。
大略来看,迪士尼第三季度(4月-6月)主题公园的收入多仰赖上海迪士尼,预计暑期将带来一波高峰,虽然现在国家层面放开了室内场馆的限制,但前提还需限流,加上人们心理的变化,上海迪士尼不少互动体验项目的开放仍将受到制约,影响整体营收。这意味着迪士尼第三季度主题公园的营收和利润同比大概率仍不乐观。
但线上流媒体视频服务却因此受益,相关需求暴增,迪士尼表示,其Disney+已经在全球拥有5450万用户,这距此服务上线只有半年时间。
但流媒体包括Disney+等的核心竞争力之一在于优质内容的持续供给,疫情导致迪士尼旗下不少待拍或在拍的影视剧暂停或中止拍摄,这势必影响Disney+的内容更新,影响程度还要看疫情走向。
迪士尼原董事长艾格已“复出”,以应对迪士尼的复苏振兴之大任,显现这场危机之重。
一同承压的还有更多巨头。
Booking集团财报显示,其2020年一季度营收22.88亿美元,同比下降19.35;凯悦财报显示,其35%的酒店暂停运营,一季度净亏损超1亿美元;希尔顿酒店一季度营收同比下降13%,净利润1800万美元,同比减少88.61%。
而Airbnb近期宣布全球范围内裁员1900人,裁员比例约在四分之一,其创始人兼CEO切斯基表示,Airbnb的业务遭受沉重打击,今年的营收预计还不到去年的一半。
相对更惨重的是,澳大利亚第二大航空公司维珍澳洲日前宣布进入具有破产保护性质的自愿托管程序,约1.6万名员工及供应链工人将受到影响。维珍澳洲共拖欠1万多名债权人近70亿澳元的债务,而维珍4月14日在澳证券交易所停牌前市值仅有7.26亿澳元。
综合来看,国际几大市场中,目前尚只有中国疫情相对得到全面控制,国际化布局属性较突出的企业比如迪士尼、Airbnb、凯悦及希尔顿等,在中国市场的业务将逐步走向复苏,但有个过程,而在欧美等地布局的业务依然受制严重,4-6月的业务量、业绩不容乐观,短期自救成效以及疫情走向,将对其中长期发展带来深远影响,比如迪士尼将可能加码发展流媒体业务,Airbnb上市路将增加更多不确定性。
纵然中国市场逐步复苏,但也有国内企业扛不住了,比如腾邦国际。
近期,腾邦国际公告称,深交所对其年报连发51问,包括业务经营及内部治理情况、控股股东及关联人占用上市公司资金等。腾邦国际日子已不好过,其2018年净利润为1.68亿元,同比下降40.9%;2019年更惨淡,净利润亏损15.79亿元,同比暴跌1041.36%。4月21日,腾邦国际被债权人中信银行申请破产清算。
腾邦国际是上市10年的商旅巨头、出境游龙头企业,曾经的民营企业500强,光环背后却是早已高企的危机。大量持续并购,扩增了体量,做大了规模,但却没有完全“消化”,留下高负债、高质押的隐患,同时运营模式效益不佳,赚钱能力不够。隐藏积累的隐患、内生造血能力的不够,终会引发暴雷。
目的地投资晴雨表

推进项目复工、促投资、落项目,部委、地方政府正在积极行动。
近期,文旅部办公厅印发《关于用好地方政府专项债券的通知》,鼓励各地文化和旅游部门积极用好地方政府专项债券支持各地重大文旅项目。
目前,文化和旅游领域重大项目既可以从文化旅游等已经明确的重点领域进行申报,也可以根据项目特点,从生态环保,农林水利、市政和产业园区基础设施等与文化和旅游相关联的领域进行申报。截至3月底,文化和旅游领域已经发行成功23只地方政府专项债券,总金额达到132.59亿元。
项目投资促产业复苏,文旅部的用意明显。疫情中基本各行各业都受到影响,为复苏经济,地方政府在债券发行方面也相对积极,地方政府专项债券也给文旅项目建设融资提供了渠道。这类债券可能多用于项目的基础设施配套等建设,对推动项目落地有帮助,对作用应该不是很大。此外,目前地方债风险高企,地方新债规模受控,文旅项目投资回报周期较长等,对文旅项目获取该专项债券支持,也是制约因素。
地方层面,本周不完全统计,广西、安徽、山东、湖南、四川和江苏等地均有重要文旅项目签约或投建,概算投资额约4000亿元。其中山东烟台、四川南充两地较为突出。
近期四川南充有85个重点文旅项目纳入省级重点文旅项目库,总投资2273.9亿元,2020年度计划投资239.9亿元;另有22个重点项目纳入市级文旅板块,总投资1051.3亿元 ,2020年度计划投资270.4亿元。
纳入的层级不同,受到的待遇、给到的支持都不同。
山东烟台近期举行云招商推介会,活动现场推介了16个重点文旅招商项目,同时网上还发布了7大类35个特色文旅项目,总招商金额近1400亿元。
推介会上一个重要细节是,发布了烟台市鼓励招引文旅项目、推动文旅产业高质量发展的一揽子政策,特别推出了固定资产投资奖励、地方财政贡献奖励、世界500强投资奖励、旅游区升级奖励、企业增资奖励、五星级酒店奖励、企业税费减免“七大政策大礼包”。多样化的奖励政策,自然是释放当地政府招商引资的诚意。
疫情后,各地寻求文旅产业等经济层面的复苏之心,相对更为急切,宏观定调方面,自是鼓励项目投资,但不少企业受疫情影响,囊中也显“羞涩”,这会导致投资的积极性相对受制,地方政府也可能面临“僧多肉少”的局面,于是在政策支持方面会更积极,以争取更多的项目签约投资落地。
再来看澳门。澳门特区政府近期宣布决定终止考虑征收旅客税。澳门特区政府旅游局于去年完成“征收旅客税可行性研究”,该研究反映“通过征收旅客税以控制旅客增长或非适合澳门的最有效措施”。2019年,每月访澳旅客人次由前7个月的同比双位数增长,逐步下滑至年底的双位数跌幅。今年在疫情暴发后,访澳旅客人次更由1月的285万人次锐减至3月的21万人次,对旅游业和相关行业带来冲击。
国内游客尤其珠三角游客,是澳门的重要客群,出游澳门有出境游属性,疫情影响下导致这些需求直接受制,旅客税征收也不合时势需要,寻求更多游客入境以复苏旅游业是为首要。
文旅消费洞见

本周文旅消费洞见,有三个关键词:后浪、周边游、自驾游。
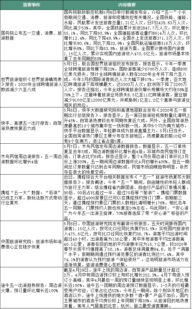
携程“五一”数据显示,自由随性的年轻人群(后浪)成为旅行主力军,结合携程省内跟团游、自由行产品的订单情况看,90后、00后占比超过一半,超过70后等“前浪”。
一方面,90后、00后的旅游消费需求、消费能力整体处于一个逐渐攀升的趋势;另一方面,疫情压制下的需求在局势舒缓后,这些客群的补偿式消费更积极显现,形成疫后旅游行业复苏的重要力量。由此,接下来文旅项目、文旅企业寻求更多的回血复苏,必然要更多琢磨年轻客群的消费心理、消费需求与喜好,于短期复苏、中长期发展等都有裨益。
再说周边游。木鸟民宿近期发布周边游数据报告显示,五一订单恢复至去年5成,周边游数据环比增长超4倍;整个4月份周边游订单环比3月份上涨200%。但五一期间总订单数量只达到去年同期5成,说明民宿市场回暖趋势明显,但依然存在很大的恢复空间。
结合中国旅游研究院的报告一起看,其报告信息显示,五一期间游客平均出游时间超过40小时,出游距离为136公里,其中本地游客平均出游距离40.5公里,游客在目的地的平均游憩半径为16.7公里,较2020年春节长假平均值提高了50.1%。也即出行距离在拉长,但依然在周边游范畴。
而这些距离放到自驾游就较为合适。根据快手与高德联合发布的数据,五一首日自驾游热度较去年同期恢复近六成。另外,全国自驾游热度最高的10个城市集中在一线和新一线,其中8个均为南方城市。自驾游还是和区域消费水平有相当大的关系。
最后再看一个不好的消息。近期世界旅游组织发布报告显示,今年一季度全球跨境旅游规模下降22%,国际游客减少6700万人次、造成800亿美元损失,预计全球跨境旅游人数在2020年全年将下降六至八成。
报告提到,今年3月的国际游客抵达人次大幅下跌57%。一季度,亚太地区跨境旅游下降规模最大,达3300万人次;欧洲则下降了2200万人次。报告还指出,今年全球跨境旅游负增长规模将大约在58%至78%上下。这意味着旅游业将损失8.5亿至11亿跨境游客,营业额减少9100亿至12000亿美元,并威胁到1亿至1.2亿个直接与旅游业相关的岗位。
全球范围的疫情局势仍然充满不确定性,今年上半年预估整体还处于相对不稳状态,中国的出境游今年也基本无望,中短期看周边游,长期谋长线游,基本也就这个策略和走向了。



评论