文 | 财联社 张鹤仪
随着实际控制人之一被立案调查、收盘价连日以来低于1元,又一家企业走到退市边缘。
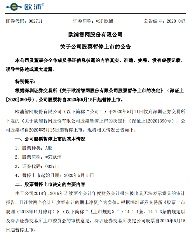
昨日深交所公告,欧浦智网股份有限公司(简称:*ST欧浦)2018年、2019年连续两个会计年度财务会计报告被出具无法表示意见的审计报告,且连续两个会计年度经审计的期末净资产为负值。根据规定,欧浦智网股份有限公司股票自2020年5月15日起暂停上市。
5月11日晚间,*ST欧浦也同样发布了《关于公司股票暂停上市的公告》,对情况进行说明。

*ST欧浦此次触碰的是连续两年被出具“无法表示意见”和净资产为负两个暂停上市标准。如果要返回市场,需要恢复盈利能力并解决债务问题,力争在2020年实现净资产为正、财务报告被出具标准的审计报告。
事实上,4月16日至4月29日其已连续10个交易日收盘价低于1元。离触发“一元退市”的机制也仅仅一步之遥。
欧浦智网成立于2005年,于2013年1月登陆深交所,实控人为陈礼豪家族。*ST欧浦此前的主营业务为第三方钢铁物流,受近年来“跨界”业务的影响,目前其公司定位为“集智能化物流、综合电商平台和供应链金融为一体的综合服务提供商”。
2019年3月,受土地房产被查封、债务逾期、银行账户被冻结、诉讼等不利因素影响,*ST欧浦的商贸业务已基本停滞,仓储和加工业务也出现缩减。此后其股价接连跌停,2019年6月时,已较当年4月跌去78%市值。

目前,*ST欧浦总市值仅有8.13亿元。截至2020年3月31日,仍有3.7万股民持有其股票。
瑞华会计师事务所2019年为其进行上一财年审计,直指*ST欧浦在内控方面存在“个人凌驾于公司内部控制之上”、“信息披露管理控制失效”“印章管理使用失效”等问题。因而“无法表示意见”。今年,审计公司变更为中兴华之后,还是未能更改“无法表示意见”的命运。
此前,2020年已有包括*ST秋林、*ST盈方在内的数家公司暂停上市。由于疫情影响,2018年被出具“无法表示意见”的公司中有11家尚未披露2019年经审计年报,其审计意见也无从得知,仍有待后续“排雷”。
兴业证券提到,资本市场深化改革以来,注册制和退市制度的实行,将帮助资本市场实现长期健康发展。此前,中小投资者、甚至机构投资者蜂拥买卖ST股票,以赌博心态恶炒ST 股票现象屡见不鲜,个别ST公司的市盈率远远高于大盘蓝筹股,形成畸形的市场定价机制。应运而生的“史上最严退市制度”使市场生态净化效率提高,整体市场质量将不断提高。


评论