文|上海汽车报
被疫情重挫的汽车业,迎来了一波波利好。近三个月以来,约30个省市陆续出台了汽车消费刺激政策。补贴迅速生效,湖南株洲市政府拿出300万元,设立购车抽奖活动,结果一个月就带来1500辆汽车的销量、1亿元汽车销售收入。
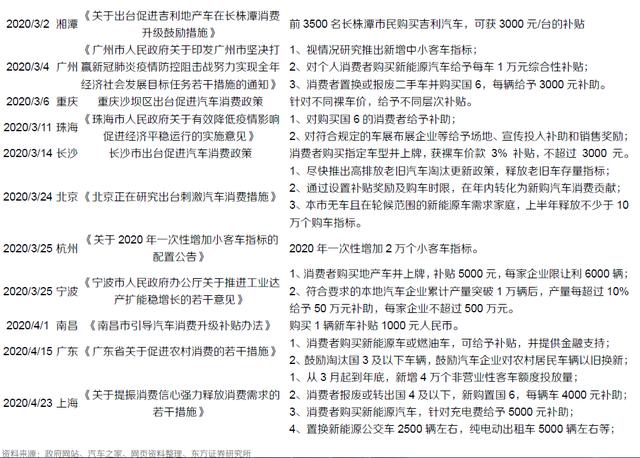
第一,限牌城市终于松绑了。继国家相关部门鼓励放宽(汽车)限购,各地政府开始陆续响应。据了解,中国有七大省市限牌(燃油车),即北京、上海、深圳、广州、天津、杭州和海南省,多为一线城市。自今年3月起到年底,上海在原有年度计划基础上新增4万个非营业性客车额度投放数量。据统计,2020年广州、深圳、杭州、上海2020 年新增私车牌照额度16.7 万个。此外,海南全面取消新能源限购,贵阳直接取消了所有限购。
在限购城市里,牌照直接抑制了汽车消费需求。限购和限行相伴而行,没有当地牌照,出行路径将受到限制,这极不利于上班一族。当政府向市场发放更多牌照后,将推动购新车需求。华西证券以目前限购松绑城市判断,2020年全国总新增(新车)需求约24.7 万个,相当于2019 年国内乘用车销量的1.2%。放松限购前限购城市年均牌照指标整体约70 万个,占国内乘用车销量的3%。

第二, 现金补贴,降低消费者支出压力,刺激汽车消费。
不少城市直接现金补贴购车者。比如,佛山政府宣布,购买国六车型,将享受每辆车2000-5000元的补助。深圳市选择大量发放汽车消费券,其中深圳宝安区发放消费券最高,每辆车达1万元。


相对而言,限购城市推出的补贴优惠更丰厚,不少城市既出现金补贴又出免费车牌,既补传统车又补新能源汽车。上海补贴是多管齐下。第一,燃油车"以旧换新"补贴4000元。具体而言,本市消费者报废或转出国四及以下排放标准燃油车,并且新购置国六排放标准燃油车的,给予每辆车4000元补助。第二,针对买新能源汽车的消费者,每辆车给5000元"充电补助"。
地方版汽车补贴政策,旨在减轻消费者负担,促进当地汽车消费,继而拉动当地经济增长和活力。汽车企业们自然不会放过机会,尤其是当地企业。值得注意的是,不少地方政府推动刺激政策直接针对自家的孩子(当地量产车型)。比如,湖南长沙、株洲、湘潭三市推出了对当地量产车的扶持政策,满足条件的购车者将享受每辆车3000元的补贴。当地产的吉利车型、比亚迪、广汽三菱、广汽菲克等从中受益。浙江宁波同样如此,针对消费者购买地产车享受5000元的补贴。
中国汽车工业协会副秘书长师建华表示,中汽协表示理解,但反对"地方保护主义"式的补贴刺激政策。据了解,汽车工业是消费重要支撑,刺激汽车消费将明显拉动经济。以上一个十年为例。2010-2019 年,汽车类贡献约占国内社零总额的10%以上。此外,汽车消费是消费结构升级的主要内容。


近期,车企高管们密集走访各地经销商,以了解市场形势、抓住机会。多位车企主管表示,随着各地刺激汽车需求政策陆续实施,第二季度将见成效,尤其是5月。吉利汽车高管表示,"4月销量已经同比正增长,这只是好转的开始。5月销量会更好。"



评论