特约记者:杨松林(多伦多大学研究助理)
编辑:杨贵
中国经济的高速增长很大程度上归因于70年代前的“婴儿潮”,而不是计划生育
极端的人口控制措施很可能带来更为极端的副作用

随着中国廉价劳动力红利的消失、旧有的增长驱动力正在失速、老龄化加速到来,摆在中国政府面前的难题是如何在年轻人口占比萎缩时确保经济活力不衰,避免类似日本的窘境。
10月29号,中国共产党十八届五中全会闭幕,会议公报提出全面实施一对夫妇可生育两个孩子政策。中国政府寄希望于通过这样的方法缓解当前的困境。但无论从中国人口增长的趋势来看,还是从日本、新加坡等可供参考的历史经验来看,政府方面的单纯努力似乎并不能解决所有问题。而已经实施了三十多年的计划生育政策,对中国经济的影响却比人们想象中要深远得多。


日本、新加坡的人口变化 来源:西南证券

西南证券分析师对日本、新加坡两国鼓励生育政策对生育率的影响进行了横向比较,并展示了这种“低生育率”现象在东亚地区的普遍性。西南证券认为,根据日本经验,自80年代初鼓励生育政策推行后,日本人口生育率在1981-1984 年间曾有一个短暂回升,但此后一路下滑,2003 年左右已经到了1.3 以下。类似情况也在新加坡发生。

《独生子女:中国最激进的试验的过去与未来》作者:方凤美
《华尔街日报》记者、马来西亚籍华裔女性方凤美在其新书《独生子女:中国最激进的试验的过去与未来》(One Child: The Story of China's Most Radical Experiment)中说,中国的计划生育政策所带来的影响比人们所直观感受到的更加深远而持久,它在很大程度上塑造了这个国度接近3亿新增人口所有日常生活的方方面面,从出行、就业到结婚、甚至死亡,无不直接或间接地受到计划生育政策的影响。方凤美作为一名马来西亚华裔,多年来一直研究中国问题,2007年,凭借一系列北京奥运的报道,包括她在内的《华尔街日报》中国分社7名记者一起获得了普利策系列报道奖。以下为《商业周刊/中文版》特约记者专访方凤美。

QA&
Q:《商业周刊/中文版》 A:方凤美
Q:你的新书于11月3日在亚马逊上市,此前一周,中国政府在十八届五中全会上刚刚全面放开了二胎政策,这是巧合吗?
A:很有意思的提问。写这本书的动机,就是我大概能感觉到,计划生育政策在中国已经走到穷途末路了,因此,对于该政策的重新梳理、分析就显得很有必要。为此我用了大概3年的时间到处采访和收集相关数据。我当时能意识到,在不久未来某个时间点,中国政府就会发表这样的宣言,但具体是什么时候,什么会议宣布,我并不知情。所以说我有个粗略的预测,但不会有个准确的时间表。所以这只是一次巧合而已。
Q:在这本书里,你提到一个非常独特的观点:“中国高速的经济增长和计划生育政策基本没有关系”,能否详细阐释一下这一观点?
A:我们都知道过去30年,中国的国民生产总值有超过两位数的增长,而其中大多来自于中国的密集型经济和传统制造业。这些制造业之所以发展如此迅速,很大程度上来自于大量廉价劳动力的参与。而这些人手大多出生于计划生育政策颁布前的1970年代“婴儿潮”中。所以从这个层面看来,我们很难得出“计划生育政策有助于中国经济发展”的结论。
更为重要的是,计划生育政策很有可能在未来带来持续性的负面影响,因为这大量的廉价劳动力在未来20年会陆续退休。更重要的是,我们现代人普遍都能活得更老,1949年大陆人的平均寿命只有49岁,而现在大多能到70多岁甚至更长。问题就是,当你的老龄人口不断增长,而因一胎政策导致的劳动人口不断萎缩时,你必须以更少、更优质的人口去承担更多的经济发展任务,这并不容易。
Q:有中国的读者指出,你过分强调了计划生育的负面性,可能会因此忽略掉中国计划生育政策中的某些助益性影响:比如计划生育有助于资源有效配置,以及减少能源损耗和环境污染等等。你对此有什么看法?
A:实质上,在我的书中我也提到了这一点,从个人层面上来说,我也同意,越少的人越有利于资源的有效配置,包括减缓医疗保障体系压力等等,这是毋庸置疑的。但我在这里的论点是,过去中国一直强调说其计划生育政策是中国经济发展的唯一途径,我对此表示了疑问,因为在很多别的国家里,他们为了经济发展也采取了一些人口的管制措施,但很少会以像中国那么极端的方式进行;而也正是这些国家没有采取这种极端措施,他们也不会得到极端的代价。所以我的观点是,中国采取一定的人口管制政策并不完全错误,但这种管制政策并没有必要做得如此极端,因为它很可能带来更为极端的副作用。
事实上,在1970年代,中国曾颁布过一个相关的人口管制措施(编者按:自70年代初开始截止1980年,是我国形成人口政策和以“晚、稀、少”为中心的计划生育具体政策的年代。在此期间,全国总和生育率由1970年的5.81下降到1980年的2.23,人口出生率由33.43‰降至18.21‰,人口自然增长率由25.83‰下降到11.87‰,净增人口由2321万减少到1163万。数据来源:姚新武、尹华编.《中国常用人口数据集》北京:中国人口出版社,1994.44),其推行并没有如计划生育政策般极端,但效果却非常突出。要知道1970年代是中国人口激增的时代,在此期间能做到控制人口增长,那是非常难得的。如果能持续下去,说不定效果更好,而且也不会带来计划生育政策本身带来的如此极端的后果。
至于环境的问题,事实上我们看到中国这30年的经济增长中,我们不见得其环境就因为一胎政策而变得更好。相反的,中国的环境污染问题,包括碳排放、水污染、雾霾等等,都早已被广泛认知。当然,我不否认从逻辑上讲,中国人口的减少确实有降低环境污染的可能,但这个影响很可能不是直接的,而是复杂的,所以我们不能做出这样的推论,说中国计划生育会减少环境污染。
Q:刚刚你提到了计划生育政策在未来可能导致的“老龄化”问题。除此之外,你认为计划生育政策对于中国社会的持续性危害,还体现在什么地方?
A:有很多其他的问题,比如说性别问题,性别比例的不平衡。尤其是在广东,这个问题非常严重。还有包括现在婚姻市场里,“剩男”越来越多的以及由此引发的一系列物质和精神问题。这些都和一胎政策密切相关。还有,现在的独生子女家庭结构非常脆弱,尤其到了未来,年轻人刚刚进入社会,就要承担起赡养长辈的责任,这会带来极大的压力。今年在美国有一本非常畅销的书籍叫《人终有一死》(Being Mortal),是由阿图·葛文德医生(Atul Gawande)写的,他认为,在美国要承担双亲医药的费用是一件非常困难的事情。在书中它直接写到:“你在老去时避免被送入公立医院的几率,直接取决于你有多少子女后代。”这种情况到了中国实际上更严重,因为中国老年人口更多,而年轻人之中男女比例又过度失衡,所以这些都是计划生育政策对个体带来的深远影响。
Q:好的,现在让我们谈一下你这本书的核心部分,也就是关于“小皇帝”群体的观点吧。关于这个提法,中国的读者,尤其是中国的年轻读者最为不满意。你是怎么解读“小皇帝”群体的?
A:当我们谈到一些社会现象时,确实需要很谨慎地定义和描述特征。我必须承认,这本书只是一种描述性写法,并没有做过多深入的社会学调查。但事实上,美国的很多社会学家都开始对于“小皇帝”群体进行深入的研究,希望能找到其特征。我当时看了很多报告,但他们的结论其实都是很无法让人信服的。直到我看到了澳大利亚的经济学家,莉莎·卡梅隆(Lisa Cameron)的团队报告。她们运用博弈论的新概念,进行了独身子女与非独生子女间行为模式差异的多次对照实验,从而证实了这群“小皇帝”们在群体特征上的独特性:“‘小皇帝’们普遍缺乏冒险意识,对社会缺乏足够责任感,也没有什么信用与诚信,并且对生活的态度趋向悲观。”

来源:卡梅隆团队于2013年2月22日发表在《科学》SCIENCE杂志上的研究论文
我讲这个实验,并不是想说其描述“小皇帝”的这些特征是对的还是错的;相反,我只想把这个现象讲出来而已。我并没有批评他们变得“自私”,而是想说相比其他人,他们的视野确实狭窄了不少,因为和长辈们相比,他们确实没有那么多的历史事件的参与经历,缺乏历史存在感。
比如我在文中讲到了一个例子,主人公叫Liu Ting,他因带着他母亲上学而成为了“国民英雄”。我在讲“小皇帝”的时候主要想表达他们长大时需要面临必须回报父母的任务,所以变得无比压抑。就像Liu Ting一样,尤其是他承担了“国民英雄”的名声,不能犯错,似乎照顾母亲就是天生的,为此他不能有自己的梦想或想法,否则就是“不孝”。后来我在开始写这本书的时候,发现他要参加浙江卫视《中国梦想秀》,但他的表演没有播出。后来他才知道,电视台的人说:“他的梦想不够大,不足以上台。”很有意思的是,Liu Ting一年后跟我说,他其实是一个跨性别者。显然他的梦想比电视台的说法要大多了。
我想说的是,这群“小皇帝”们虽然要面对如此之多的社会压力,尤其是父母的高期待和社会的各种无形危机,但她们的梦想总会让他们做出令人惊讶的贡献。所以人是可以超越自己的背景,做到更厉害的。我对此充满自信。
Q:你的意思是,中国的“小皇帝”们虽然有这么多压力,他们还是有机会或者有可能做出足够的贡献?
A:我对此毫不质疑。中国人口那么多,总会有人站出来的。在个体层面,我非常相信他们会有这样的贡献。但是,需要指出的,在整体的层面说,他们需要更多的帮助。因为这么多实际的社会压力,仅仅靠他们个人显然无法达到,因此包括父母,亲人,甚至国家都应该提供足够的保护和保障措施。
Q:回到二胎政策吧,你如何评价中国政府现在全面放开二胎的举动?
A:这个政策的有用之处在于其能有效缓解因为计划生育带来的某种压力和负担,比如男性太多,劳动力市场短缺等等。但问题在于,现在有多少人真的愿意生二胎?根据数据显示,中国人普遍都不愿意生育二胎。虽然推行这一政策时,中国政府获得了全国很多的赞赏,但很多人只是叫好不叫座,并不真的愿意生二胎。在他们看来,除非中国政府跟进足够的配套设施建设,能保障他们生育二胎可能存在的经济、医疗卫生、社会保障等多方面的利益,他们才愿意真正生二胎。另外一个问题是,很多国家在鼓励生育时效果也是不佳的,比如新加坡。最重要的是,大家现在都意识到未来老龄化可能带来的经济负担,所以处于长远考虑,或许他们不会继续生育。只有当因计划生育影响下的这一代时间,也就是20多年过去后,可能才会有效果。这在日本和新加坡都有了验证。但至少在20年内,二胎的作用并不明显。

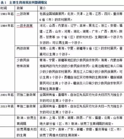
计划生育的政策梳理(来自国泰君安研报)
Q:这是否意味着,即使中国政府做到了足够的配套设施建设,也不见得二胎政策就能缓解未来因计划生育政策导致的一系列副作用?
A:要知道,关于生育问题不仅仅是一个国家性的问题,同时也是一个私人问题。即使国家能做到这一点,他们也无法真正插手到个人事务中,尤其是在这个现代社会中。我想说的是,人选择生育二胎与否,是一个很复杂的选择,绝对不是国家一个政策鼓励就能做到的,就算做到了相关配套设施辅助,也不一定就能完全动员个人进行二胎生育。因为,生育不是能不能的问题,而是愿意不愿意的问题。这就是我的结论。
Q:除了这本书外,在你这么多年来的报道生涯中,哪一次的采访经历是你印象最为深刻的?
A:印象最深刻的采访经历还是和王岐山副总理相关。很多中国人会把我当成王岐山的翻译、秘书甚至是女朋友,这让我感到有些不开心。所以后来当王岐山给我们所有记者握手时,握到我那里,我就很生气地把手甩开,因为我以为他也会把我看成是秘书。后来他依然很和蔼很耐心地回答了我的问题。这让我感到有些后悔。
但是在北京的时候,我常能感受这种来自女性的压力和障碍,这对我冲击很大,所以我当时才会甩开手。



评论