两江新区发布2020年义务教育招生政策
《重庆两江新区2020年义务教育招生工作方案》、《重庆两江新区2020年义务教育公办学校招生服务区域调整方案》已对外公布。根据适龄儿童、少年入学需求,2020年两江新区小学计划招生9835人(含流动人口随迁子女),初中计划招生5130人(含流动人口随迁子女),具体人数以实际招生为准。
招生办法
一、区内户籍学生入学
1.区内户籍学生(仅指鸳鸯等8个街道,下同)实行以“三对口”为基础的划片招生。适龄儿童、少年因父母无自购房,自出生日起户籍一直挂靠祖父母(外祖父母),与父母、祖父母(外祖父母)在招生服务区域内常住的,视为符合“三对口”入学条件。
不符合“三对口”的区内户籍适龄儿童、少年,由监护人提出申请,区教育部门结合其居住地周边学校学位情况统筹安排入学。
2.区内户籍适龄儿童、少年,由其父母或其他法定监护人持以下证明材料原件并交复印件1份,到对口招生学校核实基础信息,并按学校要求办理入学报名登记手续。
(1)适龄儿童、少年及其父母或其他法定监护人的同一户口簿;
(2)适龄儿童、少年及其父母或其他法定监护人的房屋产权有效证件;
(3)小学新生须提供预防接种证明,初中新生须提供小学毕业证明;
(4)其他相关证明材料。
3.建立热点学校和学位紧缺学校入学预警机制。热点学校和学位紧缺学校要加强对招生中出现的情况进行预测分析,及时向社会发布预警提示,合理引导家长预期。具体预警提示内容由学校根据区域实际提出,报区教育部门备案,提前向社会公布后实施。
热点学校和学位紧缺学校招生范围内不符合学校招生条件的户籍适龄儿童、少年,由学校负责做好政策解释,收集适龄儿童、少年信息,统一汇总后报区教育部门根据周边学校学位情况统筹安排入学。
二、流动人口随迁子女入学
流动人口随迁子女入学坚持“两为主”“两纳入”,即以流入地为主、以公办学校为主,同时将常住人口纳入区域教育发展规划、将随迁子女教育纳入财政保障范围,保障流动人口随迁子女接受义务教育。
逐步建立以居住证为主要依据的义务教育随迁子女入学政策。为确保流动人口随迁子女稳定地接受义务教育,其合法监护人原则上在两江新区范围内(仅指鸳鸯等8个街道,下同)应有稳定的职业和固定的居所。流动人口随迁子女入学以定点接收学校为基础。流动人口随迁子女入学向定点接收学校申请就学时,需提供以下证明材料原件,并交复印件1份:
(1)父母或其他法定监护人的从业证明材料。与辖区用工单位签订的用工合同;辖区工商部门签发的个体经营户的营业执照;其他从业证明材料。
(2)辖区内居住的证明材料。公安部门出具的居住证明,以及在辖区内购置的房产证明或在辖区内承租的住房租赁合同或务工单位出具的在职工宿舍居住的证明。
(3)适龄儿童、少年与其父母或其他法定监护人的同一户口簿;其他证明监护关系的材料。
(4)小学新生需提供预防接种证明,初中新生需提供小学毕业证明。
三、残疾儿童少年入学
具有接受普通教育能力的残疾适龄学生在招生范围内公办学校实行随班就读。患有严重生理缺陷,但能适应学校学习、生活的残疾儿童、少年,由区教育部门协助其进入相应的特殊教育学校就读。无法到校接受义务教育的重度残疾儿童、少年,学校实施“一人一案”提供送教上门服务,并纳入学籍管理。极个别情况特别严重的残疾儿童少年,须按相关规定依法办理缓、免学手续,方可实施。
四、民办中小学招生
根据《重庆市教育委员会关于规范义务教育学校招生入学工作的实施意见》(渝教发〔2020〕12号)相关要求,民办义务教育学校招生纳入区教育部门统一管理,与公办学校同步招生。根据学校办学规模、办学条件和民办学校承接政府购买服务、小区配套学校业主子女、九年一贯制直升初中、小语种学生、举办者等,严格核定民办学校招生计划。暂不限定民办学校具体招生范围、对象,对报名人数超过招生计划数的,实行电脑随机派位摇号录取。
五、入学中的其他情况
1.贯彻落实《中共重庆市委办公厅重庆市人民政府办公厅关于进一步加强对一线医务人员关心关爱的通知》精神,严格执行《重庆市教育委员会重庆市卫生健康委员会关于做好2020年参与新冠肺炎疫情防控救治一线医务工作人员子女入园入学工作的通知》相关工作要求,对2020年直接参与新冠肺炎疫情医疗救治的一线医务工作人员、支援湖北医疗队人员(含驻渝部队医务人员)子女,按照市、区(县)卫生健康行政管理部门审定并公布的名单,2020年为其提供一次在入园入学、高中阶段升学、参加高考服务指导以及进入市属高等院校学习优惠政策。
2.现役军人、公安英模、一至四级因公伤残军人、一至四级因公伤残公安民警、国家综合性消防救援队伍人员、援藏干部、政府引进的高层次人才、华侨、港澳台同胞、在渝工作的外籍专家,其子女接受义务教育,由区教育部门按照相关规定安排入学。烈士子女可由监护人或法定监护人根据其具体情况自主申请就读学校。企业高级管理人员等其他特殊人员子女就学有其他规定的,按有关要求处理。
3.公租房、配住廉租房人员子女由相应的指定对口接收学校接收入学(申请入学时,应提供相应的承租配租合同、户口簿、预防接种证明、小学毕业证明等),城市建设中拆迁户子女,经核实后由区教育部门统筹安排入学,原农转城人员子女由区教育部门根据其户籍地与实际居住地周边学校学位情况统筹安排入学。
4.转非居民子女,原则上在户籍所在地对应招生学校申请入学,确需在安置房所在地入学的,由监护人提出申请,经核实情况后,在居住地学校学位许可的情况下,由区教育部门安排入学。
5.高度关注在“私塾”“读经班”等社会培训机构接受教育或在家接受教育的学生,对未按《义务教育法》规定接受义务教育的适龄儿童、少年,学校要立即启动义务教育学生控辍保学工作机制,对其法定监护人发放劝返通知书,切实落实失学辍学学生劝返、登记和书面报告责任。
6.在招生入学中遇到的其他特殊情况,由区教育部门依据国家法律法规及市区相关招生政策妥善处理。各校不得拒绝接收应在本招生片区内就读的学生和区教育部门统筹安排的学生。
信息采集与报名流程
一、招生入学信息公布
公布新区义务教育学校招生入学政策、招生工作安排、招生计划、报名程序等相关信息,同时民办义务教育学校要做好“一校一策”招生工作方案。义务教育阶段公办、民办学校同步向社会发布入学登记通告。
二、信息采集和报名审核
6月15日至6月19日,所有申请公办学校入读或申报民办学校入读的适龄儿童家长,按照教育部门公布的义务教育学校招生入学政策、工作安排、报名程序等相关信息,登录“重庆市义务教育阶段学校入学报名信息采集系统”(网址:www.cqywjybm.com或关注重庆教育微信公众号),进行网上信息采集。学生若选择就读民办义务教育学校,只能选择一所民办学校报名,且公办、民办学校不能兼报。对已完成网上信息采集的适龄儿童,各义务教育学校按照所在区县教育部门相关规定,对报名对象、报名材料进行审核。
三、公办、民办学校同步招生
全市义务教育阶段的公办、民办中小学于6月20日同步开展招生录取工作。民办义务教育学校报名人数小于或等于招生计划的,采取登记注册方式直接录取;报名人数超过招生计划的,由区县教育部门于6月20日统一组织电脑随机摇号,全程接受监督。民办义务教育学校电脑随机录取结果产生后,“重庆市义务教育阶段学校入学报名信息采集系统”将发送手机短信通知学生家长登陆系统查询摇号结果。经摇号录取的学生须在6月21日18:00前登录系统进行确认;未确认的,视为自动放弃。未被民办学校录取的学生,回到所在公办学校录取体系内,按相关规定由所在区县教育部门统筹安排,保证公办学校“兜底”,防止学生辍学。6月26日,对报名人数超过招生计划数的民办义务教育学校全面完成招生工作。7月30日前,公办义务教育学校对符合条件的适龄儿童、少年发放《重庆市义务教育入学通知书》。
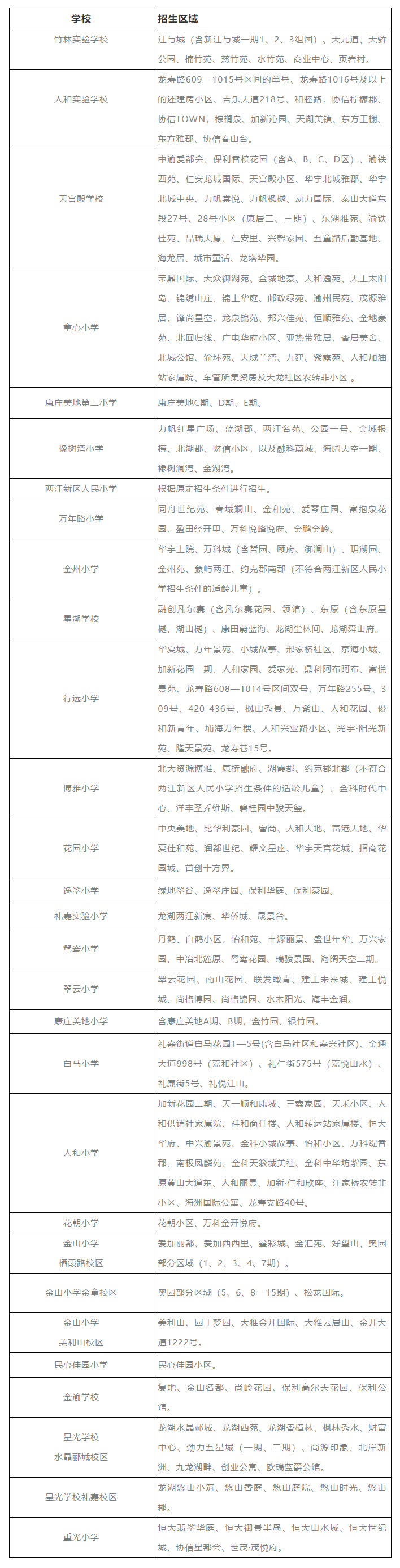
公办学校招生服务区域
1.小学

2.中学

部分已建成小区入学过渡安排
中央公园片区相应适龄儿童、少年小学可选择翠云小学、花朝小学入学,初中由两江育才中学鸳鸯校区负责接收;昱湖壹号、御璟湖山、樾千山等小区相应适龄儿童、少年小学可选择礼嘉实验小学、白马小学入学,初中由礼嘉中学礼嘉校区负责接收;九曲河片区已建成小区相应适龄儿童、少年小学可选择康美二小、星湖学校入学,初中由竹林实验学校负责接收。
2020年对口学校调整所涉小区适龄儿童、少年,可以选择2019年确定的对口划片学校就读。
新开发楼盘或新建成楼栋实行报备制。开发企业应提前主动就业主适龄儿童、少年义务教育向区教育部门提出申请。2020年新建成小区开发企业未提交划片申请,原则上不直接纳入划片招生,相应适龄儿童、少年入学则由区教育部门根据周边学校学位情况统筹安排。
流动人口随迁子女入学定点学校
两江新区流动人口随迁子女入学继续坚持“两为主”、“两纳入”,即以流入地为主、以公办学校为主。2020年流动人口随迁子女入学定点学校及相应接收范围如下:
一、小学
1.天宫殿学校小学部负责接收天宫殿街道辖区范围内流动人口随迁子女入学。
2.康庄美地小学负责接收招生服务区域相应范围内流动人口随迁子女入学(非公租房承租户)。
3.康庄美地二小负责接收大竹林、康美街道辖区范围内(不含康庄美地小学指定接收的范围)流动人口随迁子女入学(非公租房承租户)。
4.白马小学负责接收礼嘉、金山街道辖区范围内流动人口随子女入学。
5.花朝小学负责接收鸳鸯、翠云街道辖区范围内流动人口随迁子女入学。
6.人和小学负责接收人和街道辖区范围内流动人口随迁子女入学。
7.民心佳园小学负责接收招生服务区域相应范围内流动人口随子女入学。
二、初中
根据初中学校学位情况,为确保流动人口子女相对就近入学,礼嘉中学礼嘉校区、礼嘉中学金童校区、两江育才中学鸳鸯校区、金溪初中、人和实验学校、星辰初中、竹林实验学校、天宫殿学校负责接收本校招生服务区域内流动人口子女入学。礼嘉实验小学招生服务区域内流动人口子女由礼嘉中学礼嘉校区负责接收,博雅小学招生服务区域内流动人口子女由两江育才中学鸳鸯校区负责接收。
评论