文|笨手蛇
近期微信团队动作频频,其中有两个动作还是值得大家重点关注一下的。
一个是,最新的安卓版下微信号可以修改(基本规则为满足条件的用户一年内可以修改一次),这个动作算是比较彻底地解决了一些用户当初微信注册的时候取名太过冲动或者草率所造成的较为长久的“痛点”,因此,还是得到了广泛的好评的(还有人因此去问支付宝是否也能提供这样的修改服务,目前支付宝的回复是坚决不给改)。蛇叔在前一篇文章中分析认为,实际上大部分场景下对于微信号的使用不多,因此微信号是比较无感的。实在有需要的,可以悄悄地修改一下就好,改完广而告之就没必要。
第二个动作就是微信支付分,这是本文重点要探讨的。微信支付分,被看作是微信对标支付宝芝麻信用补齐短板的重要举措。
为了推广微信支付分,微信团队前阵子在微博官方号里玩了一波“斗支付分”的活动。根据这个活动,腾讯一哥马化腾的微信支付分为835分。但是,比小马哥分更高的也出现了,达848分,而且还是来自HR的一位同事。



紧接着,微信官方信息第一出口“微信派”公众号也发布了几篇有关微信支付分的推广文章:《这个分数,会影响你摆地摊》。

微信团队另一个公众号“微信时刻”发布《一张图看懂支付分有啥用》一文对微信支付分进行了介绍。

如今我们的生活对于微信的 依赖越来越强,看到微信支付分的介绍后,蛇叔也带着好奇心以查询自己的微信支付分的方式开通了(查询即意味着开通,如果查询知道自己的支付分后,不感兴趣,可以随时选择暂时关闭支付分服务)这个服务。还不错,支付分过了800。
另外,对比一下不同时期查询支付分后系统显示的信用服务数可以看到,微信派派爷查询的时候是1035个,而蛇叔查询的时候已经为1058个,这意味着接入支付分的信用服务数量在稳步增长。


官方的宣传归官方,微信支付分中所提供的信用服务,目前涵盖了共享租物、出行交通、购物娱乐、生活服务和住宿预订。这些信用服务到底如何?接不接地气?这些还是需要我们体验后才能有更直观的感受。
蛇叔进一步查看了共享租物这个品类,用户可以使用微信支付分租借物品,免交 押金、免预充值,归还后自动支付租金。因此,这个品类的服务,核心是租金如何。
提供出租服务的场景有充电宝、3D眼镜、图书、儿童用品、医用设备、雨伞、3C数码、办公设备、景区游览、珠宝首饰、境外网络、乐器和汽车设备。

再点击每个场景下的具体服务商,可以发现,除了充电宝之外其他各场景的服务目前都还比较少。而充电宝的服务商,蛇叔耐心的下拉后粗略统计了一下,超过400个(不完全清点达408个)。为什么共享充电宝会这么多?这是不是反映了目前微信支付分的使用场景缺乏吸引力的问题?

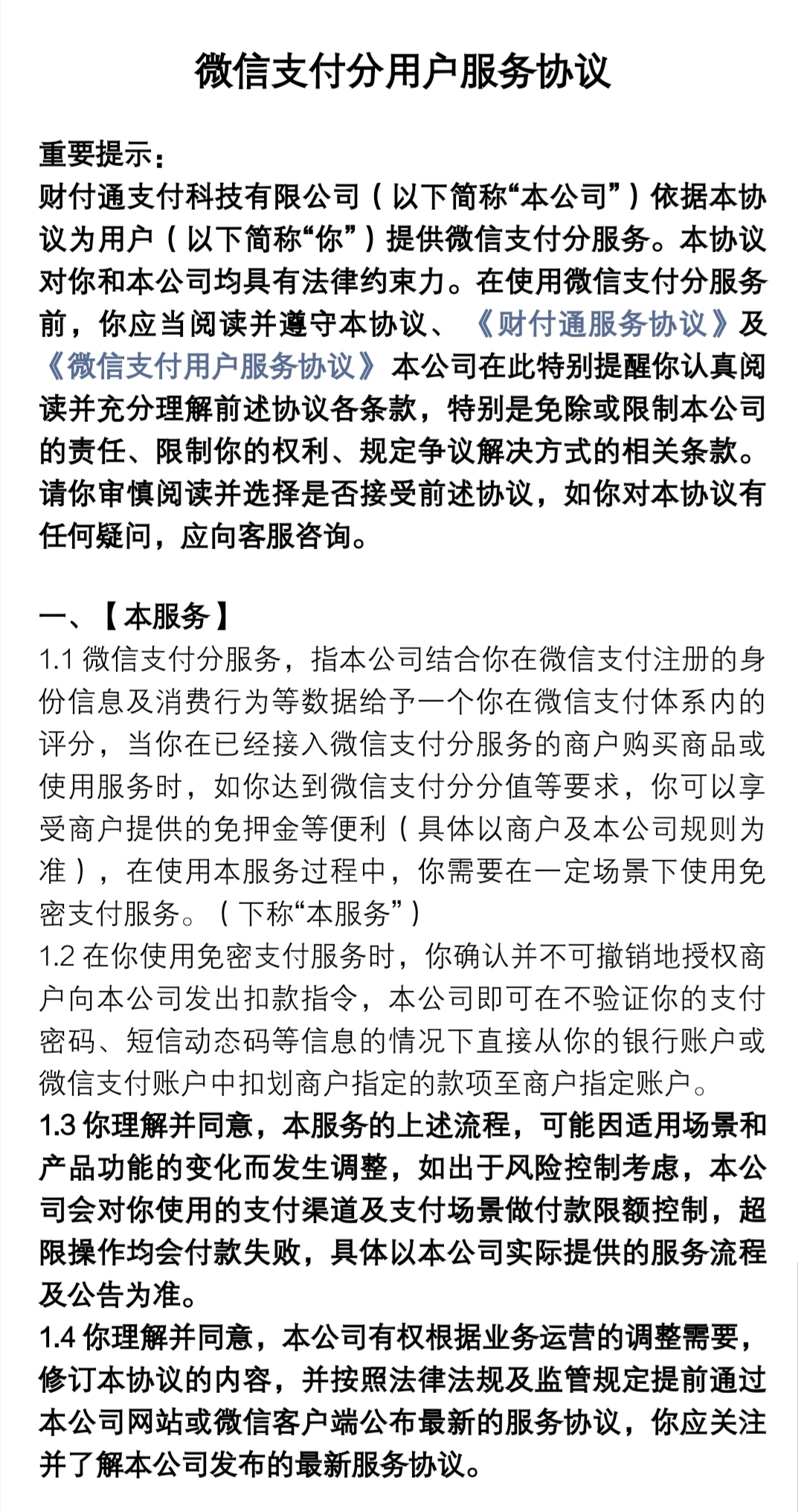
另外,在使用微信支付分的时候,建议还是认真阅读相关的服务条款。在目前的服务协议的条款中,特别是类似使用免密支付服务的这类关键条款需要认真阅读:
1.2在你使用免密支付服务时,你确认并不可撤销地授权商户向本公司发出扣款指令,本公司即可在不验证你的支付密码、短信动态码等信息情况下直接从你的银行账户或微信支付账户中划扣商户指定的款项至商户指定账户。
这样一些条款您是否接受?可能直接影响到您是否认可并开通微信支付分服务。

总而言之,通过对微信支付分各信用场景的初步了解,蛇叔初步的感觉是,这些信用服务大部分都“不香”,不但不香,而且大部分都是鸡肋。当然,目前支付分还是业务发展初期,相信后续会有越来越多“香”的信用服务出现。
但是,如果您觉得香,既然是信用服务,一旦形成依赖,就可能成瘾了。成瘾了,就会有代价的。因此,大家后续使用上,还是有必要多注意。


评论