文|陈根
长生不老,是人们对于超自然的一种渴望与愿景,而千百年来,人类对于长生不老的追求从未停止。前有秦始皇大兴土木,迷信长生不老之术,甚至派遣徐福和五百对童男童女前往海外求仙药而耗费万金,后有汉武帝派人求仙问药,修建高台承接所谓仙露,连贞观之治的唐太宗也不能避免对长生不老的追求。
这些在现代看来异常荒唐的举措却反应了当时的真实,而现代医学的发展和科技的进步让我们对人体的衰老终于有了全知的了解,我们知道,衰老是人类器官开始衰竭走向死亡的一个不可逆的过程,但研究的深入,也逐渐打破了曾经建构的常识认知。
2005年,加州大学伯克利分校的研究人员得出了一个惊人的结论,用年轻和年老的小鼠组合而成的连体双胞胎——通过共享血液和器官,可以使组织恢复活力,逆转年老小鼠的衰老迹象。这一惊人发现引发了一阵逆转衰老研究热潮,人们开始研究年轻人的血液中是否含有特殊的蛋白质或分子,这些蛋白质或分子可以作为小鼠和人类的“青春之泉”。
十五年过去了,同一个研究小组的一项新研究表明,只要稀释年老小鼠的血浆就可以达到类似的逆转衰老的效果,甚至不需要年轻小鼠的血液。

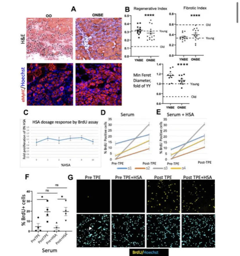
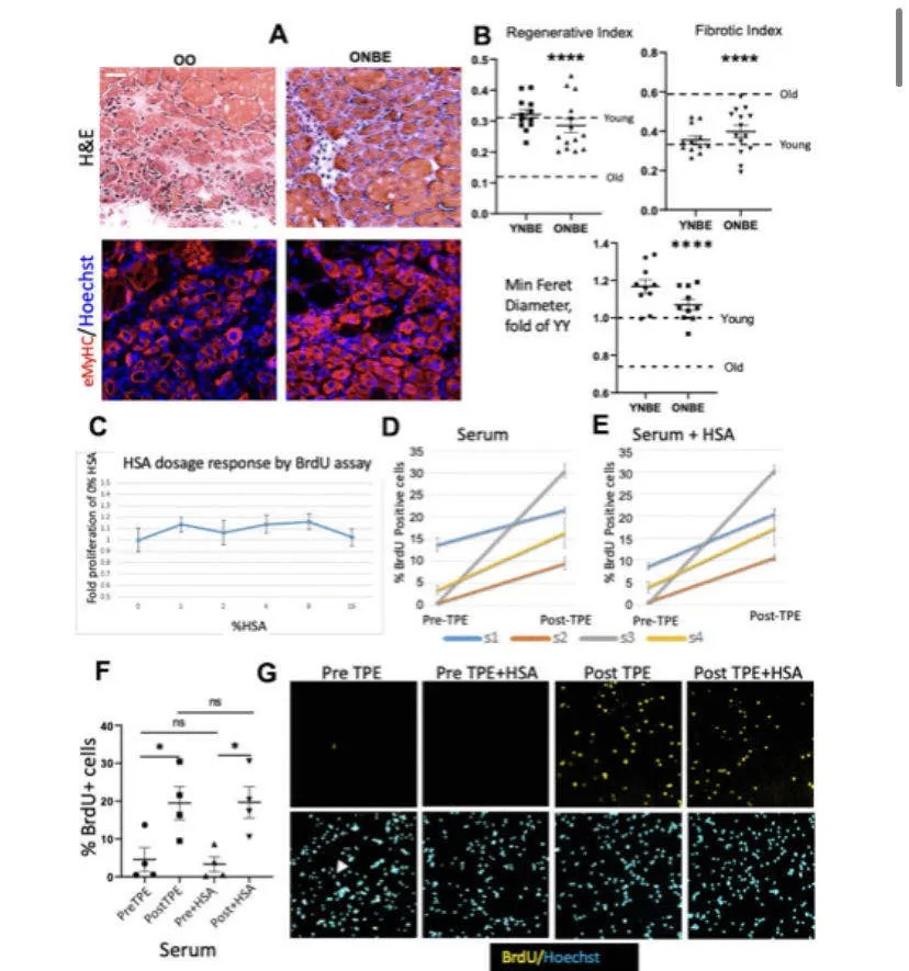
研究人员用含有5%白蛋白的盐水(称其为“中性”年龄血液交换,NBE)代替小鼠中的一半血浆,从而稀释血浆因子并补充白蛋白,如果只使用盐水,白蛋白就会减少。数据表明,单个NBE足以达到或超过增强肌肉修复,减少肝脏肥胖和纤维化以及增加老年小鼠海马神经发生的恢复作用,这是血液异时性后的所有关键结果。

来自NBE的血清和来自类似的治疗性血浆交换(TPE)的人类临床程序的比较蛋白质组学分析揭示了系统信号环境的分子重新设定,有趣的是,提高了一些蛋白质的水平,其广泛地协调组织维持和修复并促进免疫反应。
此外,单一TPE产生功能性血液再生,消除了祖细胞增殖的典型旧血清抑制。异位添加的白蛋白似乎不是这种复兴的唯一决定因素,并且白蛋白水平不会随着年龄而降低,NBE/TPE也不会增加。

这项研究也提高了我们对多组织复兴的系统范例的理解,在人体中,也可以通过治疗性血浆置换(或血浆取出法)的临床程序改变血浆的成分,这种方法目前已获得美国FDA批准,用于治疗多种自身免疫性疾病。
该研究小组目前正在进行最后的临床试验,以确定一种改良的人体血浆交换剂是否可以用于改善老年人的整体健康,以及治疗与年龄相关的疾病,包括肌肉萎缩、神经退化、2型糖尿病和免疫失调。



评论