文 | 证券时报网 陈英
楼市“打新”突然就在深圳火了!
为什么这么多人参与摇号?因为限价,新楼盘的开盘价比周边二手房便宜1万元。每买到1平米,理论上就是赚到1万块钱,100平米就是100万。这个简单粗暴的算法,买房不买房的人都会算。
因为限价政策全面渗透深圳楼市,今年6月,楼市“打新”突然就在深圳火了。
仅5套房认筹,中签率或不到1%
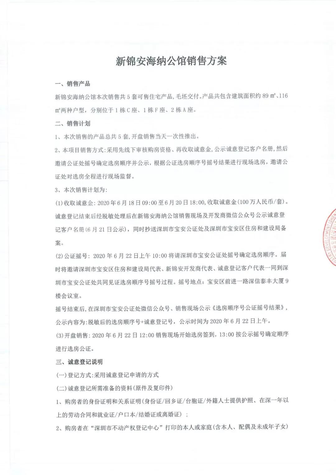
或许是迫于“捂盘”压力,去年6月就已经开盘的深圳宝安中心区的新锦安海纳公馆项目昨日突然公布了销售方案。

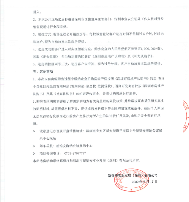
销售面积约为89㎡、116㎡两种产品,没有喝茶费。不过,就5套房。但即便只有5套房,开发商还煞有其事地请来地方住建部门参与摇号公证。



种种严厉调控动作,或是海纳公馆仅5套房子销售却大动干戈的原因。
4月3日,宝安区住建局发布打击“喝茶费”通知,新锦安海纳公馆被点名!之后,新锦安海纳公馆项目发布了《严正声明》,表示并不存在收取“喝茶费”现象。
5月下旬,深圳楼市调控新动作频现。21日,本获批预售的公寓豪宅项目恒裕深圳湾被官方撤下预售证,市场纷纷猜测与项目高于20万元/平方米售价相关。次日,深圳市住建局对宝安区TATA公寓、鸿荣源壹方中心,龙华区金亨利首府、星河丹堤等一批二手房挂牌价格虚高的相关楼盘进行核查,并将部分挂牌价明显高于近期真实成交价的房源全部下架。
随后,5月26日,宝安区住建局约谈多个“网红盘”,并发布通知,往后宝安区内所有住宅项目开盘均采取委托公证处公开认筹抽签选房的形式进行销售,对捂盘惜售、价外加价、虚假广告等房地产市场违规行为进行整顿。
据悉,去年6月,海纳公馆线下开盘,共1889套住宅一口气推出,当日卖掉近800套。户型建面约75㎡、89㎡、116㎡三种户型。备案均价89976元/㎡,单价区间在7.4-10.8万/㎡,总价区间在562-1274万/套。从前海扩容的消息,到豪宅税双重利好的叠加,今年宝中成了深圳房价上涨中“最靓的仔”,除了个别小区,很多二手房单价都卖到10万了。如今,海纳公馆附近10多年的老房子,二手房差不多13万/平以上,部分豪宅成交更是飙升到15万/平。如2016年开盘的新锦安壹号公馆均价达到了14万/平,壹方中心玖誉更是达到了15万/平。
因此,认筹消息一发出来,海纳公馆售楼处就被挤爆。截止今天中午,认筹已经超过300批,相比上周旁边开盘的都市茗荟199平户型5%中签率,此次海纳公馆推出5套房源热度有过之无不及,中签率可能会跌破1%以下。
“5套房忙坏了开发商,急死了买房人。”在网络引发热议。
资金盯上深圳楼市“打新”
购买新房要摇号,这让深圳楼市版本的“打新”有了机会。
6月10日晚,金融街华发融御华府以5万/平的备案均价入市,出现了数百人提前一天连夜排队等认筹的情况,因人数过多引来清场,原计划6月11日的认筹被取消,改为16-20日认筹。
6月12日,龙湖春江天玺二期获批预售,项目开盘当天成交200多套,去化近7成。
6月14日,宝安都市茗荟花园公证摇号选房,仅提供69套房,285个认筹,有网友爆料,签到现场至少160人。
……
“打新”热度可见一斑。
“打新”本是股市用语。意思是抽签买新股,买到了就能白赚一笔钱,深圳房价因为新房二手房倒挂严重,大家都喊着“买到即是赚到”,这就是楼市的“打新”。2018年5月底,蛇口豪宅招商双玺三期入市,是深圳首个在公证处监督下摇号选房的楼盘。彼时,双玺三期本案均价约12万/㎡,最低8万/㎡。而隔壁半岛城邦三期二手房成交价12万+。
新房之所以受到市场的热捧,很大一部分原因在于价格的优势,“限价”政策下,深圳多数新房与二手房存在价格倒挂现象。
现实的例子比比皆是:深圳华润城润府一期的二手房10W/㎡,6月开盘的润三却限价7.5W/㎡。业内有朋友就反馈:2018年6月,以总价1300万拿下华润城润府3期一套150㎡三居室。到2019年底,润3交房,这朋友就接到中介的报价:“2300万,要不要卖?”。到今天,半年又过去了。查询链家APP看到,润3的3房户型最新挂牌价2600万,单价约17.3万/㎡,这还是最便宜的。眼看润4就要开盘,不用说,这朋友继续打,“抽个彩票呗。”
有这样打算的不会是少数。资本是逐利的,越来越多有房票、有资金实力的人开始盯上了楼市“打新”。
随着,限价政策全面渗透深圳楼市,不管是刚需还是投资客,都已经熟练地准备打新。而6月,深圳近20个楼盘计划入市,除金融街之外,华润城润玺、华强城等都极具话题性。“金融街打新群”、“润4打新群”、“华强城备战群”,一个一个雨后春笋般冒出来。
【结语】
限价令下的抢房潮,从根本上来说,还是因为供需出现了问题。房子不够卖,价格又便宜,谁不去抢?高额首付又如何?只要有房票,亲戚朋友一块凑,反正尽可能摇号,摇到的必买。只要有得赚,钱根本不是问题,所谓房贷收紧,对他们来说几乎没有任何影响。普通刚需和改善购房者基本无法染指新房,这些便宜的新房实际上成为一小部分人食利的通道。
“打新”真就是稳赚不赔?这个真是很难说。
有业内人士提醒,楼市调控大招频频的当下,抱有侥幸心理的投资炒房客真的应该收手了。我们常说炒房赚钱,但那只发生在房地产的黄金时代。时过境迁,在调控高压之下,楼市已经入冬,炒房客更是被各种狠招围追截堵:资金来源被严查严控,银行贷款利率频频上浮,5年、10年限售早已不罕见,炒房投机早就被打蒙圈了,利润被极度压缩,能否全身而退都是未知。
虽然一、二手房目前存在利差,但是深圳限售,即新购房在获得不动产权证后,3年内不得上市交易。从买到房到转手最快也要4-5年的时间,在楼市严厉的调控下,所以存在快速套利想法的购房者还需要理性。
挂牌价不等于成交价,从4月开始深圳开展为期三个月的楼市整顿,未来深圳供应量并不小,选房仍需谨慎。
来源:证券时报网


评论