文|聚美丽 夏天童鞋
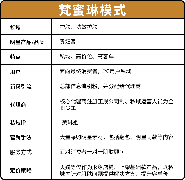
随着《乘风破浪的姐姐》的热播,独家冠名商梵蜜琳知名度大升,甚至开始“破圈”,一举成为行业最受关注的品牌。
在微信指数上,“贵妇膏”、“梵蜜琳”热度飙涨,甚至超过了“面膜”关键词的热度。


关于梵蜜琳,其中一个背景信息是,这个品牌在2019年,仅抖音平台就投下了3.8亿预算。2020年也没有慢下来的意思,第一季度,继续在字节跳动系投下1.2亿,在腾讯也有数千万的投放,当然,这些都还没算上这两年冠名的一堆综艺节目,《乘风破浪的姐姐》只是其中一个。
而且,梵蜜琳有着“谜之自信”的产品定价,动辄千元或者更高的定价也让人直呼“看不懂”。

△梵蜜琳部分产品及天猫售价
这是一家“奇葩”公司,行业里也对他们有着不一样的解读和质疑。也出现不少自称“扒开真相”的自媒体文,总结起来,就是质疑梵蜜琳的微商背景,产品由OEM代工而非自有工厂生产,文中没有真实走访和调查,全是作者自己的感受及预设立场,带着浓浓的精英感,和对底层中国的嘲讽。
我们觉得这样是不公平、至少是不全面的,幅员辽阔的中国绝大多数都在“五环外”。完美日记和花西子也还没有自己的工厂,当然你会说完美日记家的已经在建设中了,这就抬杠了好吧。
我们无意为某品牌“洗白”,但我们更愿意探寻今日市场的现状、真相,以及他们在市场上的得失,因为这里有真实的中国。

聚美丽探访梵蜜琳总部广妆集团,居中者为梵蜜琳创始人蔡彬弟
聚美丽多次电话采访加现场走访,与创始人蔡彬弟深谈了三次,他告诉聚美丽说冠名《乘风破浪的姐姐》栏目只是为了“买素材、放烟花”,而且自认为梵蜜琳是微商又是“非典型微商”……
这究竟是怎样一家化妆品公司?我们试图从公司内部出发,不带预设立场的告诉你一个真实的、不一样的梵蜜琳。
买素材、放烟花
在回答聚美丽提出的关于为什么选择冠名《乘风破浪的姐姐》节目的时候,梵蜜琳创始人蔡彬弟给出的回答是“买素材、放烟花”。
“我们用‘明星翻包’、‘明星同款’等素材来持续塑造品牌,区别于原来的粗放式的广告投放,将明星素材不断发布在私域朋友圈,就能在用户心目中建立起品牌忠诚度,所以我们就是不断的‘买素材’,我冠名这些节目的出发点,一直以来都是为了这个目的。”蔡彬弟说。
梵蜜琳把用户都加到私域,也就是微信个人号里面,朋友圈就成了维护品牌形象最重要的“展示面”。在朋友圈不断展示明星在用梵蜜琳的内容,成了品牌从创立之初就一直在做的事,也成了对用户施加影响的“杀手锏”。
“我们从创立品牌一开始就一直在请明星,不管是明星代言,或者明星在节目的露出,我们都会拍明星翻包,也就是在明星的包包里面装梵蜜琳的产品。”
这种翻包视频,便宜的5万块钱一个,明星大咖一点的可能10万块钱一个。“我拿200万买20个、30个,天天往朋友圈发,我就要5秒、3秒的视频,再做成几张图片,给人家的印象就是你这个品牌好多明星在用,感觉就像一个真正的大品牌。小品牌一下子拿1000万代言拍平面,真的拍不起。但请明星发个微博,拿着微博截图来宣传,最终给人家造成的一个印象就是这个品牌好像好多明星在用。你想一下我的朋友圈里面,每一天都有固定一条类似的品牌动态,三五年积攒下来就会给人家造成一个印象,那就是这个品牌很厉害,好多明星在用。”
“所以(冠名乘风破浪的姐姐)这种行为,我们自己的理解就是放烟花。当然烟花不能只放一次,要持续放才能有效果,也才有机会。不可能一档节目就打爆的,我们持续在做,这次能爆也是运气好。总结下来,贵在坚持。”
做低线城市30+女性贵妇膏类目第一
说到梵蜜琳,很多人都会问聚美丽这样一个问题:买梵蜜琳的用户是不是被收了“智商税”,这么高的价格,这些用户为什么不去买迪奥、香奈儿、兰蔻,反而选择这个看起来是“十八线以外的牌子”,为什么?
我们把这个问题抛给了蔡彬弟,以下我们用第一人称直接引用他的回复。
我们常常用一线城市用户的视角考虑这个问题,你别忘了,20年前,只要你有钱在中央台打广告就叫品牌,10年前你在湖南台打一下广告就叫品牌。中国还有大批用户只认识有打广告、上过央视、有明星代言站台的就叫品牌,这是一些小城市用户的认知。
在这些三四线小地方的人根本就不认识什么迪奥、香奈儿,部分高端人群也是这几年才认知的,更多的是根本没有听说过这些大牌,你不能用一线城市人的视野和认知去认为全中国14亿每个人都认识迪奥、香奈儿。在这些地方,还有些人淘宝都不会用,和拼多多能火其实一个道理。
我们就盯准345线市场,有一定消费实力的宝妈或相关群体,她们对品牌没有很强的认知,对网购不是很熟悉的,不会到处去淘的那帮人。所以我们去请明星做赞助,所有需求都是为了买素材,然后将这些素材不断展示在朋友圈,这样朋友圈就成了打造品牌、拥有品牌话语权的阵地。私域内的粉丝反复看到这样的内容,不断加深他的印象,就能促成成交。只要你的产品质量是好的,就能让他持续复购。
很多人说我们“人傻钱多”,花上亿去冠名节目,他们不知道其实我要的就是买素材,就给朋友圈买素材。
我们为什么会选当初芒果台这档节目?为什么我不选《青你》、《创造营》,因为那个目标受众不是我的群体。我要的30+的女性,贵妇膏嘛,就像我们去年投了腾讯《真正的朋友》一样,也买了很多素材回来,后来包括《演技派》。
年轻向的节目不是我要的群体,这个节目就是一帮30+的姐姐出来,太适合我们了。一开始节目没人冠名,只想请15个姐姐,我们冠名后改成30个姐姐。
我们还要抢占一个类目,贵妇膏在我们的努力下已经变成一个品类了,我就做这个品类的第一把交椅,要买贵妇膏的时候就想到我家,就稳了。
我跟所有媒体讲,就是买素材,媒体知道了你的这个诉求,就会把合适的机会提交过来,当然我们也交了很多学费,就像第一次做的“身临其境”,你买不到素材,歌唱类的节目也不怎么适合我们。
我不是看这个节目会不会火,我是看这个节目能产出多少素材,做更真实的深度植入。所以我们跟别人的选择不一样,大家肯定觉得《青你》或者《创造营》播放量是最高的。但我只是看通过这档节目我能拿多少素材不断的在我的私域里面去分发,这是我的需求。

△梵蜜琳招募新代理的页面上罗列了很多明星素材
是微商,却又是非典型微商
但在蔡彬弟看来,他并不愿意照搬原来的微商模式。“我们不是传统微商,微商传统就是开招商会,然后往下压货。代理拿了个手机,囤了一堆货,然后货就不断往下压。所以传统微商其实是2B模式。”
传统的微商模式中,代理商往往是个人,或者由层级的个人组成的松散的“团队”,吸引来的更多的是想通过加入微商体系来实现财富梦想的小微创业者、兼职者。
在梵蜜琳体系,要求代理商必须注册公司,需要有自己的办公室,并由代理商的全职员工(销售员)管理加了最终消费者的私域微信手机,其实是B2B2C的模式。“就跟做电商一样,做零售为主,分销很少。代理商是大B,都是有一定的资金实力,但他们手上没有货,货都在总部仓库里面,他们卖多少拿多少。”
代理商是比较完善的销售型公司,除了人事财务、各个部门都会有,更像一个标准的电商公司。而在职能上,梵蜜琳的核心代理最重要的是负责销售团队的管理,核心能力都被收到品牌总部来做,可以说,梵蜜琳比较好的吸取了线下代理、电商、微商几种模式的精华,并进行组合,走出了自己的路。
对于品牌总部来说,主要把控整个市场低价或者乱价,帮助代理商管理激励员工销售,同时帮助公司管好财务人事之类的。“代理商备好资金和销售团队就好了,也不需要什么压货,培训优化的事品牌都帮你搞定。”蔡彬弟说。

△梵蜜琳的公司代理制,与传统微商代理制的差异
在梵蜜琳的代理商销售公司里,最重要的角色就是销售员,就是私域手机的运营者。一个手机里留存了数千个顾客,每个手机就类似一个门店。一个销售员根据能力管理两三个、四五个手机不等,对于消费者来说,顾问咨询、购买下单、售后、回访等都是一个具体的人设在对话,就打消了用户与品牌的距离感。
对于梵蜜琳的核心竞争力,蔡彬弟认为首先是对好产品的打造,核心原料来自于国外顶级供应链,由OEM工厂分装,所以产品的评价、复购都还不错;然后抢一个别人从来不敢想的价位,竞争并没有那么激烈,同时也能保证相对比较高的毛利率。

品牌拉新粉、粉丝可交易
梵蜜琳品牌可以帮代理商完成从0到1的用户积累,因为所以新用户的拉新都是品牌总部在负责,投放抖音信息流、朋友圈广告,都会导到代理商的私域手机里,品牌根据投放成本和代理商结算,相当于代理商向品牌购买新用户。“品牌负责把客户拉到你店门口,能否成交就看代理商的能力。”
梵蜜琳目前有着一两百个核心代理,内部被称为“KA代理商”,现在也开始出现大代理商不断收购粉丝,有了集中化的趋势。销售团队越大、粉丝越多、生意就越稳,这成了代理商的共识。

私域人设、用户精细化运营
蔡彬弟一直在观察近几年社媒红人的成长路径,“你要站在消费者的角度思考,消费者为什么会喜欢某个网红?比如说辛巴,屌丝逆袭、事业成功家庭美满,又很爱老婆。再如肖战,他演的是所有网友心目中的未来老公的形象。所以首先是消费者对这个红人的喜爱,成为你的粉丝。他们得到了共鸣,所以成功的红人往往都有很鲜明的人设。除了喜欢你这个人,另一部分是买东西能更方便、更有价值。比如现在的直播红人就是给你更便宜的价格,李佳琦、薇娅都是这样。”
正是社媒红人的崛起,使得社媒平台成为近几年品牌新营销的主战场。另一方面,新锐品牌们纷纷借助社媒平台建立起与最终消费者对话、交流的新模式,而人设IP的建立与私域运营相伴相生,一旦把用户拉入到私域,品牌就有机会在用户心目中就建立起更紧密关系的情感链接可能。
如果你把用户拉到了私域中,却不用社媒红人IP的话语模式与用户交流,则很难达到好的效果。如果用户发现自己在跟一个“公司”、一个“店铺”在对话,就很难获得用户的喜爱,因为在用户心目中,这天然是商业的、是广告的。为打破这个边界,必须打造真实的人设,与用户近距离的,可信的IP。
“人设做起来可以少掉你做品牌里面的好多成本,用微信个人号去建立人设,会使得购买流程路径更短。”蔡彬弟总结道。
梵蜜琳的私域坚持打造“美琳姐”的真实IP,美琳是蔡彬弟的夫人,私域就是把她原原本本的、生活的点点滴滴展现出来。因为是真实的生活与工作,并不像明星一样高高在上,希望能告诉粉丝,你通过努力也可以做得和我一样,在价值观上与用户达成共鸣。
“品牌是静止的,但人是立体的,是动态的。所以需要付出大量的投入与心血,带给用户真正的情感共鸣与关系链接,要一直坚持下去。”但这样积累的IP与用户的关系与情感链接,长期沉淀为非常有价值的品牌资产。
“为什么很多电商品牌做着做着就全部变low了,因为你要保证主图有点击量,就必须跟风,没法个性化、人格化。最后变成所有店铺的页面越来越像,同质化越来越严重,成为价格战的炮灰。用户和品牌也没法建立起情感链接,无法把客户转为品牌的粉丝。
如果客户只是停留在客户层面,那就会希望你打折,最好免费送给我,这是客户和粉丝本质的区别,电商的模式本身就是透支品牌的模式。
在这点上,华为、小米就是通过几年的发展,把客户转化成了它的粉丝,粉丝会希望你品牌越来越好、你出多贵的东西我都买,因为粉丝对品牌是喜爱的。
梵蜜琳股权结构及合伙人团队
梵蜜琳品牌创立于2015年,2019年6月重组为广妆集团,梵蜜琳成为集团旗下品牌之一。

△梵蜜琳公司股权架构图(信息来源:企查查)
蔡彬弟认为做一家赚钱的公司不难,但做一家同时具备品牌力、产品力,又要保持活力、良性竞争的团队就很不容易。
在广妆集团错综复杂的股权关系中,我们能看到贯穿其中的这几个关键思路:
顶层股权由几位创始合伙人比较平均的分配,没有出现一位股东独大的情况,但通过设置合伙企业,蔡彬弟作为GP来获得控制权。
除了广妆集团的合伙人化,梵蜜琳品牌运营主体”广东梵蜜琳生物科技有限公司“还设置了38%的合伙人股权池,分配给更多的品牌合伙人。
蔡彬弟认为只有真正完成了合伙制的公司和团队,才能真正承载一个品牌。“夫妻档的公司很难做出品牌,一定要有不同能力结构的人合作,每人负责一块领域,互相拉扯。所以梵蜜琳的核心是三驾马车,销售、从市场上来钱的板块都是我在管,牛哥负责产品,凡总是设计师、他负责品牌。销售力、产品力、品牌力三驾马车,你要尽可能去保持平衡,不然就容易走偏。”
蔡彬弟认为对于化妆品来说,设计团队特别重要,“做品牌很贵,除了每年花大钱买素材、放烟花,养一个优秀的设计师团队也非常的重要。当然这也是最难搞的,因为设计属于技术活更是脑力创意。设计师都比较高知,不能仅靠高薪和福利,还得有梦想和情怀,又必须有高级的项目可以做。这个时候如果没有一个厉害的大牛,就很难带设计团队。因为专业的沟通你没法和他同频的话,表达就很难,所以这帮人是不服领导管但服被大神虐。”
“同时设计团队还很靠团队协作,这种属于创意型的人,可能有时候灵感会枯竭,就需要有一帮人在这里一起出谋划策,他进步的时候会更快。同时还要创造一竞争的氛围的时候,会有个良性的循环,所以你只是自己在那里,其实也很难做出好产品出来。”
高级人才需要好的组织来激发
出于对合伙人制、优秀设计团队的思考,蔡彬弟近期比较关注新锐公司的组织,而且大量借鉴了类阿米巴的团队架构。
“你去看一下芒果TV,人家那是一个工作室一个工作室的,每一档节目都是工作室先来提案,跟台长领导提案,你被选中了才有资格往下去做。他们不是从上到下地说我要做这个东西,立个项你们去做,而是建十几个工作室,顶峰时有几十个,创意是从下往上来的。所以爱奇艺优酷腾讯,跟芒果没得打。因为芒果已经形成了一个组织,然后创意是这种竞争环境下溢出来的。”
所以梵蜜琳的集团架构,也完全体现了”分享“的理念,集团就只管人和钱,然后下属包括品牌管理公司(梵蜜琳品牌、极男等新品牌)、销售公司(美琳美肤、君集贸易)、视频制作公司等,都是自负盈亏的合伙制、类工作室的构架。
“内部就是阿米巴,我们后面也会投自有工厂。目前的关系,是品牌公司卖给销售,销售公司找视频公司买素材,拿着素材去推广,每个公司每个团队就是自己经营,让每个团队有自己的老板思维。现在就连品牌公司内部,给设计师的每一单都挂绩效,他们也自负盈亏,这样就不用天天去告诉他们要怎么做,而是他们每天会钻研到底怎么做最好,哪点可以优化,哪些会踩坑等,领导就当好一个教练就可以了。”
根据芒果超媒的财报显示,截至2019年末,公司拥有16个综艺制作团队,均是由内部员工牵头的工作室,全年自制上线综艺节目33档,自有内容制作人员超过1500人。
早在2018年5月,公司就为第一批7个工作室授牌,包括后来制作出《声临其境》的徐晴工作室、《我家》系列的陈歆宇工作室、《中餐厅》的王恬工作室等。当时的湖南卫视频道总监丁诚将其定义为“面向未来的制作生态”。有数据显示,工作室成立半年后,七大工作室完成了湖南卫视超60%的在播节目、前三季度80%的自制大型季播节目。
根据公众号“市界”的报道,“普通广电系卫视工作室很容易步入‘官本位’的误区,芒果工作室则是将内容生产者放在了集团‘C位’。”冯彦娇告诉市界,“同时形成了独立工作室、S级团队、A级团队、初创团队的四级管理体系。”
工作室拥有经营自主权,制作、资源等完全独立,受益与平台共享,考核标准则为工作体量、质量。
东吴证券研报介绍,每个工作室7名核心成员可分享全工作室70%的项目价值奖;给工作室“签约成员”设定竞业禁止和竞业限制条款;实行制作人与项目总导演分设,鼓励制作人优先指派35岁以下优秀导演担任项目总导演。
此外,工作室的数量和成员并非一成不变,只要能够完成生产任务的团队都有机会申请成立工作室,现有的工作室如果业绩低于“100分”,也可能会被降为团队。
创始人快问快答
聚美丽:梵蜜琳在抖音投放的策略和目的是怎么样?
蔡彬弟:从2018年抖音商业化开始,我们就ALL IN 在抖音,所有资金、聚焦点都在抖音,品牌、团队围绕着用素材去拉新用户的目标。最早抖音投放之后,用户可以直接加微信二维码,后来只能加公众号,我们再经过一套公众号的聊天软件,将加了公众号的用户分流到销售员的个人号。
所以这是我们投抖音的第一个目标,就是拉新用户、第二个是用素材堆品牌。我们不断地去请明星拍短片,买素材,都是不计成本的,拍了视频投抖音,又可以在朋友圈用,又可以在品效上用,让目标用户感受到这个品牌无处不在。因为我的目的就是集中在一点打穿,甚至让用户觉得烦,跟脑白金的逻辑差不多,但人家就是记得住你。
这样我再持续的请更多明星过来,赞助很多节目,买到更多素材,在抖音里面去分发。如果《乘风破浪的姐姐》在2019年出来,那我们抖音的ROI会更高,今年抖音的拉新成本真的抬升太多了。
聚美丽:2020年你所关注的流量风口是哪里?
蔡彬弟:我们还是关注头条系,认为今年风口主要还是集中在抖音。视频作为动态的内容形式,可以展现的东西特别多,文案剧情可以表现的很有张力。去年的短视频特别抖加那波出来ROI很高,所以大家就趁着那波风口。
我们去年一个月做300条视频,多亏了头条的即合平台,所以投了差不多4个亿,都是归功于生产了这么多的视频。而且当时即合平台的返佣很高,整个行业集合了很多视频制作公司进来。今年视频的需求量越来越大,视频内容会成为品牌竞争的一个关键。
我们关注头条,还是因为头条的算法真的太牛逼了,AI算得太准,梵蜜琳其实就是对信息流、投放比较早的ALL IN,交了很多的学费,这些才是背后的能力,别人都看不到。
聚美丽:怎么看待直播?
蔡彬弟:直播的价值,我首先理解的是免费刷单,我可以通过直播快速做到从0到1。这个阶段利润都给直播也没关系,但如果从0到1突破不了,那就没什么价值了。品牌有了基础效益,自然可以从别处赚钱,否则最后就是一地鸡毛。
聚美丽:关于天猫旗舰店?很多自媒体扒了你的店,说根本没什么销量啊。
蔡彬弟:天猫店相当于上海南京路的旗舰店,是亏本做形象。但天猫旗舰店有它的价值,要把品牌调性、价位等支撑起来,所以你亏也要亏得有价值。
所以我们是淘内亏、淘外补,我们入驻了很多的平台,大大小小加起来300多个,一个运营可以管好多的店,积少成多就有不错的收入。
然后更重要的,是利用私域的方式,把粉丝再沉淀回来,私域里面可以卖高客单产品,这里才赚钱。私域不但可以卖货,还能真正建立话语权,我把素材不断发朋友圈,加深粉丝对你品牌的印记。我最终是这样形成闭环做这个品牌的。
整个生意盘子一定是能滚动起来,才有资格去做赞助之类的,天猫等电商平台你不断地拿一个超级单品去拉流量就好了,这个流量亏了通过私域再补回就好。而且这两条路不能用同样的产品线,不能打架,否则就不能拉高客单。
聚美丽:怎么看待企业微信?
蔡彬弟:企业微信最重要一条,因为不能发朋友圈(注:目前每天能发一条朋友圈,但无法从账号主页翻看历史朋友圈信息),就决定了不能用企业微信来做IP,这个是死穴。没有了完整的朋友圈,就没有了话语权。当然企业微信的好处是比较正规,但就是太正式了。
聚美丽:很多自媒体扒你们家,主要提到的两点就是为什么都没有自主工厂,另外就是产品名上带”神仙“似乎违反相关条例。
蔡彬弟:化妆品企业由OEM工厂生产这是品牌常态,特别是新锐品牌,有几个是上一来就有自己的工厂的?我们自己投的工厂已经在规划中,但还没有公开,大家会看到我们补上这一环的,但这不是什么硬伤。
另外我们的产品最早注册的商标就带有”神仙“两字,所以从商标法上我们是合法的,这两年因为市场监管的收紧,之前我们也发现了这个问题,其实从去年开始,我们就已经开始不再带”神仙“字样的宣传了,可以在过渡期,还能在历史消息中搜到这些内容吧。
尾声
这是一篇不是采访的采访,不是报道的报道,而是在深度了解这家处在风口浪尖的公司之后的个人收获与感悟。
随着一个节目而出现在大众的视野,对于90后创始人也是不小的考验。我们也确实看到梵蜜琳品牌的一些瑕疵与不足,但如果仅仅因为这些不足就完全否定一个品牌,似乎更是偏执与片面的。
同样,对于微商,我个人一直都保持着中立的观察与立场,这个带有线上直销、个人分销、社交裂变多种印迹的模式,在中国仍然有着巨大的生存与发展空间,特别在这一轮直面消费者营销的2C品牌大潮中,原先微商的很多探索与尝试似乎又有了新的用武之地。
事实上除了微商印记,梵蜜琳同样表现出一个电商品牌、新锐品牌的能力与特点。比如,梵蜜琳事实上是目前中国品牌的信息流顶级玩家之一,这对于新型社媒流量平台切换的能力是新锐的重要标志。
另外,其开放式的企业架构与协作平台,浓浓的合伙人文化,让亲身参访其中的我恍忽间有着这是一间杂糅着脑白金与字节跳动印迹的”奇葩“公司的错觉。
当然,我对脑白金、字节跳动充满尊敬,他们都对用户心理、中国社会江湖生态、人性等有深刻的洞察,不要带着先入为主的偏见与预设的立场,客观地看待梵蜜琳,从中汲取可供参考与学习的养分与收获,可能是更好的角度。
对于这样一家公司,你还有什么想问的吗?
另:聚美丽记者缪悦、晓伊对本文有贡献


评论