文|投资界PEdaily
伴随着A股暴涨,创投机构开始了一波大退出。
投资界(ID:pedaily2012)获悉,从7月6日傍晚起,多家上市公司披露了减持,仅今日上午就有超过17家公司抛出减持计划,涉及众多股东。这一波减持潮背后浮现了达晨、弘毅、远致富海、华泰紫金等知名创投机构身影。
眼下,A股正上演振奋人心的一幕。截止昨日(7月6日)收盘,A股总市值突破70万亿元,超过上轮牛市顶峰水平。一天之内A股总市值暴增超3.4万亿元,这意味着1.6亿股民人均入账2万元。
“现在牛市,是创投机构退出的好机会。”一位北京VC机构合伙人向投资界表示。而上海一家老牌创投机构合伙人也直言,这对于创投机构的退出是一个重大利好,不但能够加快创投机构的减持节奏,同时也能在更优的价格实现更高额回报的退出。
但是,也有投资人担心,当大部分资金涌入二级市场,可能导致很多一级市场的基金募资更加困难,或者已经承诺出资的民营LP放弃继续出资,进而影响整个基金的call款。一旦新基金资金无法到位,势必会影响很多早中期项目的融资进展。

减持潮杀到?昨天,至少4家创投机构“下车”
一波创投机构减持潮隐隐来袭。
从7月6日傍晚起,多家上市公司披露了减持,仅今日上午就有超过17家公司抛出减持规划,涉及众多股东。而投资界梳理发现,这一波减持潮背后浮现了达晨、弘毅、远致富海、华泰紫金等知名创投机构身影。
昨天,世名科技公告,公司股东华泰紫金合伙计划自本减持计划公告之日起3个交易日后的6个月内,通过集中竞价交易或大宗交易方式减持不超过本公司股份503万股,即不超过剔除世名科技回购专用账户股份数量后总股本比例的2.81%。
随后,达晨创恒、达晨创泰、达晨创瑞等一致行动人,也拟合计减持铭普光磁不超5%的股份。铭普光磁的公告称,前次减持计划期限已经届满,合计减持0.3%,并计划在6个月内合计减持不超过公司总股本5%的股份。
而弘毅投资也完成了对锦江酒店的最新一轮减持。7月6日下午,锦江酒店发布公告称,公司于2020年7月6日收到股东弘毅(上海)股权投资基金中心(有限合伙)的通知,弘毅投资基金于2020年3月1日至2020年7月3日期间,通过二级市场集中竞价交易方式合计减持公司股份974.39万股,占公司总股本的1.02%,当前持股比例为5.51%。
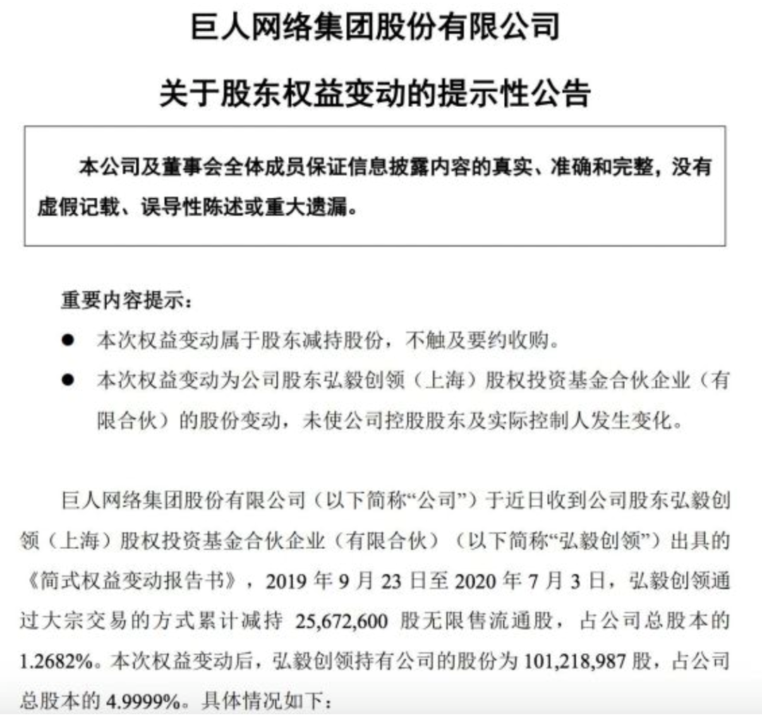
这并非弘毅近期的唯一减持案例。也是在昨天,巨人网络的一则公告显示,弘毅投资的另一投资主体“弘毅创领(上海)股权投资基金合伙企业(有限合伙)”完成了减持计划。权益变动后,弘毅创领依旧持有巨人网络近5%的股份。

此外,昨天特力A也公告称深圳远致富海珠宝产业投资企业(有限合伙)也在计划期内已累计减持总股本1%的股份。
伴随着A股暴涨,陪跑多年的创投机构股东择机而退,这无可厚非。在经历了投资后漫长的等待,一朝减持实现资金回笼,创投行业才能形成良性循环,创投机构才能向背后出资人交代。
毕竟,落袋为安才是王道。
70万亿,A股载入史册的一天:创下5年最大涨幅,牛市隐隐到来?
创投机构纷纷减持背后,A股正上演着罕见的一幕——集体暴涨。
7月6日,A股大幅高开高走,三大指数延续向上猛攻态势。其中上证指数涨幅近6%,连续突破3200点、3300点两道关口,创出2015年7月以来最大涨幅。而深证成指、中小板指、创业板指也均创新高。两市成交额1.56万亿元,更是创下5年来天量。
与此同时,涨停潮再现。两市超九成个股上涨,其中200多只个股涨停,逾900只个股涨幅超过5%,两市没有跌停的非ST个股。
板块方面,两市所有板块全线飘红,无下跌板块。其中,券商、银行、保险、半导体板块涨幅居前,白酒、医药、食品等板块紧随其后。
值得注意的是,银行股迎来久违的暴涨行情。昨日,银行板块放量飙升8.53%,创5年来最大涨幅。36只银行股中23只涨停,占比超六成,就连涨幅最小的交通银行也上涨5.98%。而第一高价股、“股王”贵州茅台股价盘中涨幅超4%,股价站上1600元关口,总市值也成功突破2万亿元大关,继续创下新高、坐稳A股市值第一。
截至6日收盘,A股总市值突破70万亿元,超过上轮牛市顶峰水平。昨日A股总市值暴增超3.4万亿元,这意味着,1.6亿股民人均入账2万元。
今日开盘,涨势如虹的A股再度高开,三大指数继续上涨。具体来看,汽车、半导体、酒类等板块走强,涨幅居前;昨日大涨的券商股则下跌。概念股方面,免税店概念、EDA设计软件、BDI指数概念等涨幅居前;医疗美容、眼科医疗、血液制品、生物疫苗、超级真菌等跌幅居前。

对此,中金公司研报称,未来5-10年中国股市总市值有翻倍空间。中国资本市场或正迎来发展的大机遇,A股重新站上的1万亿元交易额有望成为新的均衡水平,预计2021年证券行业营收及利润水平将接近此前2015年的巅峰时期。
眼下,魔幻的一幕幕正在上演,A股彻底沸腾了。
堪称史上最大,创投机构迎来一波退出
A股大涨潮水,中国创投机构正迎来了难得的退出机会。
经过2017年IPO大放水,A股今年可能迎来史上最大的一波减持潮。尤其是人民币基金存续期多是“5+2”或“7+2”,大量2011-2013年间成立的基金面临着退出的巨大考验。
“这无疑对于创投机构的退出是一个重大利好,不但能够加快创投机构的减持节奏,同时也能在更优的价格实现更高额回报的退出。”在源星资本管理合伙人于立峰看来,A股普涨,在全球经济低迷的大背景下所凸显的赚钱效应,不仅会提升A股本身存量资金的活跃度,更会进一步吸引场外增量资金的涌入。
“中国股市牛短熊长,现在牛市,是创投机构退出的好机会。” WinX Capital 凯乘资本创始合伙人邹国文直言,“投资机构主要挣的钱包括三方面:买得便宜是硬道理,内生性的有机增长需要时间,在泡沫期退出能够扩大回报。创投机构在此牛市下减持,将提升回报。”
但他同时坦言,当大部分资金涌入二级市场,可能导致很多一级市场的基金募资更加困难,或者已经承诺出资的民营LP放弃继续出资,进而影响整个基金的call款。一旦新基金资金无法到位,势必会影响很多早中期项目的融资进展。
“短期内二级市场将进入狂热并产生很好的回报,这可能导致大部分资本不愿意进行长期投资,更愿意进入定增、Pre-IPO的短期投资。接下来,Pre-IPO项目的融资会继续火热,甚至头部项目的估值会进一步拉升。因此,中早期项目要继续管理好自由现金流,加快融资。” 邹国文表示。
而在銘丰资本看来,二级市场最近的普涨,会一定程度提升创投机构退出的节奏和密度,“可能会比过去两三年要高一些,尤其是在当前一些创投机构流动性匮乏的情景下,但我们认为这样的现象不会是大范围的,也不会太超常规。”
于立峰也坦言自己的担忧。他指出,随着二级市场的股价推高,估值上涨以后,引起一级市场的整体估值非理性上涨,导致估值虚高,偏离企业价值;另外,一级市场的投资人受股价普涨的影响过分关注二级市场的股价短期波动,而背离了价值投资的轨道。
眼下发生的一切,可能会给中国创投带来深远影响。



评论