文|每日财报 淇子
近日,银保监会发布《关于近期人身保险产品问题的通报》,有19家险企因存在人身险产品违规而被通报,并要求对照问题认真整改。
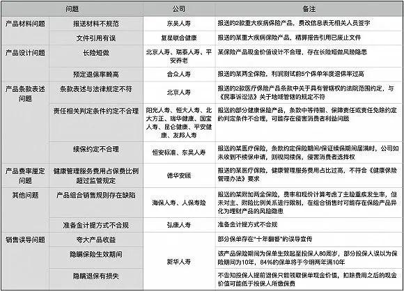
被通报企业主要问题包括产品材料不规范,产品设计长险短做,产品条款与法律法规不符等问题。其中,新华保险因销售误导问题严重而被银保监会单列出来,并表示将依法严肃追责。

公开信息显示,新华保险是一家成立于1996年的大型寿险公司。银保监在该通报中特别强调新华保险分红年金保险销售误导事件真相是什么?除此之外,新华保险还踏入了哪些误区?
分红险“三宗罪”:夸大收益、隐瞒保期、隐瞒退保损失
作为19家被通报企业被单列出的违规典型,主要因为新华保险分红年金销售宣传中,出现了夸大收益、隐瞒保险期间与隐瞒退保损失三宗罪,并引发了非正常退保和群体性事件风险。
据相关媒体报道,新华保险在部分保单宣传中提到“十年翻番”这样的字眼,对投保人造成误导,大量投保人发现一年后收益甚至低于银行存款收益。
据《每日财报》了解,分红险依据功能,可以分为投资和保障两类,由于有了投资功能,所以保障功能相对较弱,且性价比较低,甚至有保险公司的银保分红产品,在一年内身故只退回保险费。
说回投资功能,它是指保险公司在每个会计年度结束后,将上一会计年度该类分红保险的可分配盈余,按一定的比例、以现金红利或增值红利的方式,分配给客户的一种人寿保险。
因此,在购买该类产品前应了解该企业分红险业务的营收情况,如果主险收益本身不错,则可以考虑投资;如果借分红名义降低主险保障,则需擦亮眼睛。
另外,新华保险在销售宣传中还存在隐瞒保期问题,该产品保险期间为保单生效起至投保人80周岁,部分投保人误以为保险期间为10年,84%的保单将于今明两年满10年。
此外,新华保险在宣传中避重就轻,隐瞒退保需承担损失的事实。换言之,如果投保人提前退保,则只能拿回保单现金价值。然而扣除各类费用后,保单现金价值几乎低于本金价值,亏损则难以避免。
“三宗罪”表明,新华保险在产品宣传中见缝插针,避重就轻,专门钻条例漏洞,舌灿莲花误导投保人就范。这些行为已经严重违反监管规定,消耗行业声誉度,危害投保人利益,监管部门严肃打击已是势在必行。
值得注意的是,《每日财报》发现,上述事件并非偶然,新华保险之前也屡屡踏入监管禁区,这背后症结又是什么呢?
销售乱象频生,管理机制畸形
据《每日财报》了解,多次有媒体爆出新华保险销售人员违规操作等,这从侧面说明其销售体系一直存在问题,日积月累引起监管部门注意,最终被列为违规典型。
早在2018年10月,银保监对保险公司开出首张大罚单,总计罚款227万元。因其涉及三大违法行为,其中仍然包括销售误导造成欺骗,例如夸大保险责任,表述与具体保险条款不符以及保单利益不确定等。还有涉及编制虚假资料、未按照规定使用经批准或者备案的保险费率等。
公开信息显示,新华保险还曾在2014年出现销售人员现身银行推荐产品,不仅隐瞒风险,夸大收益,还混淆产品投向造成信息误导。
据银率网发布的一项银行零售业务的调查显示,超七成消费者遭遇银行理财产品销售误导。将银行代销的产品当银行自家产品销售仍然是发生最频繁的误导情况,其中保险当理财产品居误导行为榜首,占比达32.66%。
新华保险屡次试探监管部门紧界线,背后一个很重要原因是其畸形严格的销售人员管理机制。
据保观察在《新华保险打响保费冲刺战,谁是它上甘岭式战役的“敌人”?》一文报道,从新华保险内部一份业绩决议书也可以窥探到内部销售人员的生存困境。
决议书中有这样一段话:“6月6日若未达成业务,中支总主动递交辞呈。当前在业务大战关键时刻,有动摇军心,造谣生事,道德观念不正确的人员,公司将予以严肃处理。6月6日未达成目标的中支总,若未主动提出辞职信,人力部对其进行免职。”
或许正是这种畸形的业绩压力促使部分员工为完成业绩目标铤而走险,违背职业道德做出了监管部门不愿意看到的事情,甚至碰触法律边界,危害投保人投资安全与切身利益。
如果继续深究,新华保险在产品销售上频频违规也多少受近几年行业地位下滑,保费出现断崖等因素影响,“花无百日红”是保险行业常态,盲目追求业绩,走入禁区,反而影响公司进一步发展。
行业地位不再,陷低质量增长
据《每日财报》了解,新华保险在2010年至2015年间一直位列中国保险行业第三名,保费收入分别为916.79亿元、947.97亿元、977.19亿元、1036.4亿元、1098.68亿元、1118.59亿元。
在保险行业快速发展时期,新华保险的保费收入却增长如此缓慢,因此被中国人寿、平安人寿两位大哥快速甩开,并且在2016年,被太保人寿与安邦人寿分别以1373.62亿元、1142亿元保费收入挤出前三,新华保险滑落至第5名。
2017年,又被泰康人寿、太平人寿以1153.78亿元、1139.25亿元保费收入挤至第7位。本是保险行业的“春天”,而新华保险却被诸多后起之秀一路超越,略显蹒跚之态,即使保费收入有所回升,但“反超越”战斗仍然打的非常吃力。
2018年、2019年,安邦人寿因被接管没有公布保费收入情况,没有参与排名,新华人寿虽然以微弱优势领先泰康人寿,但又因被行业“黑马”华夏人寿超越,依然在前5之外,排名第6名。

由于“业务增长、队伍先行”经营策略,截至2019年末,新华保险个险渠道规模人力达到50.7万人,创历史新高,同比增长37.0%。
但《每日财报》发现,人虽然多了,但质量却下滑了。2019年新华保险月均人力合格率同比下滑5.7%;月均人均综合产能3387元,同比下降22.5%。
2019年虽然实现了保费收入同比增长13%,但主要靠长期险首年保费中的趸交模式及短期险保费。财报显示,新华保险2019趸交保费同比增长达到7763.6%,这与万峰时代“彻底甩掉趸交业务包袱”的路线,完全背道而驰。
此外,2019年,新华保险一年新业务价值97.79亿元,同比下滑19.9%;新业务价值率也大幅下滑,同比下滑17.6pt,而新业务价值是衡量保险公司业务增长潜力的重要指标。
前有强敌,后有追兵,市场份额不足5%的新华保险不可谓不急。新华保险在新任领导团队的带领下,能否奋起直追,《每日财报》将持续关注。


评论