文|新旅界 王薪宇
“旅游业基本面这么差,旅游股凭什么涨这么猛?”7月7日,有读者在新旅界(LvJieMedia)读者群里发出疑问。
进入7月,A股迎来久违的牛市,7月1日-7月7日,上证指数上涨400多点,上涨约14%。旅游股也全线飘红,涨幅甚至超越大盘指数。
在新旅界重点监测的37家A股旅游类上市公司中,7月1日至今仅*ST海创(原海航创新)、大连圣亚 2家股价小幅下跌,其余全部上涨,凯撒旅业创下61%的最高涨幅,华侨城A涨幅40.92%位居第二,腾邦国际涨幅39.78%居第三。
旅游股平均涨幅15%
据新旅界统计,37家旅游上市公司短短五个交易日内,总市值上涨约800亿元,平均每只旅游股涨幅约15%。一些旅游企业股价甚至超过了疫情爆发前,例如被誉为“中国神免”的中国中免,7月7日股价相比今年年初上涨了116.3%,翻了一倍还多。

旅游股股价高涨虽然振奋人心,但不可否认的是,这波上涨难掩旅游业基本面的惨淡,甚至可以说,当前的上涨完全脱离了旅游企业的实际业绩表现。
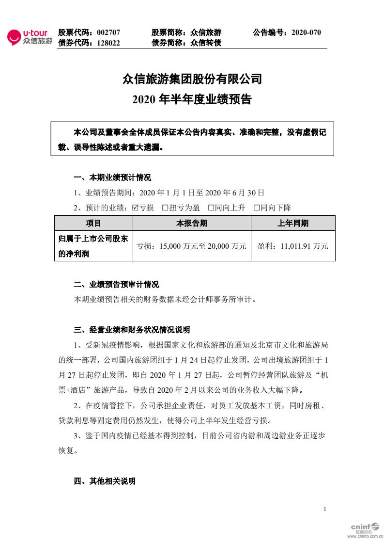
旅游业是受疫情打击最严重的行业,景区、旅行社、酒店原本利润率就不高,经历了数月的客流断绝,损失十分惨重。以旅行社为例,旅行社的主要业务跨省游、出境游仍未准许开放,是少数几个仍未被准许开放的行业之一。凯撒旅业、众信旅游都是以出境游为核心的上市旅企,均新旅界了解,这两家旅企大量门店并未复产复工,大部分员工赋闲在家,主营业务停顿已持续近半年。这种情况下,业绩必然亏损,如7月4日,众信旅游发布业绩公告称,上半年业绩预亏1.5亿元-2亿元。而未来何时能“翻身”,有赖于国际上疫情的控制情况和经济恢复情况。

然而,凯撒旅业、众信旅游的股价却高歌猛进,分别位列本月旅游股涨幅榜第一和第六,并大幅超过疫情爆发前的股价,分别比今年年初上涨了84.5%、43.5%。
涨幅脱离基本面的还有腾邦国际,腾邦国际自去年爆发资金危机以来,危机愈演愈烈,诉讼不断、高管内斗、股东股权被司法冻结,2019年财报爆出巨额亏损15.79亿元,甚至被银行申请破产清算。腾邦国际主营机票代理业务,在疫情下企业危机雪上加霜,然而这样一家危机重重甚至濒临破产的公司,短短5个交易日,股价上涨39.78%。面临匪夷所思的现象,腾邦国际于7月7日主动站出来提示风险,“公司不存在应披露而未披露的重大信息”,“公司主要银行账户被冻结”,“涉及诉讼案件累计金额29.58亿元”,“一季度营业收入同比下降91.53%”,“受新型冠状病毒疫情的影响,公司机票代理、旅游等业务遭受严重影响”。既是如此,依然挡不住股民对腾邦国际的青睐,截止7月8日收盘,腾邦国际股价上涨5.22%。
长期基本面承压
最近这波股价普涨是A股独有的风景,同样是中国旅游企业,在A股上市和在港股、美股上市走出了完全不同的行情。例如锦江酒店和首旅酒店,本月分别上涨27.21%、13.6%。疫情严重冲击了酒店业,但锦江酒店股价比疫情爆发前还要高出25.51%。
然而对比在美股上市的华住酒店,华住酒店本月仅累计上涨1.56%,股价比疫情爆发前下跌9%。华住酒店、锦江酒店、首旅酒店是国内酒店三巨头,华住的发展势头、盈利能力还稍稍有所领先,但在股价表现上却完败于锦江酒店和首旅酒店。
A股的华侨城A,本月股价暴涨40.92%,股价超出疫情爆发前15.11%,而类似的经营主题公园的迪士尼本月仅上涨1.3%,市值比疫情爆发前低20.6%,在港股上市的国内主题公园连锁企业海昌海洋公园本月股价上涨4.9%,市值比疫情爆发前下跌50.3%,缩水一半。在美股的携程,本月股价上涨3.7%,对比疫情爆发,市值下跌了18.57%,美股上市的途牛,股价比疫情爆发前低44.7%,近乎腰斩。唯一例外的是美团点评,近期市值猛蹿,股价比疫情爆发前高出98.8%,不过美团点评上涨的逻辑更多是其外卖业务、生鲜配送和一站式生活服务平台。
“一些旅游股近期上涨比较猛烈,其实是得益于免税的概念,像中国中免、凯撒旅业、王府井”,一位业内证券分析人士告诉新旅界。中国中免已经完全剥离了旅行社业务,证券简称也于今年6月由“中国国旅”更名为“中国中免”。凯撒旅业与拥有免税牌照的中国出国人员服务有限公司(中出服)深度合作,被资本市场归为免税概念股,凯撒旅业也在7月初公告称,2019年以来公司的多个免税店项目陆续落地,公司在免税布局领域、布局力度以及管理运营等方面逐步加强。首旅集团旗下的王府井百货于今年6月拿下国内第八张免税牌照,短短一个月时间,股价上涨6倍。
但即使是火热免税概念股,也依然存在股价脱离业绩基本面。2020年一季度,中国中免营收76.3亿元,同比下滑44.23%,亏损1.2亿元,去年同期为盈利23亿元。营收、盈利同比大幅下滑,股价却增长翻倍,与其说股民是看重“长期表现”,不如说是看重“热炒概念”。

虽然,股价上涨令人高兴,但A股旅游股的涨势一方面脱离了业绩基本面,另一方面也远远超出在港股、美股上市的国内旅游企业。这种涨势可以持续吗?需要打一个问号。
事实上,此次疫情不同于“非典”,由于持续时间过长、范围过大,此次疫情影响的不仅仅是短期收入,还改变了国内国际的经济形势,更影响了消费者的未来预期,不少消费者开始意识到失业和收入下降的风险,意识到了储蓄的重要,消费心理由乐观转为谨慎,开始压缩非刚性的大额娱乐消费。
近期的旅游数据,部分佐证了这一趋势。例如,今年五一假期,全国平均每天出游人次2300万人次,全国平均每天旅游收入95亿元,到了一个多月后的端午节假期,平均每天出游人次仅为1626万人次,平均每天旅游收入仅为40.6亿元。旅游人次、旅游收入大幅下滑,说明了旅游复苏的严重乏力,消费者恐惧的不再是疫情本身,而是担忧甚至已经面临收入下降甚至失业,不敢消费。这一悲观的消费心理,不是短期能扭转的。因此,旅游业的基本面或将长期承压。旅游股的狂欢虽然提振人心,但对后续走势不能盲目乐观,股市有风险、入市需谨慎。


评论