文丨酒业家 李宇
名酒提价年年有,但今年似乎特别多。
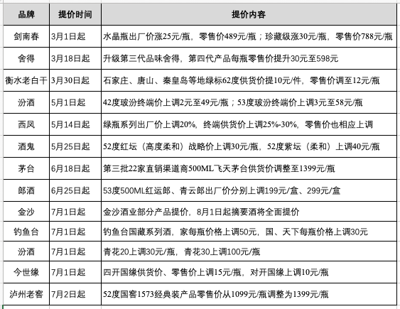
日前,从6月中旬就已传出风声的青花汾提价消息终于靴子落地。不少汾酒经销商不约而同地在朋友圈刷屏青花汾从7月1日起提价的海报。海报显示,从7月1日起,青花20上调20元每瓶,青花30上调100元每瓶。

青花汾在白酒淡季的这次提价,除了汾酒经销商刷了朋友圈之外,好像并没在行业激起多大的波澜。事实上,在此之前的半年时间里,包括剑南春、衡水老白干、汾酒、西凤、酒鬼、茅台、金沙、钓鱼台、今世缘、泸州老窖等在内的诸多酒企已先后出手调整产品出厂价和零售价。
酒业家不完全统计发现,此轮参与涨价的酒企皆为名优酒和区域强势酒企,其中在销售排名前十的头部酒企中,已有茅台、泸州老窖、汾酒、郎酒、剑南春5家进行了提价。

在近年来茅台效应的带动之下,高端、次高端白酒涨价已成大势,但值得玩味的是,与往年提价不同,今年这些知名酒企的提价有一个共同的市场背景——受疫情影响,白酒在终端的消费正经历着从“冻结”到“解封”的过程。此外,在今年的涨价潮中,除了高端产品之外,不乏衡水老白干、玻汾这样的大众消费产品。那么,今年的白酒涨价潮是何逻辑?有什么值得大家注意的特殊之处?
1、逆势之下,酒业为何纷纷提价?
越逆势,越涨价。
在观峰智业集团首席战略专家杨永华看来,除部分光瓶酒是因为产品成本上涨提价外,此轮大部分企业提价的直接动因是促成经销商按照年度销售目标完成回款任务和拉动消费。“在消费尚未完全恢复的情况涨价,主要是基于‘量’一定的前提,或者‘量’的增长和提升有限,涨价是提升业绩,尤其分摊固定费用以提高盈利能力的有效手段。同时,也有部分企业的涨价是‘虚张声势’,也就是明涨暗不涨,而是希望通过涨价的‘声势’来拉动消费。”
杨永华的这一观点也得到多位经销商的证实。一位福建地区的名酒经销商坦承,尽管目前终端消费尚未完全恢复,库存压力极大,但自己仍赶在厂家提价截止日期前完成打款。
对于在行业困局时期众多酒企纷纷提价的现象,北京正一堂战略咨询机构总经理邵伶俐认为“并非简单调整价格体系那么简单”,众多企业在此时纷纷提价或是提前布局今年唯一的黄金销售档期——中秋和国庆。来自全国各地的消费信息显示,今年传统端午旺季期间,各地实体渠道的白酒销售业绩并不理想,而中秋国庆已经成为今年白酒销售唯一可追超去年的机会,这使得诸多酒企提前将目光锁定这一档期。“目前距离中秋国庆黄金旺季还有两个多月的时间,提前提价可以为中秋国庆促销留下充足的空间,有利于市场动销。”
在为市场动销留足空间的同时,部分酒企的提价行为也能在行业现状不够明朗的状态下为经销商提供了信心支持。
一位安徽地区汾酒经销商直言,价格在一定程度上体现出品质的高低,作为名酒的汾酒一直保持高品质,但整体价格偏低,提价让经销商坚定了对汾酒的未来信心。
酒业学堂创始人张峰的观点更为犀利。在他看来,对任何传统白酒品牌而言,涨价都是打造品牌过程中需要持续不断努力去做的事情,甚至可以说所有营销工作都需要围绕营造可以持续涨价的“氛围”而展开。他认为,提价不仅可以给消费者造成品牌价值感不断提升的感知,还可以直接调控渠道积极性和推力。“渠道库存较大时,经销商一定急于抛货,把货物低价甩卖或窜货,最终让价格直接降低,如果通过一系列措施来推进产品涨价,就会让渠道商的库存保持在不断增值过程中。对经销商而言,库存水平虽然高,但产品本身在增值,那么让高库存变相成为一种投资,经销商岂能不愿意。”
这一观点也得到了黑格咨询机构的认同。在最新的研判中,黑格咨询表示,名酒涨价已成“定态”,经销商不用质疑,只能跟进步伐,顺势而为。
2、酒企忙提价经销商盼动销
尽管不同类型酒企提价理由不同,且在可预见的将来加入到提价阵营的酒企将越来越多,但提价真的能达成酒企的初衷吗?
在邵伶俐看来提价并非如此简单,“提价即话语权,但从出厂价到零售价的整套价格体系调整能否成功是酒企这些年一直都面临的考验,今年的难度更甚。但总体而言,由于不同消费群体对价格敏感度不一,所以高端酒落地的可能性较大,而低端酒落地难度则较大。”
尽管提出涨价是支撑传统白酒品牌不断走向成功的“营养”这一鲜明的观点,但张峰同时也强调,这一作用的前提需厂家通过系列配套措施来协同推进,比如增加广告投放、强力推进终端零售价的提升、增加品牌的价值感等方式。
而酒业家在与多位经销商的沟通过程中也发现,经销商群体对酒企提价的反应并不激烈,大部分经销商认可提价是品牌力和产品力的体现。相比提价,他们更关注厂家能否帮助经销商实现终端市场的动销。
上海地区一位经营多个名酒品牌的经销商对酒业家表示,理解厂家为完成销售目标而提价,但在目前零售和团购市场都滞销的现状之下,如果厂家没有辅以动销支撑,将会极大增加区域市场的库存风险。据他透露,某国内知名上市酒企在上海区域的库存之前一直保持在较好水平,现在由于无法实现有效动销,其上海区域库存已从1.5个月增至3个月,创下该品牌在上海市场的库存纪录,同时也逼近危险线。
据酒业家了解,目前尚无酒企下调渠道经销商的销售任务,这也意味着,原本已是“堰塞湖”的渠道库存还将继续承压。
酒业家团队之前在5月底做的调研结果显示,渠道经销商库存已升至近年高位,经销商群体整体尚需3.5个月时间来消化现有库存,而6月端午动销不及预期,可以预见渠道整体库存压力还在进一步加大。
上述经销商也表示,随着疫情的反复,终端动销不及预期,当前渠道库存压力和现金流压力越来越大,经销商开始考虑将有限的资源向掌握话语权和创造更多利润的名优酒和区域强势品牌倾斜,甚至有可能被迫放弃与部分品牌的合作。“在现在这种市场状况下提价和提任务量,我们只能放弃与XXX(某名酒)的合作,把资金向未提价和提任务量的西凤酒转移。”成都的一位大商这样表示。
在渠道压力越来越大的当下,如何帮助渠道消化库存及终端实现有效动销,已经成为考验所有酒企运营能力的必答题。


评论