文丨牛刀财经 方文
消费升级正在成为继直播之后的又一个“风口”领域。
大量基于互联网诞生的消费新品牌正在涌现,喜茶、网红雪糕钟薛高、神仙气泡水元気森林等网红食品已经进入了年轻人的生活。
有人的地方,就有钱赚。很快,大量的资本开始进入到这个赛道。
一、资本进入,新消费品牌火热
资本的嗅觉总是很灵敏。
钟薛高的创始人林盛将2019年看做是国产雪糕的元年,大批的冰淇淋雪糕品牌研发新品并开始走线上化。
2018年7月,钟薛高获得一大批国内顶级VC的投资,钟薛高的股东包括经纬中国、真格基金、峰瑞资本、头头是道、天图资本等。
拉面说最近的一笔融资是2018年11月,投资方有真格基金、紫牛基金等;网红饮料元気森林最近的一笔融资,则是2019年10月来自高榕资本、龙湖资本、黑蚁资本。
在速溶咖啡领域,更是有三顿半、永璞、时萃、沃欧等已经获得了一线甚至是顶级VC的投资。

资本扶持,让更多的玩家涌入。新消费食品领域,呈现出了曾经的互联网创投一般的热潮,让这些网红食品企业有更多的钱可以加速市场投放,争抢市场份额。
这届网红食品的特点是,种草、冠名、广告和明星代言,这些投放渠道一个都不能少。
元気森林从一开始就是重营销。在小红书上,元気森林相关的笔记有大量旗下气泡水、乳茶等笔记内容。在抖音、B站等,也有大量相关的内容。此外,元気森林还赞助了美食节目《人生一串》,冠名了《我们的乐队》《运动吧少年》等综艺节目,请张雨绮代言。
钟薛高更是在小红书、抖音、明星等全方位地投放广告,在种草社区给消费者种草。钟薛高的营销策略,堪比赫畅的奔驰送煎饼,其上线了一块厄瓜多尔粉钻产品,售价高达66元一支。
实际上,钟薛高的创始人林盛,本身就是营销出身,此外,林盛还是网红雪糕中街1946的创始人。
元気森林的创始人唐彬森,则是智明星通CEO,也就是曾经风靡的开心农场创始人。
市场营销让这些网红食品投入了大量的资金。速食领域的自嗨锅,先后在《高能少年团》《少年派》《安家》《囧妈》等综艺节目和影视作品中做过植入,据报道仅2018年的广告投放金额就已经过亿。
强大的宣传能力下,却是产品不断出问题。
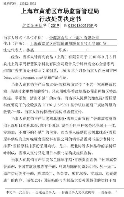
2019年上海黄埔区的一个处罚让钟薛高现出原形。钟薛高在被罗永浩直播带货后,被扒曾经因为虚假宣传受到过上海市黄浦区行政处罚,其宣传的原材料均非所宣传的等级。


我们不是不希望能跑出来中国的可口可乐,但是只有市场是健康的,才能长久。但是这些网红食品公司,似乎又陷入了:先往里冲,占领市场份额,然后再收割市场的“互联网思维”中。
但终端消费者对网红食品的口碑却在两极分化:高到离谱的价格让一部分尝试过的消费者甚至反感,认为口味上其实并没有明显的不同。
二、贵得离谱?
对于吃货来说,这是一个最好的时代。不仅能吃饱,还吃得越来越好。
但这届网红食品一个明显的共性是:重营销,价格也高,这一幕像极了曾经的黄太吉、雕爷等网红餐饮时代。网红食品的这一波爆发,会重蹈覆辙吗?
在便利店里,钟薛高一定是被摆在冰柜里最显眼的地方。原因很简单,除了网红雪糕的身份外,包装好看,而且价格贵,如果不够明显肯定就被埋没了。

网红雪糕钟薛高的口味到底是不是真的好吃,每个人有不同的看法。
但是在钟薛高的价格上,很多消费者的观点还是很统一的,那就是太贵了。平均15-23的价格,让钟薛高这个网红雪糕成为了雪糕中的新“贵族”。
钟薛高最便宜的口味轻牛乳是13元(便利店单片零售价),稍微贵点的丝绒可可零售价是18元,最壕的加纳黑金,8片256块,合计一片接近30元。

更加侧重电商等线上渠道的钟薛高,一次性10片的价格让很多消费者还是望而却步的,以致于其官微在微博上向消费者建议,可以到便利店单片购买。
如果没有做好心理准备,到便利店里买钟薛高,大概率会被价格吓到。毕竟,不是传统意义上的冰淇淋奢侈品。

钟薛高这届网红食品贵,并不是特例。还有很多其他领域的网红零食,在被频频种草的同时,价格也是让很多人感到贵出天际。
近两年来,国货网红食品不断走红,尤其是低糖、低脂、便捷、高颜值等元素,很是受到一线城市年轻人的追捧。网红食品中,最具代表的就是雪糕“贵族”钟薛高、“黄金”面条拉面说,神仙气泡水元気森林。
如今,很多新品牌的饮料占领了各个超市的冰柜,再也不是可口可乐、百事、康师傅、统一的天下,与此同时,稍微沾点健康概念就10块起,稍微沾点无糖概念的饮料就5块起。
前阵子因为疫情的影响,速食领域的需求爆发。除了传统的方便面,如今的消费者有了很多选择,比如自嗨锅,比如网红速食螺蛳粉,还有很多人种草的拉面说。
但是拉面说的价格也是让很多人望而却步。
一份拉面说的价格,普通包装的要17块钱,纸盒包装的要达到23块钱。这个价钱,和一线城市到店的一份拉面价格差不多。

这不禁让很多人产生疑问:这个价格的速食,为什么不到店里吃?
但是在这些网红食品爆火的时候,网红食品新品牌在丰富现在人们消费的品类和口味的同时,也在冲击着消费者对于这些消费品价格的认知。
动辄是原先的消费品价钱4-5倍,现在的网红食品让很多年轻人直呼吃不消。
三、回归消费品
为何当下的网红食品这么贵,我们总结了三点原因:
1、定位差异
一是网红产品的定位,本身就和普通的消费品做了区隔。
比如冻干咖啡,三顿半、永璞这些品牌定位就是在一般的速溶咖啡和门店的现磨咖啡之间,所以相对来说比较高的价格,更能抓住消费心理。
在高价和底价之间的折中价,本身就是零售定价体系里的一个技术点。再加上当下的市场空位,网红食品从这个定位出发很容易获得市场的份额。
2、尝鲜心理
网红新消费品分两类,一类是享受到了新品类爆发的红利,比如之前很难包装并长期存储的螺蛳粉,如何原汁原味地速食化;一类是原先就有的消费品“不思进取”,消费者更愿意尝鲜。
无论是像螺蛳粉、李佳琦多次推荐的南昌拌粉或者是拉面说,这种能够将当地特色比较好的保留原汁原味的产品,对消费者来说,都是有充足的吸引力的。
这种通过保鲜技术提升还原拉面的味道,一线城市的年轻人都有足够的动力去以很高的溢价尝鲜。
3、营销高手
小红书种草、抖音等短视频平台投放、明星代言、综艺冠名,这种高曝光再加上网红产品本身的高颜值,让消费者很容易产生尝鲜的冲动。
但是对于网红新消费品牌来说,高价是用户主动尝鲜的原因之一,也是影响其市场份额能否进一步扩大的制约因素。
但是,高价的产品让很多消费者在尝鲜之后,复购上望而却步。这种现象让这一波新消费品的浪潮,和5年前的餐饮新概念十分相似。
以雕爷牛肉面、黄太吉煎饼、西少爷肉夹馍为代表的新餐饮概念,曾经让人一度封为互联网+餐饮的神话。但是也正是这种几乎是纯营销的打法,最终导致几乎全部覆灭。
当年,黄太吉赫畅开奔驰送煎饼、美女老板娘等,让黄太吉获得了大量的围观,而雕爷牛腩500万秘方,也是给自己蒙上了神秘的面纱。
尽管这些网红店曾经“门庭若市”,大量的用户来排队品尝,但是更多的是尝鲜,消耗的是好奇心。
需要声明的是,并不是说会营销做得好是坏事,只是营销能力是加分项,而产品才是基本项。
正如黄太吉煎饼,赫畅从来不重视消费者对其煎饼难吃的反馈,据传黄太吉的微博下面,把所有评论难吃的用户全部拉黑。
对于网红食品也一样,不管是餐饮还是消费品,最后回归的,一定是产品本身。从来没有一款食品,能够在难吃的情况下,长期存活。
当下,网红食品所在的领域,大多本身就不是刚需,消费者购买中尝鲜和好奇的心理成分本占比高,如果只是营销带来销量,不能以价格和产品站稳脚跟,那潮流过后依然难免裸泳。
再加上行业门槛低,难以形成壁垒,不断加入的玩家,让行业的竞争更激烈。
如今拥有完善的生产和供应链条的老牌食品企业,也开始发力推出新品。可口可乐在今年推出了八款不同口味的气泡水,伊利推出须尽欢高端冰淇淋品牌。
而食品里的网红,始终难以持久。
去年还火的椰子灰,今年已经没人再提;风靡一时的咸蛋黄,因为细菌超标已经没人再提。对于尝鲜的消费者们,谁还记得去年的味道?有谁是真的为网红味道买单?
让消费品回归消费品,对网红食品企业来说,反而是一个难题。


评论