文 | 文娱商业观察 浮萍
电影院关闭175天之后,终于迎来了明确的复工消息。
今天电影局发布通知电影院复工通知,打开了影院复工的大门,同时提出了在防疫需求下的4点要求:一是影厅座椅扶手、3D眼镜等每场消毒一次;二是未戴口罩和体温37.3度以上不得进入;三是原则上不售卖零食和饮料,影厅内原则上禁止饮食;四是日排片减至正常时的一半,每场不超两个小时。
这些要求都是疫情常态化下的必要之举,虽然对影院的营收会有一点影响,但是相比较于能够走进电影院观影、整个产业链能够被激活,这些防疫措施不值得一提,总之电影院要复工了,对电影人来说是个值得振奋的时刻。
在电影院复工的第一时间,已经有部分影片开始定档,积极为提振电影市场做贡献。其中就包括王丽娜的《第一次别离》如约在第一天,也就是7月20日上映;光线传媒的动画电影《妙先生》则选择在7月31日上映。原定于情人节期间上映的爱情电影《荞麦疯长》宣布重新定档,七夕8月25日上映。
影院开业、新片定档、宣发工作即将开动……一切都在朝着好的方向发展。
暂别175天,观众终于等来了影院复工
文娱商业观察之前就专门写过电影行业的分析文章《光线、万达、北文等影视股集体大涨,影院复工愿望急迫》,指出不论在资本市场、影迷、还是从业者心中,电影院复工愿望都及其迫切。
首先是观众层面太想念电影院了。
根据猫眼娱乐等推出的《2020上半年度电影市场数据洞察》资料显示,观众期待指数从2月份的54%迅速拉升至5月的88%,近乎九成。调研结果显示,表示“近期不会”与“今年不会”去电影院的占比持续下降,6月超过半数公众表示“太想念”影院。

《报告》还显示截至7月1日,因疫情被迫撤档的《唐人街探案3》猫眼想看量上半年新增126.5万,《姜子牙》新增54.8万,《紧急救援》《夺冠》想看量新增均超20万。可以看出,观众对“缺席”档期的大片期待不减。
资本市场敏锐捕捉到观众的期望,在市场上一再助推影视股的股价,可以说是集体拉了一波。
即使是今天A股恐慌性大跌的情况下,受影院即将开门消息的刺激,影视股中的万达电影、北京文化两支股票强势飘红,横店、上海电影这类的股票也都是小跌,一反影视股的脆弱性。
根据文娱商业观察的统计,院线股龙头万达电影股价从6月30日收盘价的15.27元/股上涨至7月16日的20.08元/股,半个月的时间累积涨幅达到31.5%,远远跑赢大盘。

其他的影视公司,不管是院线头部的横店影视、金逸影视还是内容创作方光线传媒、华谊兄弟这些公司,在半个月的时间里涨幅也都在20%以上,部分个股出现多次涨停的行情,掀起了影视股的一阵小高潮。
影视股的普涨一方面是大盘向好、触底补涨,更重要反映的是全社会对于影院复工的期望,在国内疫情逐渐控制之下,尤其是北京地区已经连续多日出现零新增的情况下,影院的放开成为应有之义。
万达电影半年亏损超15亿元,市场继续更多大片定档激活
电影院停业的175天里,电影行业发生了什么?相信这个问题不用太多思考就有很多人能回答:电影院停业就意味着几百万从业者暂时“失业”和整个产业链的停摆。
相关数据显示,今年上半年超过1.6万家影视类企业注销,其中注册资金在100-500万之间的企业占72.4%;另据估算,将有超过三成即近5000家电影院倒闭。
这些都是估算,难以完整描述停业行业的冲击。最新的万达电影半年报业绩预告数据显示,万达电影在上半年预计亏损15-16亿元,公司下属 600 余家国内影城自 2020 年 1 月 23 日起全部停业,境外影城也自 2020 年 3 月底暂停营业,给公司带来了巨大的财务压力。

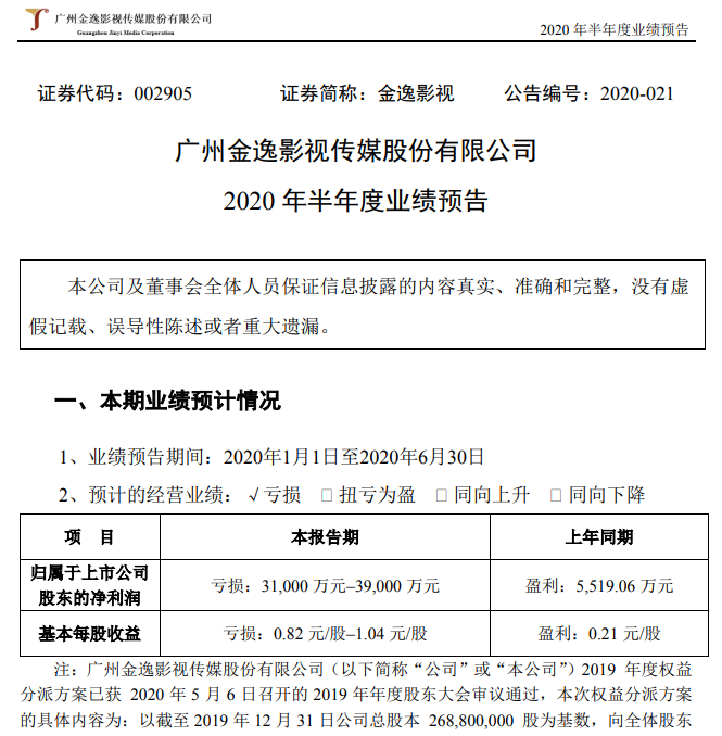
而另一家院线头部公司金逸影视的业绩预告数据显示,今年上半年金逸影视亏损3.1亿元-3.9亿元。根据其2019年年报资料显示金逸影视旗下拥有186家直营院线,这意味着每家直营店每月亏损约30万元。

如今电影院开业在即,苦苦煎熬的影院终于可以止损、获得正常的现金流了。但是现在行业面临着另外一个问题:优质影片从何而来,毕竟只有好的影片才足够吸引观众走进影院。
从目前流出来的消息看,虽然有《第一次别离》《妙先生》之类的确定上映,但是这些影片的体量和号召力还相对较小,市场继续一部大片来激活。

目前期待最高的仍然是2020年春节档撤档的诸多影片,包括“唐探”系列新作《唐人街探案3》,体育题材影片《夺冠》,林超贤“行动”系列力作《紧急救援》,以及成龙领衔的《急先锋》和两部动画电影《姜子牙》《熊出没7》。作为春节档水准的选手,这些影片中的每一部都有激活大盘的实力和潜力。
另外一部挤压已久的影片《八佰》算得上是最命途多舛的一部。自去年上影节后该片便一直悄无声息,网上流传的说法很多,目前唯一能确定的就是这部影片至今没有再度定档,2020年是华谊兄弟的保壳之年,这部电影必须要在今年上映才能给华谊带来业绩希望。
同时史上最贵系列国产片终于要来了。由北京文化、长生天影业、腾讯影业联合出品,号称斥资30亿天价拍摄的神话系列电影《封神三部曲》的第一部《封神三部曲之妖乱国殇》原本宣布今年暑期档上映,如今来看暑期档是赶不上了,只能再接下来寻找一个更适合的档期。
此外张艺谋导演的新片《一秒钟》、由雷佳音、周冬雨主演的当代警匪电影《坚如磐石》、经典港片IP续片《拆弹专家2》等也有机会在今年上映。
希望更多定档好消息正在路上,陆续到来!


评论