见习记者 |邹璐徽
中行原油宝事件客户法律诉讼进展现转机。
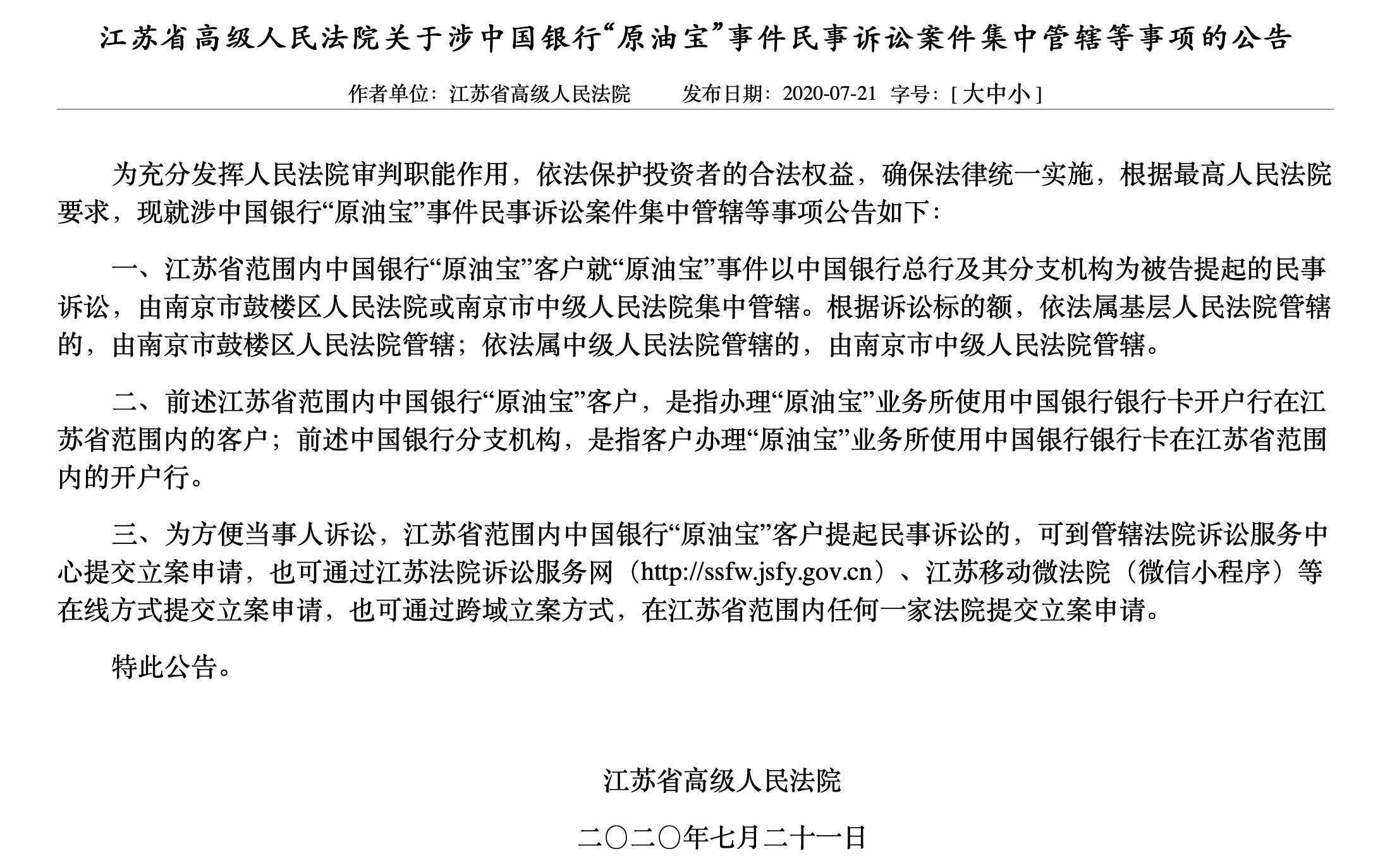
7月21日-7月22日,江苏省、贵州省、黑龙江省、山西省、北京市五省市高级人民法院陆续发布涉中国银行“原油宝”事件民事诉讼案件集中管辖的公告。
五省市公告内容大体相似,均表示中国银行“原油宝”客户就“原油宝”事件以中国银行总行及其分支机构为被告提起的民事诉讼,将分别由各地基层人民法院或中级人民法院集中管辖。
同时,为方便当事人诉讼,各省市范围内投资人可到管辖法院诉讼中心提交立案申请,也可以在线方式提交立案申请,也可通过跨域立案方式,在各省范围内任何一家法院提交立案申请。

其中略微不同的是:除北京高院外,其余四省高院公告适用范围均仅限省内客户。据其公告称,其省范围内中国银行“原油宝”客户,是指办理“原油宝”业务所使用中国银行银行卡开户行在该省范围内的客户。

此外,四省市高院均详细规定,将根据诉讼标的额分类管辖;北京高院则无详细说明。
“释放出一个开放立案的信号,也说明不愿意接受中行和解方案的投资人还是很多,他们需要通过诉讼解决纠纷,法院不可能限制他们的诉权”,广东法制盛邦律师事务所高级合伙人李修蛟律师对界面新闻表示,对于各省指定法院集中管辖的考量,他认为,是有利于法院集中审理,提高效率,最终实现法律实施的统一性。
对于北京高院公告的不同,李修蛟律师认为,这意味着各省投资者均可向北京指定法院提交立案申请。
目前,距离原油宝事件发生已经时隔3个月。
此前,在事件发酵后,中行原油宝案件法律前景并不明朗,曾有地方法院明确表示不予立案,也有投资者表示已有地方法院受理案件,但并无后续。
4月30日晚间,监管部门曾首次就中行原油宝事件作出公开回应。银保监会有关部门负责人表示,近期,中国银行“原油宝”产品投资出现较大亏损,引起市场和舆论的广泛关注。银保监会对此风险事件高度关注,第一时间要求中国银行依法依规解决问题,与客户平等协商,及时回应关切,切实维护投资者的合法权益。同时,要求中国银行尽快梳理查清问题,严格产品管理,加强风险管控,提升市场异常波动下应急管理能力。目前,相关情况正在进一步调查中。
截至7月份,多名投资者收到的信息披露申请公开函仍然显示,银保监会立案调查程序仍在进行中。
附各省高院文件:







评论