文|苏宁金融研究院高级研究员 陈嘉宁
7月以来,我国股市呈现转牛的迹象,从最初两周的牛气冲天,价量齐飞,到最近的持续回调,上证指数在3200到3400点区间来回震荡,给跑步进场追赶牛市的股民浇了一头凉水。相信许多人心中不免疑惑:牛市真的来了吗?
“快牛”存疑
本月股市的迅速上涨,让许多投资者有些措手不及。按市值计算,仅仅在七月的第二周,A股市值涨了6.2万亿元,1.6亿股民人均赚了3.9万元。
但从目前各方面的情况分析,这种“快牛”行情是不可持续的,因为支持“快牛”的基础并不存在,表现在以下四个方面:
第一,新冠疫情对于全球产业链冲击作用明显,限制了经济增长的预期。虽然疫情在我国得到了控制,但在全球范围内仍没有得到有效遏制。据国际货币基金组织(IMF)预测,新冠疫情将造成全球经济损失12万亿美元。中国作为全球产业链上的重要一环,难免受到全球产业链停工停产的拖累,包括上游零部件供给不足和下游消费需求的萎缩。
第二,“快牛”行情缺乏基本面的有效支撑。在上市公司层面,最新发布的2020年一季报中,3891家A股上市公司,有71%(2766家)上市公司的营业收入出现负增长,65%(2533家)上市公司的净利润出现负增长。与此同时,美国取消香港“特殊”待遇和南方洪水(部分地区的水位已突破1998年的记录)对经济所带来的影响也尚待发酵。虽然不排除经济触底反弹的可能,但资本市场形成“快牛”,显然是缺乏基本面支持的。
第三,“快牛”行情受到监管政策的限制。7月8日,在股市大涨一周后,证监会宣布要严查场外配资,并曝光了258家非法场外配资平台机构名单。三天后,银保监会以答记者问的形式提出要严查“部分资金违规流入房市股市,推高资产泡沫”,“督促引导资金脱虚向实”。
监管的这些动作让人联想到2015年的那波“快牛”行情,当时主要的推手就是场外配资。大量资金通过资管、信托甚至P2P等形式,以场外配资的方式涌入到股市。最高甚至做到10倍杠杆,这意味着投资者自己只要出资10万,就可以调动100万的资金参与股市投资。根据申万宏源证券测算,当时整个场外配资市场规模约为1.7万亿-2万亿左右。
关于配资对2015年“快牛”行情的影响如下表:

从上表可以看出,在配资的作用下,A股用短短的4个月时间从3000点飙升到5000点。随着配资风险逐步暴露,监管层采取了逐步严厉的降杠杆措施,以控制风险。A股也在6月中旬进入下行通道,并在8月底基本回到原点。
从数据观察,2015年“快牛”的下跌过程比上涨过程更快、更残酷,主要是因为股价下跌与配资和股票质押平仓的恶性循环所致:一方面,股价下跌引起配资和股票质押平仓;另一方面,平仓强制卖出操作又引发市场踩踏,刺激股价进一步下跌。
本轮在A股大涨一周以后,即开始严查场外配资,彰显了监管层限制“快牛”行情,保障资本市场稳健发展的决心。
第四,未来发展的不确定性。如疫情发展走向如何,今年秋冬季是否会出现反弹?成熟稳定的疫苗何时才能推出,并实现量产?中美贸易战是否能够通过谈判协商实现缓和?这些不确定性的问题,都可能影响到经济发展的预期和牛市的可持续性。
过去的两周,市场一改7月前半月突飞猛进的势头,上证指数始终在3200到3400点之间震荡调整,也反映了“快牛”行情已经初步被遏制,市场逐步恢复理性状态。
慢牛初现端倪
虽然“快牛”行情逐步被抑制,但根据目前的市场情况,可以看到经济复苏、“慢牛”初现的影子,主要表现在以下三个方面:
第一,中国表现出更强的疫情应对能力。根据Wind数据,截至7月13日,美国累计确诊感染新冠肺炎病例数达到347万例,英德意等国也都超过20万例,而中国的确诊病例数则被有效控制在了4月8日武汉解封时的8万左右。中国积极应对疫情,恢复经济的努力得到了世界的认可。根据国际货币基金组织(IMF)6月份发布的《世界经济展望报告》,预计2020年中国经济能够实现1%的增长,将成为全年唯一实现经济正增长的国家,同期,美国经济增长率为-8%,欧洲增长率在-10%左右。

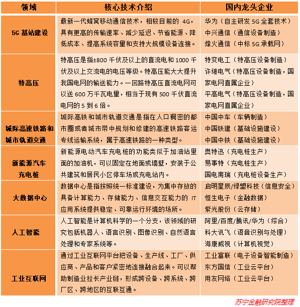
第二,行之有效的经济刺激计划(新基建/西部大开发)。在“新基建”方面,覆盖5G基站建设、特高压、人工智能、工业互联网等七大领域,为我国经济的可持续发展提供有力支持。截至2020年3月,全国13个省市区发布了2020年重点项目投资计划清单。这份投资清单共包括10326个项目,其中8个省份公布了计划总投资额,共计33.83万亿元。关于“新基建”的各领域核心技术,以及国内龙头企业的情况如下表:

在西部大开发方面,经过前面二十年的建设,西部发展已初具规模。2020年5月,中共中央、国务院发布《关于新时代推进西部大开发形成新格局的指导意见》,标志着西部大开发战略迈入第三个阶段。西部地区“一带一路”走廊的地理优势、丰富的自然资源优势以及中央在财税、金融方面的特殊支持为有意布局西部的企业和投资者提供了丰富的发展空间。
第三,巨大的市场和资源对于海外资本的吸引。中国14亿人口构成庞大的市场和丰富的资源对于海外资本的吸引,为经济的复苏和市场的“慢牛”提供了保障。在实体投资领域,特斯拉工厂在上海用一年时间实现了迅速落地和量产,见证了中国速度。在资本市场领域,深港通、沪港通的开通,QFII和RQFII投资额度限制的取消,境外投资者资金管理要求进一步简化,也吸引了更多海外资本的参与。本月前两周的股市增长过程中,也可以看到北向资金的影子。
给中小投资者的三点建议
七月上半月,在股市转“牛”的大环境下,许多没有投资经验的小白客户拿着资金跑步入市的样子,让我想起了2018年的区块链货币投资热。彼时,区块链货币和技术对于大多数人还相当陌生,一群小白拿着钱涌入这个领域,在“三点钟”群里,被各色币圈大佬洗脑、割韭菜。今天的股市,受到严格的监管,比那个时候的币圈要规范很多,但有次新股在上市首日十倍的增长,还是透出了风险的味道。
对于普通中小个人投资者,笔者有以下三个建议:
第一,敬畏市场,保持理性。现实中,中小投资者的情绪更容易受到市场波动的影响。上涨时春风得意,下跌时又紧张焦虑。这种情况也是人之常情,毕竟都是真金白银的投入。但是一个成熟的投资者最好能够学会控制情绪,面对上涨时,能够抑制兴奋,注意风险,对市场始终保持一颗敬畏之心,面对下跌,又能迅速平复情绪,理性判断,及时止损。当然,道理都很简单,但实际做起来其实不容易,从某种意义上,投资本来就是一场修炼。
第二,投资那些熟悉且有价值的股票。在市场中,很多中小投资者喜欢追逐那些被炒得火热、涨得不错的股票。笔者是不建议的,弄得不好,很容易成为高位站岗的接盘侠。为什么不看看那些自己工作和生活的领域内自己非常熟悉且有价值的股票?市场上涨时,自然可以获取收益,而当遇到回调期,因为自己对于行业和公司价值的熟悉,也不会过于慌乱,如此,从容地把握好买点和卖点,实现收益。
第三,不用急钱。为了追上牛市,很多中小投资者会到处抽调资金,参与交易。有时会挪用购房、买车、日常生活等近期需要使用的钱,甚至借钱交易。这是笔者非常不提倡的。一方面,被挪用资金的投资期限相对较短(比如几个月后又要提取出来用于购房、买车),另一方面,股市的不确定性,使得在固定期限内的投资收益无法保证。如果到期时,投资处于盈利状态,自然皆大欢喜,而如果处于亏损状态,为了用钱不得不被动卖出,浮亏变为实亏,影响到购房、买车等计划和日常生活就得不偿失了。因此,“不用急钱”是一个理性的决策。


评论