文|雷达财经 张凯旌
编|深海
7月24日,上市公司美尔雅发布公告称,已收到上交所对收购众友股份的审核意见函,并将按规定及时回复。
根据公司此前发布的交易预案,此次资产重组系上市公司美尔雅以发行股份及支付现金的方式收购众友集团、众合友商贸、汇诚融通持有的甘肃众友健康医药股份有限公司(下称"众友股份")50%股份,交易对价15亿元,其中现金对价8.5亿元,股份对价6.5亿元。交易完成后,众友股份将成为美尔雅的控股子公司。
值得注意的是,两家公司主营业务差异较大,且众友股份在经营数据方面远胜美尔雅,是一起典型的"蛇吞象"收购。

上交所还提到了美尔雅背后的实控人—"中植系"帝国的创始人解直锟。自1995年创立以来,中植系前后与数十家上市公司发展了密切的合作关系,管理资产超万亿,业务覆盖信托、财富公司、并购基金等诸多板块。
2017胡润百富榜中,解直锟、解茹桐父女曾以340亿资产排名61位。然而至2019年时,解直锟家族资产已缩水至205亿。据悉,中植系近年来频频踩雷,近日退市的乐视网,被曝财务造假的康得新和康美药业等公司就在其中。


而此次事件的主角美尔雅自2016年被中植系揽入麾下后,扣非净利润至今未转"正"。
美尔雅被中植系收购后利润不佳,营收仅相当于众友股份10.48%
公开资料显示,美尔雅的前身是湖北黄石第一床单厂,最初以做西服起家,并在罗日炎的带领下于1997年在上交所上市。上市前,美尔雅的西服就已经出现在了我国全运会、北京亚运会、巴塞罗那残奥会的赛场上,还曾被评为"中国十大名牌服装"。
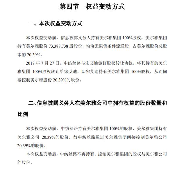
然而,2003年美尔雅却被曝出背后大股东及关联方占用上市公司资产3.69亿元,也因此实施债转股由建行湖北分行成为公司实控人。2016年4月,刚刚成立的中纺丝路(天津)纺织服装科技有限公司接下建行湖北分行挂牌出让的美尔雅集团股权,受让价格5.65亿元。
天眼查数据显示,中纺丝路的大股东是岩能资本管理有限公司,而后者则由中植企业集团100%持股,至此解直锟成为美尔雅的实控人。
值得一提的是,2017年中纺丝路曾试图将美尔雅100%股权转让给彼时24岁的宋艾迪,但在后者已经支付1.1亿股权转让款的情况下这笔交易最终告吹。根据协议,转让款不予退还,这也使得中纺丝路在未进行任何运作的情况下白赚了1.1亿元。公开资料显示,宋艾迪背后是市值超70亿的上市公司迪瑞医疗实控人宋氏家族。

今年7月11日,美尔雅披露收购预案,拟以现金+股票方式,收购众友股份。
众友股份则是西北地区的药店龙头企业,自2016年以来,其在西北地区的药店数量已从1260家扩增至超3500家,药品销售服务范围覆盖甘肃、陕西、青海、新疆等10个省市。
美尔雅主营服装、服饰业,而本次标的资产众友股份则主要从事药品连锁零售业务,两家公司所在行业差异较大,且众友股份最近一期披露的资产总额、营业收入分别是美尔雅的451%和954%,标的公司规模远大于美尔雅。
另外,2020年一季度,美尔雅账面货币资金仅7003万元,公司归母净利润亏损1991万元,扣非净利润已连续多年为负。对此,上交所在7月23日的问询函中询问,公司如何完成对价15亿元,分期支付现金对价8.5亿元,首付2亿元的收购?
众友股份承诺在2020年至2024年实现扣非净利润分别不低于 1.5亿元、2亿元、2.5亿元、3.0亿元以及4.0 亿元。但标的公司2019年未经审计的净利润就有3.23亿元,且相较前年出现大幅增长。
雷达财经注意到。在此次并购前,美尔雅经历了密集调整。2019年6月,美尔雅的高管人员便开始了频繁的人事变动。副总经理、监事、财务总监、董事会秘书、总经理、法定代表人在半年多的时间里相继辞职,而新上任的高管中则大多拥有中植系背景。
如现任董事长陈京南曾任中植国际投资有限公司总裁;董事会秘书褚圆圆曾任中植国际投资有限公司证券业务总监;监事会主席曹玺曾任中海晟融股权投资部总经理、首席风控官;两名董事邱晓健、张一都曾担任中海晟融中高层管理人员等。天眼查数据显示,中海晟融由解直锟全资持股。

万亿资本帝国频踩雷,实控人财产两年缩水三分之一
1995年,解直锟在黑龙江成立中植企业集团公司,之后发展为大名鼎鼎的"中植系",先后进入房地产开发、金融、信托等领域,并发展成为资产超万亿的企业帝国。此外,解直锟还是著名歌手毛阿敏的丈夫,但他一向行事低调,业内对他的评价普遍是"闷声发大财"。
长期以来,"中植系"在资本市场中经常对上市公司施行"二股东战略",即通过旗下子公司或中融信托等平台参与定增和二级市场收购参股上市公司,再以二股东身份推动上市公司产业整合、倒逼重组,最后再通过适时的股权转让等方式,获取巨额投资收益。
近年来,解直锟和他的中植系频频踩雷。
2016年11月,中植系旗下的浙江中泰创赢资产管理有限公司举牌康得新,由于康得新要求中泰创赢持有三年以上,双方就此签署了带有保底条款的协议,但当时并未披露。中泰创赢随后在二级市场多次增持股票,截至2018年三季度,中泰创赢耗资约50亿元拿下康得新2.74亿股股份,占总股本的7.75%,成为康得新的第二大股东。
2019年初,康得新因涉嫌信批违规被证监会调查,随后牵扯出虚增利润逾115亿的造假大案,股价也由被中泰创赢举牌时的近20元/股蒸发至停牌前的3.52元/股,以此计算,中植系浮亏约40亿元。
无独有偶,2017年一季度起,常州燕泽永惠投资中心(有限合伙)开始出现在了康美药业十大股东的名单当中,并在年内不停增持股票,至2017年末,已增持至股份占比3.28%。有业内人士分析,按照增持时间点的股票均价计算,常州燕泽对康美药业的股票投资约为30亿元。
天眼查资料显示,常州燕泽由常州燕泽资本管理有限公司与常州京澜资本管理有限公司出资设立,持股比例分别为90%和10%,而这两家资本管理公司皆为中海晟融(北京)资本管理集团全资子公司。穿透中海晟融股权结构,其实控人直指"中植系"掌门人解直锟。
2018年12月,康美药业因涉嫌信批违规被证监会立案调查,由此拉开了康美药业股价下跌的序幕,至2019年年中,康美的股价仅为不到3元/股。
值得一提的是,康美药业还曾发布公告称与关联公司存在88.79亿元资金往来,这笔资金被相关关联公司用于购买股票。而先知先觉的"中植系"曾在2018年第三、四季度累计减持2935万股,回收资金近5.8亿元,但即便再加上目前常州燕泽持有的康美股票4.8亿市值,距离当初的30亿元投资也相去甚远。
2018年3月,在金融去杠杆的背景下,中植系把自身用于大量资本运作的中融信托转给国资系恒天集团下的央企经纬纺机。相关人士认为,此举系以中融信托控制权换取中植系自身"安全"的弃车保帅之策,在此之后,中植系在资本市场的能量明显有所消退。
2017年尚以340亿资产排在胡润百富榜61位的解直锟家族到2019年时,资产已缩水至205亿。
然而没过多久,中植系就杀回来了。
2019年12月,解直锟通过旗下中植融云全资持股的浙江凯融特种纸有限公司拿下凯恩股份17.58%股份,成为公司实控人。至此,中植系的资本版图扩张达24家上市公司。
今年以来,中植系继续如法炮制,入股融钰集团和易联众。根据融钰集团披露的公告,截至二月底,中植系持股比例超过5%的境内外上市公司多达26家,其中达到实际控制的公司有9家,除融钰集团外包括美吉姆、*ST宇顺、ST准油、美尔雅、中植资本国际、康盛股份、ST中南、凯恩股份。



美尔雅并购能否成功?万亿中植系走向何方?雷达财经将继续关注。
注:本文是雷达财经(ID:leidacj)原创。未经授权,禁止转载。


评论