文|移动支付网
2019年11月24日,全国医保电子凭证发布式在山东省济南市举行,医保电子凭证首先在河北、吉林、黑龙江、上海、福建、山东、广东7个省(市)的部分城市将陆续开通使用。
今年3月中旬以来,由国家医保信息平台统一激活的医保电子凭证基本实现全国覆盖,通过领取该医保电子凭证后,参保人看病、买药不用再携带实体卡,手机刷码就可以进行医保支付。
医保电子凭证和电子社保卡有何不同
“医保电子凭证”是参保人医保线上业务的唯一身份凭证,可以实现医保功能的线上化,而实际上很多地方的公司职工医保都是随着社保一起缴纳的,而且很多人也已经领取过“电子社保卡”,电子社保卡一定程度上也具备着医保挂号和支付的功能,那么两者具体有何区别呢?

从以上信息来看,医保电子凭证和电子社保卡的区别主要在于签发主体和实际功能:
首先,签发单位不同。医保电子凭证是由国家医疗保障局签发的,而电子社保卡是由国家人力资源和社会保障部签发的。
其次,领取条件不同。医保电子凭证是只要参与了医保的用户就可以激活、领取,而电子社保卡必须是在办理了实体社保卡的基础上才能激活和领取。
最后,功能不同。医保电子凭证除了挂号看病、参保缴费、查询信息等主要功能之外,还能直接在药店扫码买药,查询医保的医院和药品目录、报销范围,随着功能完善之后还能异地查询定点医院和药店;而电子社保卡一般分多个档次,各档的使用情况不一样,低档的则不能用于药店买药等。
因此,从使用和功能上而言,医保电子凭证的开通门槛更低,可以与实体社保卡、身份证、二维码、生物特征等相关联,支持所有医保业务,使用功能更全面。在安全性上,医保电子凭证通过实名、实人认证,采用国产加密算法,数据加密传输,动态二维码展示,确保个人信息和医保基金使用安全。
另外,除了不依托于实体卡之外,医保电子凭证的标准全国统一,未来可实现跨区域互认,具备广泛的普适性。
除上述之外,医保电子凭证在医保上的使用和电子社保卡基本一致,账户信息和医保就医等都是一样的。而电子社保卡除了医保功能之外,还包括养老保险、失业保险、生育保险、工伤保险等其它内容。
既生瑜何生亮,医保电子凭证的由来
既然电子社保卡已经包含了诸多医保功能,为何还要弄出一个“医保电子凭证”呢?这就要从国家部门职能说起了。
3年以前,企业职工医保由人社部主管,新型农村合作医疗由卫健委主管,药品和医疗服务价格则由发改委负责,医疗救助又由民政部负责。本来一个个都与医疗保障有关的社会服务,却分给了各个不同的政府部门,这里面的利益纠葛、职能划分的复杂性可想而知。
为完善统一的城乡居民基本医疗保险制度和大病保险制度,不断提高医疗保障水平,确保医保资金合理使用、安全可控,统筹推进医疗、医保、医药“三医联动”改革,更好保障病有所医,国务院机构改革方案提出,将人社部的城镇职工和城镇居民基本医疗保险、生育保险职责,卫健委的新型农村合作医疗职责,发改委的药品和医疗服务价格管理职责,民政部的医疗救助职责整合,组建国家医疗保障局,作为国务院直属机构。
2018年,十三届全国人大一次会议表决通过了关于国务院机构改革方案的决定,组建了中华人民共和国国家医疗保障局。于是,上述职能,全部由国家医疗保障局接管。
2019年3月,国务院全面推进生育保险和职工基本医疗保险合并实施,进一步完善了职工社会保险待遇和医保制度的划分。
再后来,各地方政府陆续成立了医疗保障局,全面接手了医疗生育保险在内的各项职能和业务。换句话说就是,在职能交接的情况下,医疗保障局把原本属于人社部的职能代替了,尽管原本的“电子社保卡”中的医保功能以及各医疗体系内的社保卡功能都能正常使用,但是在未来这些职能都会全部转移到医疗保障局。
这样的政府职能转移也并非个例,比如曾经城市交通归国家住建部管,而2008年的国家改革将城市交通归到了交通部管理,在住建部大力推广城市一卡通之后,半路杀出的交通部新建了标准体系,推出了全国交通一卡通互联互通,两套标准体系的更迭也让很多城市的一卡通费尽了周折。好在从电子社保卡到医保电子凭证从标准体系上来看仍然还是一致的,只是发行和管理不一样罢了。
多种申领渠道,年底将实现30%本地参保人激活
可以通过哪些方式快速领取医保电子凭证呢?目前,据移动支付网了解,参保人可以通过国家医保服务平台App、支付宝、微信、云闪付、当地医疗保障局公众号、政务服务App或者合作银行App等多种渠道申领医保电子凭证。

目前由于接入进度不同,因此几个App在具体的支持功能上有所不同,随着医保电子凭证的推进其功能甚至是跨区域使用的能力将会逐渐完善。那么具体在推进进度上有何计划呢?
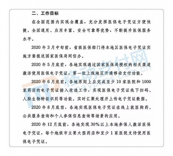
今年2月底,国家医疗保障局办公室印发《关于全面推广应用医保电子凭证的通知》(以下简称《通知》),《通知》显示,全面推广医保电子凭证不仅可以提升公共服务能力,还可为做实参保数据、打击欺诈骗保等工作提供有力支持,助力提升医保治理现代化、科学化、精细化能力和水平,促进互联网医疗健康产业发展。

《通知》工作目标要求,2020年12月底前,各地实现30%以上本地参保人激活医保电子凭证,每个地级市大型药店和至少一家医院支持使用医保电子凭证。因此,按照国家部署,医保电子凭证到今年年底将在全国所有地市全面试点,各级地市定点医疗机构和定点零售药店将全面推进试点项目。
结语
医保电子凭证的全面推进,无论是对于参保人还是对于产业而言都是好事,首先对于个人而言参保人从此将拥有统一和便捷的线上医保服务,打破异地就医的医保支付瓶颈;其次对于企业而言医药电商平台未来将能解决线上医保支付的问题;最后对于行业而言,医保电子凭证的普及将有助于“互联网+医疗健康”的快速推进,打通医保与互联网支付发展的最后壁垒。


评论