文 | 顾梦轩
2020年上半年,山东农商行系统之内已审结的职务犯罪刑事案件至少十七起,违法行为涉及违规违法发放贷款、非法吸收公众存款、诈骗以及挪用资金等,其背后折射出的合规内控问题值得监管部门深思。
截至目前,全山东省共有110家农商银行,营业网点5080个,员工6.7万人,是全省营业网点和从业人员最多、服务范围最广、资金规模最大的金融机构。
山东农商行系统的监管单位为山东省农村信用社联合社(下称山东省联社)。山东省联社的官方企业简介显示,山东省联社成立于2004年6月6日,履行对全省农商银行管理、指导、协调和服务职能。
违法发放贷款成重灾区
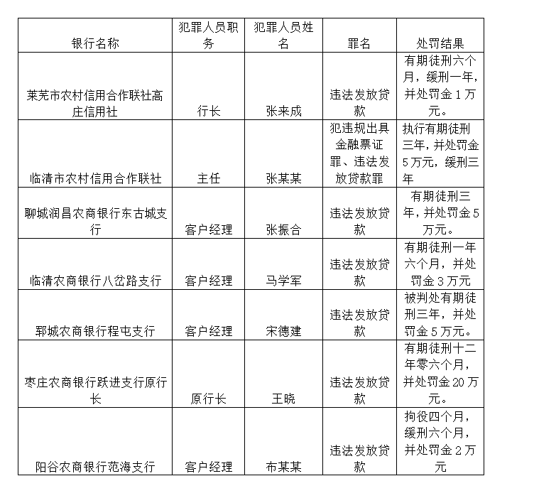
具体来看,这些违法案例中,违法发放贷款成为山东农商行系统的犯罪重灾区,2020年上半年,山东农商行系统共有7家农商行的8名员工因为违法放贷而获刑。这8家银行分别是:菏泽农商银行沙土支行、莱芜市农村信用合作联社高庄信用社、临清市农村信用合作联社、聊城润昌农商银行东古城支行、临清农商银行八岔路支行、郓城农商银行程屯支行、枣庄农商银行跃进支行和阳谷农商银行范海支行。
1月20日,菏泽农商银行沙土支行(原菏泽市牡丹区农村信用合作联社沙土信用社)行长张来成被法院判决为犯违法发放贷款罪,被判处有期徒刑六个月,缓刑一年,并处罚金1万元。
1月20日,莱芜市农村信用合作联社高庄信用社(现莱芜农商银行高庄支行)主任张某某被法院判决为犯违规出具金融票证罪、违法发放贷款罪,数罪并罚,决定对其执行有期徒刑三年,并处罚金5万元,缓刑三年。
4月23日,临清市农村信用合作联社(现临清农商银行)肖寨分社客户经理张振合被法院判决为犯违法发放贷款罪,判处有期徒刑六个月,并处罚金2万元。
4月28日,聊城润昌农商银行东古城支行客户经理王振民被法院判决为犯违法发放贷款罪,被判处有期徒刑三年,并处罚金5万元。
4月30日,临清农商银行八岔路支行(原临清市农村信用合作联社八岔路分社)客户经理马学君犯违法发放贷款罪,被判处有期徒刑一年六个月,并处罚金3万元。
6月3日,郓城农商银行程屯支行(原郓城县农村信用合作联社程屯信用社)客户经理宋德建被法院判决为犯违法发放贷款罪,被判处有期徒刑三年,并处罚金5万元。
6月5日,枣庄农商银行跃进支行原行长王晓见被法院判决为犯违法发放贷款罪等数罪并罚,决定对其执行有期徒刑十二年零六个月,并处罚金20万元。
6月12日,阳谷农商银行范海支行(原阳谷县农村信用合作联社范海分社)客户经理布某某被法院判决为犯违法发放贷款罪,被判处拘役四个月,缓刑六个月,并处罚金2万元。

新古律师事务所主任律师王怀涛向界面山东表示,单就犯罪涉及最多的违法发放贷款罪来说,银行员工违规发放贷款,数额巨大或者造成重大损失的,处五年以下有期徒刑或者拘役,并处一万元以上十万元以下罚金;数额特别巨大或者造成特别重大损失的,处五年以上有期徒刑,并处二万元以上二十万元以下罚金;如果是违规向关系人发放贷款还要从重处罚。这个罪名属于浮动较大的罪名,法官有较大的自由裁量权。
加强风控 刻不容缓
同时,案由涉及职务侵占罪、非法吸收公众存款罪、诈骗罪和挪用资金罪的案件均为两起,分别涉及菏泽农商银行、日照东港区农村信用合作社、平阴农商银行、宁阳农商银行、罗庄农商银行、枣庄农商银行和东阿农商银行。
3月27日,菏泽农商银行马岭岗支行(原菏泽市牡丹区农村信用合作联社马岭岗信用社)代办员张守君被法院判决为犯职务侵占罪,被判处有期徒刑二年三个月。
4月27日,日照市东港区农村信用合作联社原理事长兼党委书记刘中永(曾任莒县农村信用合作联社副主任、主任、理事长兼党委书记)被法院再审判决为犯非国家工作人员受贿罪、职务侵占罪,数罪并罚,被判处有期徒刑七年,并处没收财产4万元。
4月8日,平阴县农村信用合作联社栾湾信用社(现平阴农商银行栾湾支行)协理员赵某某被法院判决为犯非法吸收公众存款罪,被判处有期徒刑三年二个月,并处罚金7万元。
5月22日,宁阳农商银行(原宁阳县农村信用合作联社)信贷员董传军被法院判决为犯非法吸收公众存款罪,被判处有期徒刑四年,并处罚金10万元。
4月21日,临沂市罗庄区农村信用合作联社罗庄分社(现临沂罗庄农商银行)客户经理李青全被法院判决为犯诈骗罪,被判处有期徒刑十三年,并处罚金30万元。
4月23日,枣庄农商银行市中支行员工张鹏被法院判决为犯合同诈骗罪,被判处有期徒刑五年零十个月,并处罚金10万元。
4月26日,东阿农商银行高集支行(原高集农村信用社)客户经理杨荣臣被法院判决为犯挪用资金罪,被判处有期徒刑一年六个月。
5月15日,枣庄农商银行兰城支行柜员丁波被法院判决为犯挪用资金罪,被判处有期徒刑六个月,缓刑一年。

王怀涛指出,从犯罪类型看,山东农商行的员工涉及的犯罪类型主要是两类:刑法第三章的破坏社会主义市场经济秩序罪和第五章的侵犯财产罪。若想防范此类事件的再次发生,山东农商行首先应加强内部风控、稽核岗位的建设和完善,主动进行风控;“其次可以考虑对关键岗位人员进行持续的法律培训和风险警示,让关键人员不敢因为小利而犯罪。”王怀涛说。



评论