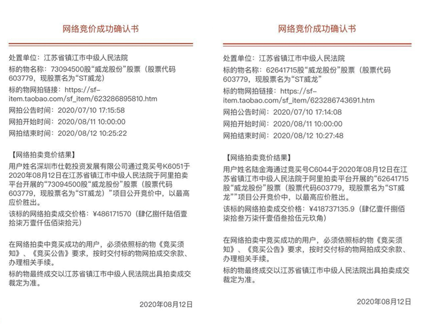
威龙葡萄酒股东股权拍卖终于在线上完成。8月13日,威龙葡萄酒股份有限公司(以下简称“ST威龙”)(603779)发布《关于控股股东部分股份被司法拍卖的进展公告》显示,8月11日10时至2020年8月12日10时,王珍海持有公司的73,094,500股股份(占其持有公司股份的46.47%,占公司总股本的21.96%);62,641,715股股份(占其持有公司股份的39.83%,占公司总股本的18.81%)在淘宝网司法拍卖网络平台进行拍卖,拍卖成交价分别为4.86亿元、4.19亿元。

对此,界面记者致电ST威龙证券部获知,由于目前仅为拍卖环节结束,但具体是否成交,仍需等法院的通知函,因此公司控股股东、实际控制人发生变化仍不得而知。但此次拍卖不会对公司产生影响。
实际控股人王珍海的违规担保,已成ST威龙千钧重负。据了解,王珍海因民间借贷纠纷、金融借款纠纷导致ST 威龙股份冻结已并非首次。据公开资料显示,2019年10月至今,王珍海被冻结其所持股份10次,其中5次被冻结全部持股股份。
据公开资料显示,自2018年11月至2019年6月,ST威龙分别违规为山东龙口酿酒有限公司及其子公司龙口市东益酒类销售有限公司、龙口市兴龙葡萄专业合作社累计提供 8笔担保,担保本金合计约2.51亿元。其中,2018年度共担保1.5亿元,占上市公司2017 年度经审计净资产的10.79%;2019年度共担保1.01亿元,占上市公司2018年度经审计净资产的7.15%。截至2019年10月22日,ST威龙上述担保涉及的借款本金金额合计 2.51亿元,占公司2019年半年报经审计净资产的17.9%。
在ST威龙实际控股人不确定是否会变更的同时,ST威龙还需面临下半年业绩的压力。
根据ST威龙历年财报显示,2014财年-2019财年实现营业收入分别为7.14亿元、7.38亿元、7.82亿元、8.31亿元、7.88亿元、6.67亿元,净利润分别为0.35亿元、0.42亿元、0.59亿元、0.63亿元、0.52亿元、-0.26亿元。

受到疫情影响,ST威龙一季度业绩持续下降。根据公告显示,2020年1-3月,ST威龙实现营业收入1.1亿元,同比下降48.88%;归属于上市公司股东的净利润为-3792.41万元;经营活动产生的现金流净额为-2344.43万元。
对此,葡萄酒营销专家李欣新曾向界面记者指出,ST威龙的局部渠道掌控力较强,甚至一度超过长城、张裕,特别是在浙江传统渠道上。但是,在产品力方面,从产品结构中体现出企业产品力较弱,尽管推出了有机葡萄酒,但并没有真正了解消费者需求。
界面记者查阅资料发现,2019财年,ST威龙主要创收产品为低端酒,且呈现下降趋势。根据财报显示,2019财年低端产品销量为1.45亿元,同比降低21.17%;中端产品销量为0.17亿元,同比下降11.71%;高端产品销量为0.04亿元,同比降低21.41%。


评论