重庆市卫生健康综合行政执法总队25日公布了“你点名 我监督”活动医疗美容机构突击检查结果,结果显示,琥珀医疗美容门诊部、重庆万家燕医院等18家医疗美容机构被立案查处,将受到行政处罚。
8月12—13日,重庆市卫生健康综合行政执法总队联合成都市卫生计生监督执法支队,共组成6个异地交叉执法检查组,对琥珀医疗美容门诊部、重庆艺星医疗美容医院等24家医疗美容机构(含活动期间收到投诉新增的2家医疗美容机构)进行了突击检查。
从检查情况看,3家医疗美容机构未发现违法违规行为;其余21家机构均存在违法违规行为,已现场责令改正。现场检查结束后,各辖区卫生健康执法机构对违法违规线索积极调查核实,依法依规严肃处理。
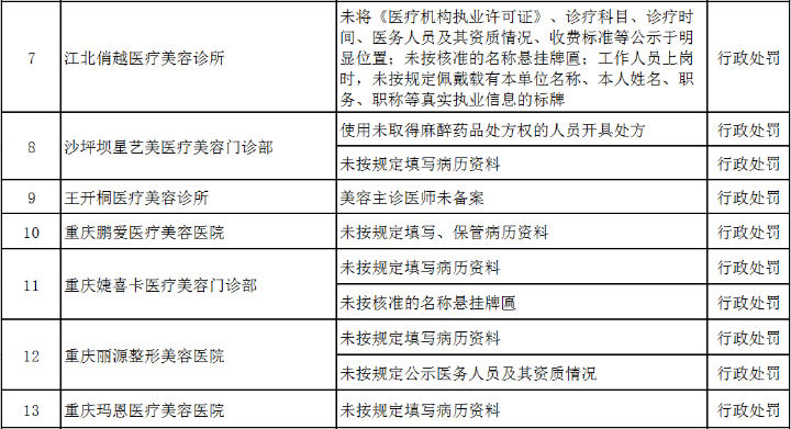
21家涉嫌存在违法违规行为的医疗美容机构中,琥珀医疗美容门诊部、重庆万家燕医院等18家医疗美容机构被立案查处,将受到行政处罚,占被检查机构数的75%,较2019年增加29.55%。
本次执法检查活动立案查处的违法违规行为共35条次,较2019年的11条次,增长了218.18%,主要包括未按规定填写病历资料、未按规定履行医疗机构公示义务、美容主诊医师未备案、使用未取得处方权的人员开具处方等方面。
此次行动范围更广,大部分上榜的都是更容易出现问题的中小型机构,也是市民关注的重点。检查也很专业,发现问题也更大,比如此次检查就发现了前两届都没有的医疗超范围经营的情况,没有麻醉科开展麻醉业务这样较严重的问题。
梳理这些案件可以看到,有的是超出诊疗范围,有的是美容主诊医师未备案,还有的存在开展较高风险手术未提前预备应对方案等。这些典型案件不仅暴露出从业人员依法执业意识淡薄,求美者健康素养不足,也折射出医疗卫生监管机制和方式有待完善。


来源:人民网


评论