文 | 杨雪
中国银保监8月28日对中国建设银行作出罚款3920万元的处罚,同时公开了对中国建设银行重庆分行的三份行政处罚信息。
中国银保监官网显示,针对建设银行同业和理财(资管)业务现场检查发现的理财资金违规投资房地产、未做到理财业务与自营业务风险隔离等多项违法违规行为,中国银保监会依法对该行罚款3920万元,并对相关责任人员给予行政处罚,其中,禁止1名责任人员终身从事银行业工作。
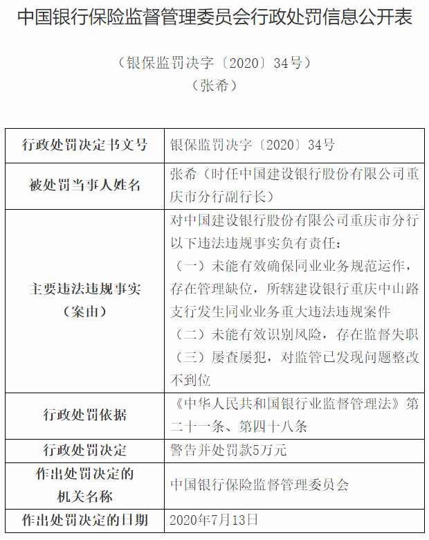
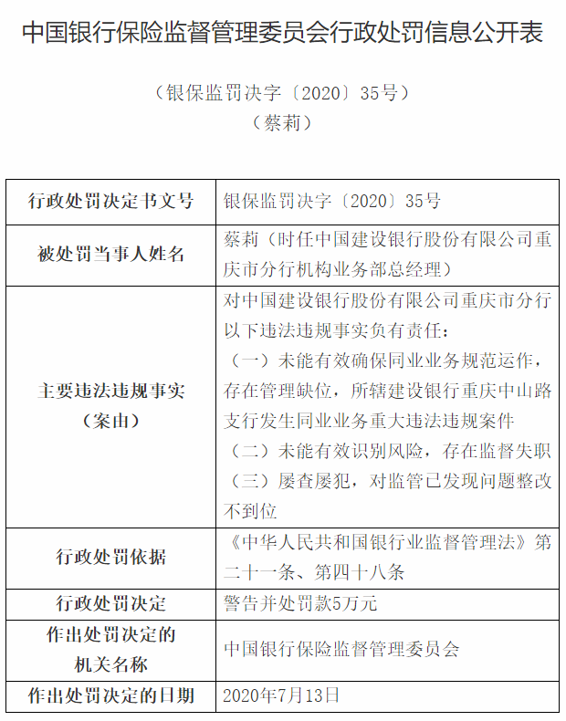
中国银保监列出的三份行政处罚信息表显示,时任中国建设银行股份有限公司重庆中山路支行行长张杰,利用伪造授信文件违规提供担保和利用未发行的保本理财产品违规提供担保,被罚终身禁止从事银行业工作;时任中国建设银行股份有限公司重庆市分行副行长张希,以及时任中国建设银行股份有限公司重庆市分行机构业务部总经理蔡莉,因未能有效确保同业业务规范运作,存在管理缺位,所辖建设银行重庆中山路支行发生同业业务重大违法违规案件未能有效识别风险存在监督失职,屡查屡犯对监管已发现问题整改不到位,分别被处以警告并罚款5万元。

除对中国建设银行的处罚外,中国银保监还公布了对中国农业银行的处罚。农业银行存在向关系人发放信用贷款等24项违规行为,被罚款5260.3万元,并没收违法所得55.3万元,罚没合计5315.6万元。
农业银行内控与法律合规部副总经理杨玉玲、办公室副主任徐争、湖北省分行行长朱正罡被警告处罚。武陟县支行行长周文、濮阳县庆祖分理处主任黄甫、河南省分行副行长王霄汉被警告并处罚款5万元。


评论