文|贝多财经
近日,巨人网络(002558.SZ)发布2020年上半年业绩报告。报告显示,巨人网络2020年上半年营业收入为12.23亿元,同比下降6.35%;归属于上市公司股东的净利润为5.27亿元,同比增长4.4%。
根据财报,2020年上半年,巨人网络扣非净利润为5.09亿元,同比增长6.19%。不过,综合来看,巨人网络的营收呈现下滑趋势,且净利润增速也趋平,环比更是出现下降的态势。
巨人网络此前公布的2020年第一季度财报显示,其报告期内营收为6.92亿元,净利润3.17亿元,扣非净利润为2.99亿元。以此来看,巨人网络2020年第二季度营收5.3亿元、净利润2.1亿元,环比第一季度均出现不同程度的下滑。
营收不增反降,利润增速下滑
对于2020年上半年的营收下滑,巨人网络解释称,主要由于报告期游戏收入下降。数据显示,巨人网络2020年上半年来自于游戏相关业务的收入为12.16亿元,同比减少5.72%,占比99.42%;其他业务收入715.3万元,同比减少56.28%。

贝多财经发现,无论是移动端网络游戏(手机游戏)还是电脑端网络游戏(电脑游戏),巨人网络的营收都在放缓。其中,收入占比为56.96%的手机游戏贡献了6.96亿元的营收,同比下滑6.16%;电脑游戏营收4.74亿元,同比减少5.24%。
而巨人网络的同行——三七互娱、完美世界等在2020年上半年的手机游戏营收则实现了大幅上涨。其中,三七互娱报告期内手游收入74.12亿元,同比增长36.59%;完美世界报告期内手游收入29.14亿元,同比增长72.48%。
不仅如此,巨人网络还在过去3年期间的净利润三连降。财报显示,2017至2019年,巨人网络的净利润分别为12.9亿元、10.8亿元与8.2亿元,分别同比下降16.3%、24.1%。
值得一提的是,2017年也是巨人网络借壳世纪游轮(002558.SZ)上市后经历的第一个自然年。据了解,2017年4月初,世纪游轮曾公告称,拟将公司中文名称变更为巨人网络集团股份有限公司,证券代码简称为“巨人网络”。
多名股东减持,还有短线交易
业绩长期萎靡不振,就连股东也没了信心。公开信息显示,包括上海铼钸投资咨询中心(有限合伙)(下称“铼钸投资”)、上海鼎晖孚远股权投资合伙企业(有限合伙)(下称“鼎晖投资”)等在内的多名股东在接连减持巨人网络股票。
其中,铼钸投资在2019年9月11日至2020年4月1日通过大宗交易的方式累计减持了巨人网络6388.6万股无限售流通股,占巨人网络总股本的3.1558%。减持完成后,铼钸投资持有上市公司股份为1.01亿股,占总股本的5.0%。
2020年7月13日,巨人网络公告称,其股东鼎晖投资其一致行动人上海孚烨股权投资合伙企业(有限合伙)(下称“孚烨投资”)合计减持其4012万股股票,减持比例为1.98%。减持完成后,合计持有巨人网络10.55%股份。

同年7月3日,巨人网络发布公告称,其股东弘毅创领(上海)股权投资基金合伙企业(有限合伙)(下称“弘毅创领”)于2019年9月23日至2020年7月3日期间通过大宗交易方式共计减持2567.26万股,占其总股本的1.2682%。
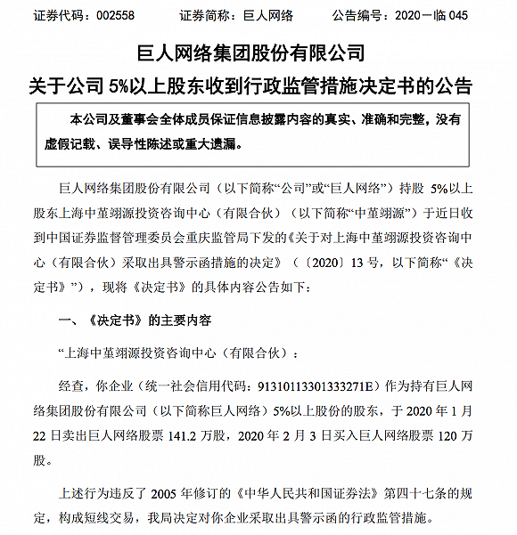
权益变动后,弘毅创领持有的股份为 1.01亿股,占巨人网络总股本的 4.9999%。今年7月,巨人网络另一持股5%的股东上海中堇翊源投资咨询中心(有限合伙)(下称“中堇翊源”)还因短线交易收到重庆证监局的行政监管措施决定书。

此前,中堇翊源曾于2020年1月22日卖出巨人网络股票141.2万股,并在同年2月3日买入巨人网络股票120万股。中堇翊源表示,其计划对巨人网络股份进行增持,但因准备时间过于仓促,以致忙中出错,构成短线交易。
根据巨人网络财报,截至2020年6月末,其第一大股东为史玉柱控制的上海巨人投资管理有限公司,持股27.87%。上海腾澎投资合伙企业(有限合伙)持股9.66%,鼎晖投资持股8.36%,中堇翊源持股7.59%。其中,史玉柱为实际控制人。
业绩增长难,谋求“曲线”收购
当前,巨人网络正在寻求新的业绩增长点,并将目光瞄向了境外棋牌游戏公司Playtika。今年8月22日,巨人网络公告称,上海巨堃网络科技有限公司(下称“巨堃网络”)的全体股东拟对其进行同比例增资,合计增资30亿元。
其中,巨人网络及其全资子公司巨道网络拟分别出资14.64亿元、0.06亿元,公司控股股东的关联方巨人投资拟出资15.3亿元。据了解,巨人投资持有巨堃网络51%股权,巨人网络及巨道网络合计持49%股权。
2020年6月,巨堃网络通过增资完成对重庆赐比100%股权的收购,从而间接持有Alpha 42.04%的股份,而Alpha核心经营性资产为Playtika。今年8月24日,深交所向巨人网络下发关注函,并称对该关联交易表示高度关注。
深交所要求巨人网络补充资金来源,包括但不限于自有资金及银行借款、资产管理计划、信托等各类筹资渠道及所占比例,以及此前增资资金具体使用去向及后续安排。同时,说明本次增资对上市公司的现金流及业务开展产生的影响。
此外,深交所要求巨人网络披露相关主体的股权及控制关系、补充财务数据,并说明说明巨堃网络2020年第一季度净利润亏损的原因。根据介绍,巨堃网络2019年净利润25.21万元,2020年第一季度净亏损26.1万元,营收均为零。
截至目前,巨人网络尚未回复问询函。8月29日,巨人网络还公告称,因相关事项仍需进一步完善,公司将延期回复深交所的《关注函》,待回复工作完成后及时将有关说明材料对外披露。


评论