记者 |
30张罚单,5家金融机构,25名相关责任人,罚金超3亿元,银保监会再严查违法违规案件。
9月4日,中国银保监会披露30张罚单,涉及中国民生银行股份有限公司(下称民生银行)、浙商银行股份有限公司(下称浙商银行)、广发银行股份有限公司(下称广发银行)、华夏银行股份有限公司(下称华夏银行)、中国华融资产管理股份有限公司(下称华融公司)等多家金融机构及相关责任人员。银保监会对五家金融机构的违法违规行为依法作出行政处罚决定,处罚金额合计3.2亿元。
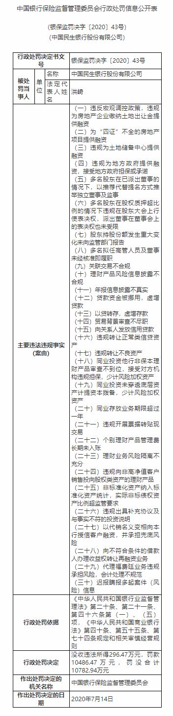
针对民生银行违规为房地产企业缴纳土地出让金提供融资、为“四证”不全的房地产项目提供融资等多项违法违规行为,中国银保监会依法对该行罚没合计10782.94万元,并对8名责任人员给予警告并处罚款5万元的行政处罚。

民生银行相关负责人对界面新闻表示,该处罚为银保监会对于民生银行2017年风险管理及内控有效性现场检查的行政处罚,以上检查发现问题基本上为2016年以前发生的存量业务问题。
2018年以来,民生银行健全了内控合规管理决策机制,总分行和附属机构都成立了内部控制委员会;建立了独立的内控合规条线,2018年5月总行成立了内控合规部,2019年9月总行成立了反洗钱管理部(二级部);印发了一系列内容合规管理相关制度,完善业务部门、内控合规、审计部门的内控合规三道防线部署。

针对浙商银行通过违规发售理财产品实现本行资产虚假出表、同业投资接受金融机构回购承诺等多项违法违规行为,中国银保监会依法对该行罚款10120万元,并对7名责任人员给予警告直至警告并处罚款30万元的行政处罚。

针对此次处罚,浙商银行回应界面新闻表示:2017年,原银监会对浙商银行开展了为期三个月的现场检查。这是浙商银行自成立以来接受的最全面系统的一次检查。
浙商银行高度重视本次检查,在监管机构的指导下,在检查期间立行立改、建章立制。截至目前,行政处罚涉及问题已整改完毕,客户权益未受影响,经营管理一切正常。
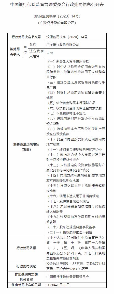
针对广发银行面向不合格个人投资者发行理财产品投资权益性资产、向关系人发放信用贷款等多项违法违规行为,中国银保监会依法对该行罚没合计9283.06万元,并对1名责任人员给予警告并处罚款5万元的行政处罚。

广发银行对此回应称,“银保监会近日公布的行政处罚,是监管机构于2017年在我行开展检查后做出的后续处罚。监管处罚信息公开表中所列事项主要是中国人寿入主广发银行之前发生的业务。我行高度重视、深刻反思,已针对监管机构指出的问题,采取一系列有力措施落实整改。其中,提到了我行理财业务等违反审慎经营规则。自资管新规、理财新规等系列办法发布实施后,我行理财业务已按照监管要求有序调整,并呈现稳健、可持续发展态势。日前我行理财子公司获准筹建,是我行积落实监管要求、推动理财业务回归资管业务本源的重要举措,将有利于全面强化风险隔离,实现资管业务持续健康发展。目前,我行各项经营管理工作健康向好。”
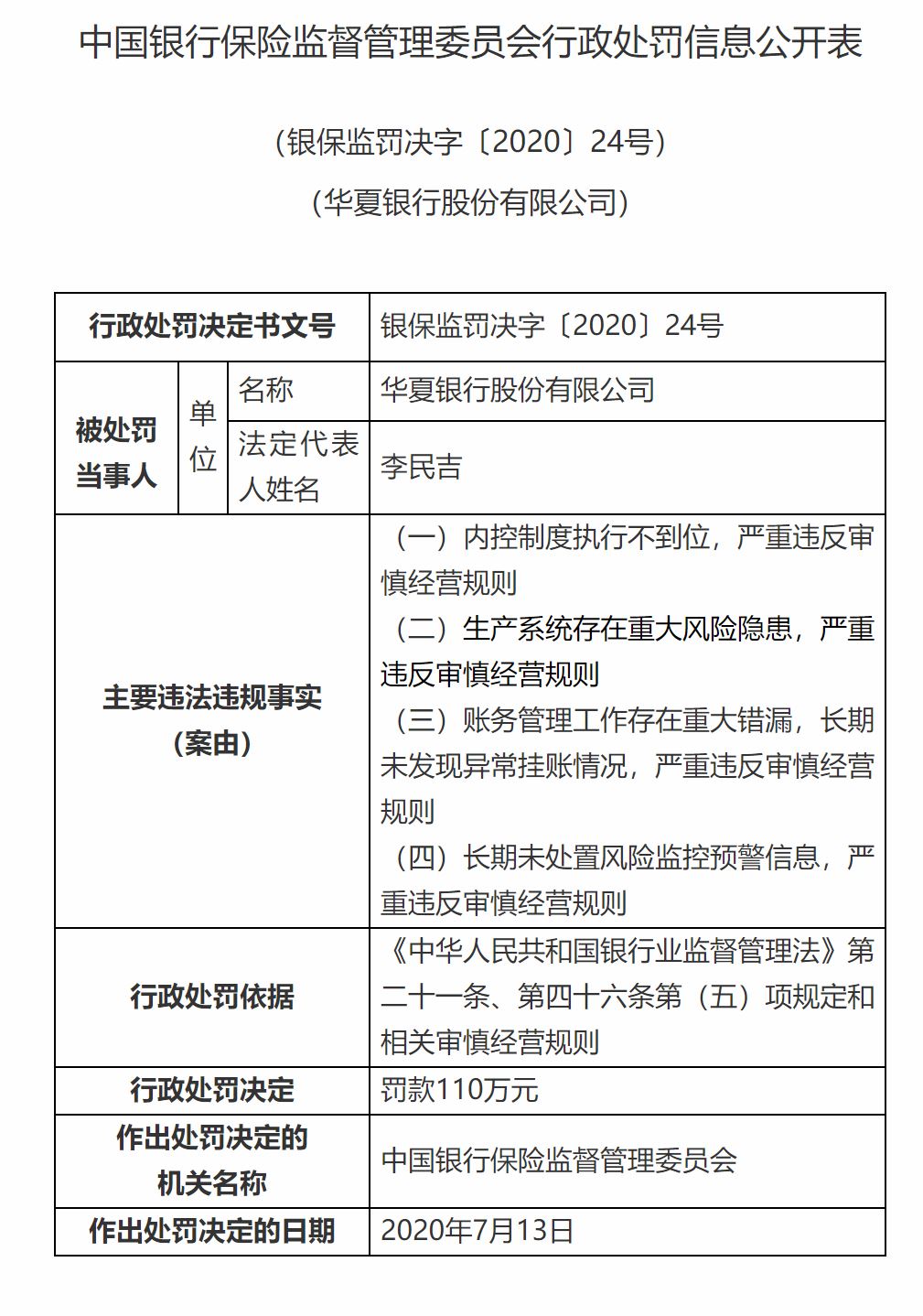
针对华夏银行内控制度执行不到位、生产系统存在重大风险隐患并引发较为严重后果等多项违法违规行为,中国银保监会依法对该行罚款110万元,并对1名责任人员(已被判处刑罚)给予终身禁业的行政处罚,对6名责任人员给予警告直至警告并处罚款10万元的行政处罚。

值得注意的是,根据银保监会披露的信息,时任华夏银行股份有限公司科技开发中心开发三室、开发四室经理覃其胜,违反规定篡改信息系统,实施盗窃行为,目前已被判处刑罚,银保监会对其决定终身禁止从事银行业工作。
华夏银行回应表示,“银保监会此次处罚事项,我行已进行责任追究,司法机关已对相关责任人进行处理。我行深刻汲取教训,开展了全面排查,举一反三进行整改,消除风险隐患。下一步,我行坚持审慎经营,强化内控制度执行,不断完善系统建设,加强从业人员行为管理,持续提高合规经营水平,防止类似风险再次发生。”

针对华融公司违规收购个人贷款、违规收购金融机构非不良资产等多项违法违规行为,中国银保监会依法对该公司罚款2040万元,并对2名责任人员给予警告并处罚款5万元的行政处罚。本次行政处罚主要基于我会前期对华融公司部分商业化业务现场检查发现的违法违规行为,赖小民严重违法违纪案涉及的相关事实由有权机关另案处理。

在上述行政处罚案件中,银保监会继续保持对违法违规行为处罚问责的高压态势,针对房地产融资、影子银行和交叉金融业务等金融风险重点领域精准发力,督促相关机构完善公司治理、补齐内控短板、填补合规漏洞。
银保监会表示,下一步,将开展市场乱象整治“回头看”工作,继续严肃查处各类违法违规行为,防止乱象反弹回潮。中国银保监会将继续按照党中央、国务院决策部署,统筹做好疫情防控和服务经济社会发展工作,打好防范化解重大金融风险攻坚战。
记者张晓云、刘晨光对本文亦有贡献



评论