文 | 财联社 陈默
根据官网信息,2020华为开发者大会将于9月10日至9月12日在东莞松山湖举办。据了解,此次会议包含三大重点主题:鸿蒙系统、HMS Core 5.0及EMUI 11。
华为开发者大会2020将分享鸿蒙系统的最新进展。鸿蒙系统是第一款基于微内核的全场景分布式OS,2019年8月9日,华为在HDC.2019上正式发布鸿蒙系统,同时华为还公布了鸿蒙系统发展路线图,其中提到,2020年鸿蒙OS 2.0内核及应用框架自研,通用微内核架构,高性能图形栈,支持多语言统一编译,多终端开发 IDE,满足车规级标准,落地产品为创新国产 PC、手表 / 手环、车机。
此前,华为申请了大量与「HarmonyOS」有关的商标,包括 HUAWEI HarmonyOS、HarmonyOS Connected 与 HarmonyOS Linked 等。万联证券分析指出,未来除完善相关技术外,鸿蒙OS会逐步应用在可穿戴、智慧屏、车机等更多智能设备中。在物联网时代,鸿蒙操作系统有望成为主流系统,这有利于我国建立健康的产业链生态。
据星矿数据整理鸿蒙概念股名单如下:

在此次华为开发者大会上,华为还将公布HMS Core 5.0的最新进展。HMS类似于GMS,汇聚华为终端芯-端-云能力,包含一整套开放的HMSApps和HMSCore、HMSCapabilities、HMSConnect,以及相应的开发、测试的IDE工具。今年七月华为正式对外公布了HMS Core5.0,它已经覆盖到了七大领域分别是:应用服务、图形、媒体、人工智能、智能终端、安卓、系列以及云服务等等,从而更全面地开放华为“芯-端-云”能力。此外,华为还将更新关于EMU11的进展。EMUI是华为基于安卓进行开发的操作系统。据了解,即将上市的华为Mate 40系列手机将会搭载EMUI 11系统。
民生证券分析指出,基于华为手机市占率变化和HMS对华为移动端生态打造的重要意义,HMS的推广将是国内软件厂商的历史机遇。
其主要包括以下3点重大利好:1、为APP提供4亿月活,且未来空间持续上升。2、帮助国内APP出海。目前华为HMS覆盖全球170多个国家,随着HMS全球推广的继续,生态内的企业有望从国内走向海外,实现从13亿用户往33亿用户市场扩张。3、提升生态内APP开发商的盈利能力。目前苹果商店的收入超过450亿美金/年,谷歌商店的收入近250亿美金/年。HMS作为华为手机生态核心载体,其自带的华为商店营收将向苹果与谷歌营收靠近。
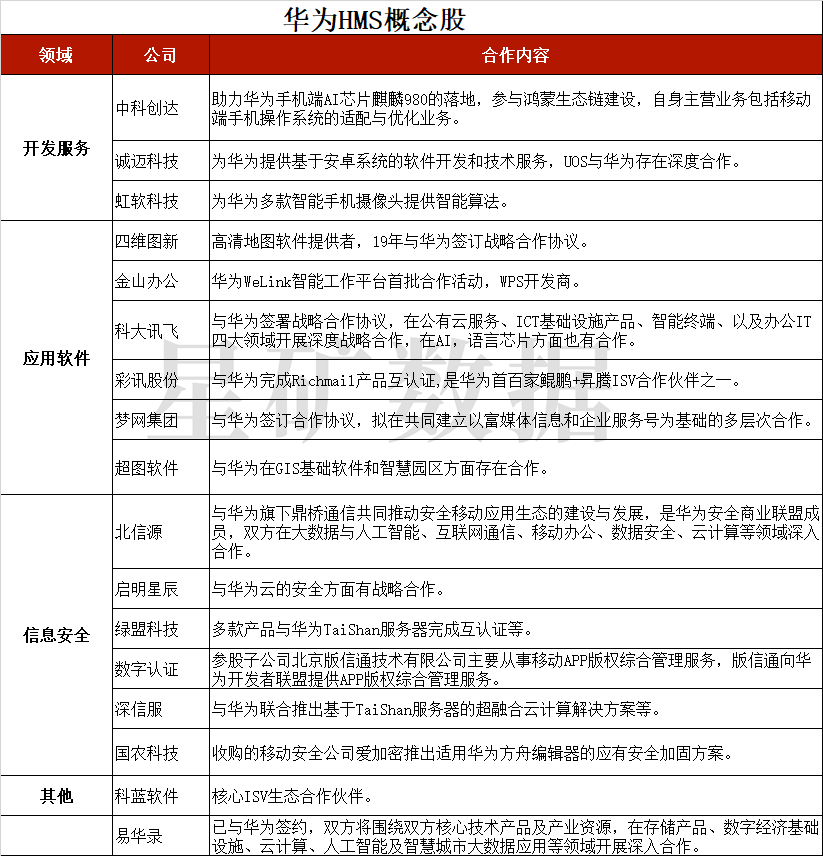
HMS概念股名单如下:

来源:财联社


评论