文 | 娱乐独角兽 Mia
“中国女排,率先发球。”
原定于春节档上映,后因疫情原因与《姜子牙》《唐人街探案3》等一起撤档的《夺冠》,原本宣布9月30日上映,于9月13日宣布提档至9月25日上映。此前《夺冠》曾与 《囧妈》《熊出没·狂野大陆》一起从大年初一提档至除夕,枪响前提前开跑、占领市场空白俨然已成为大档期“常规操作”。
《夺冠》临时从《姜子牙》《夺冠》《急先锋》《我和我的家乡》《一点就到家》“国庆档五强争霸赛”中退出,格局由此产生震荡,竞争提前展开。整个9月几乎被中小体量批片占领,唯二的进口大片《信条》《花木兰》接连遇冷让原本冷淡的9月影市变得更加寒冷。在此情况下,此前在春节期间已经进行过一波媒体点映,口碑不俗,被认为“热血超燃”的《夺冠》提前起跑是一次冒险赌博,在好的情况下将为9月下半旬影市注入一针强心剂,相当于错位竞争避免正面撄其锋甚至可能凭借先发优势和口碑发酵优势领先其他四片。在不好的情况下,可能被9月的寒潮冻结,错失国庆观影大潮。
由于春节档“空档”,为期仅有43天的暑期档共产出36.10亿票房(据猫眼专业版统计),在暑期档临近结束时才迎来《八佰》“一个人的狂欢”获得20亿票房,今年三大黄金档期仅剩国庆档,它既是电影市场的救命稻草,同时也是行业复工状况的直观反映,加之2019年“50亿国庆档”成绩在前,压力格外巨大。利好消息是上座限制进一步放宽:9月15日,中国电影发行放映协会发布《中国电影发行放映协会电影放映场所恢复开放疫情防控指南》(第三版)。指南提到,全部采取网络实名预约、无接触方式售票;原则上每场上座率不得超过75%。
体育商业化落后背景下:难拍的“体育片”
体育片在国内遇冷,由来已久。《夺冠》提档,也意味着久违的体育题材类型将重新置身于舆论C位。
或讲述体育运动员跌宕起伏的传奇人生,或将镜头对准一场精彩绝伦的比赛,进可励志退可煽情的体育片天然易于调动起观众情绪共鸣,同时也可能与传记、纪录、青春等多种类型元素结合,以赛事中的逆转构建出电影中的高潮段落,刻画人物高光,与商业片叙事规律相符。
海外体育电影类型中不乏获得奥斯卡、金球奖项肯定的口碑佳作:《百万美元宝贝》《我,花样女王》《洛奇》《弱点》《亲爱的篮球》等多部体育片曾斩获奥斯卡小金人,豆瓣评分也多在8.5分以上。同样也出产过票房爆款:《摔跤吧!爸爸》以12.99亿元成绩创造了印度进口批片和体育片的天花板。《弱点》的全球票房为3亿美元,其中美国本土贡献了83%。
但尴尬的是,大部分进口体育片都在国内遭受了冷落:《绝杀慕尼黑》豆瓣评分8.2分,宣发方一度打出“给我10%排片,还你一个奇迹”的口号,曾一度依靠口碑短暂逆袭、上座率反超《追龙2》,但最终票房止步于9181.1万。“国民老婆”新垣结衣主演的乒乓题材电影《恋爱回旋》在日本国内获得14亿日元票房跻身年度第20名,在国内仅仅获得了1853.6万元票房。在俄罗斯打破影史票房纪录,连续三周蝉联冠军的《花滑女王》在国内的成绩是1716.7万票房。奥斯卡光环加身的《徒手攀岩》最终票房是3641.3万。
而自影响了一代人的《女篮5号》之后,2008年奥运年,中国体育电影曾在数量上大爆发过一次,包括《沙鸥》《梦之队》《破冰》《12秒58等》《买买提的2008》等,《摔跤吧!爸爸》又一次引发了2017年的体育片数量大爆发,包括《我是马布里》《冠军的心》等。
总的来看,国产体育片一直处于产量稀少、种类匮乏、反响微弱的境地:邀请NBA巨星马布里的《我是马布里》仅仅获得了889.9万票房,《冠军的心》仅有81.3万票房,尽管出现了《飞驰人生》这样描摹拉力赛的春节档大片,自身“韩寒标签”也盖过了“体育竞技属性”,但它更应当被视为类似于《少林足球》《羞羞的铁拳》般以夸张手法运用体育元素制造“笑果”的影片,本质上仍然是一部喜剧商业片而不是一部“体育电影”。
其中原因复杂,原因之一是国内职业体育商业化程度和环境不尽人意,故事素材和观众基础都更为有限,制约“文体两开花”。大部分体育电影取材自真实故事,每个国家甚至形成了自身的“国民体育IP”并围绕这一IP产出大量作品,如美国的NBA和橄榄球,日本的棒球甲子园。俄罗斯体育电影屡屡出现口碑票房双走高的佳作,与俄罗斯自身花滑、足球、篮球等多个体育领域实力强劲,国民有极高的观赛观影热情有关。国内相对有国民度、并且能够调动爱国热情的体育运动或许只有兵乓球和女排。
体育电影本身受众基本盘有限。以《徒手攀岩》为例,其针对的攀岩发烧友圈层相当小众:据中国登山协会数据统计,截至2018年,全国商业攀岩馆共有338家,活跃岩友共有2-3万。因此体育电影要做的是如何将受众面扩大化,使其不仅限于该运动爱好者。
体育片本身作为一种并不“短平快”,而需要时间和资金打磨的垂直类型,也对主创团队、专业度、拍摄周期等有着很高的要求。彭于晏拍摄《翻滚吧!阿信》时未使用替身,用了半年时间练习体操,《李娜》女主练习了两年网球,剧本打磨了4年。
陈可辛在《夺冠》启动仪式上认为最大的难度在于剧本创作:“我们的团队为了完成好剧本,至少进行了两年前期采访,积累了足以撰写五部电影剧本的素材,现在还在筛选。”

在国内体育“举国体制”的特色下,更为体育运动员的一言一行、以及体育电影创作,带来了一层政治敏感色彩。就《夺冠》本身春节档提档、排协发布侵权声明而不得不改名、撤档、定档国庆档再提档的坎坷遭遇而言,也足以证明体育题材的“棘手”程度。
“密钥分时段发放”这服猛药治“偷票房、瞒报”痼疾吗?
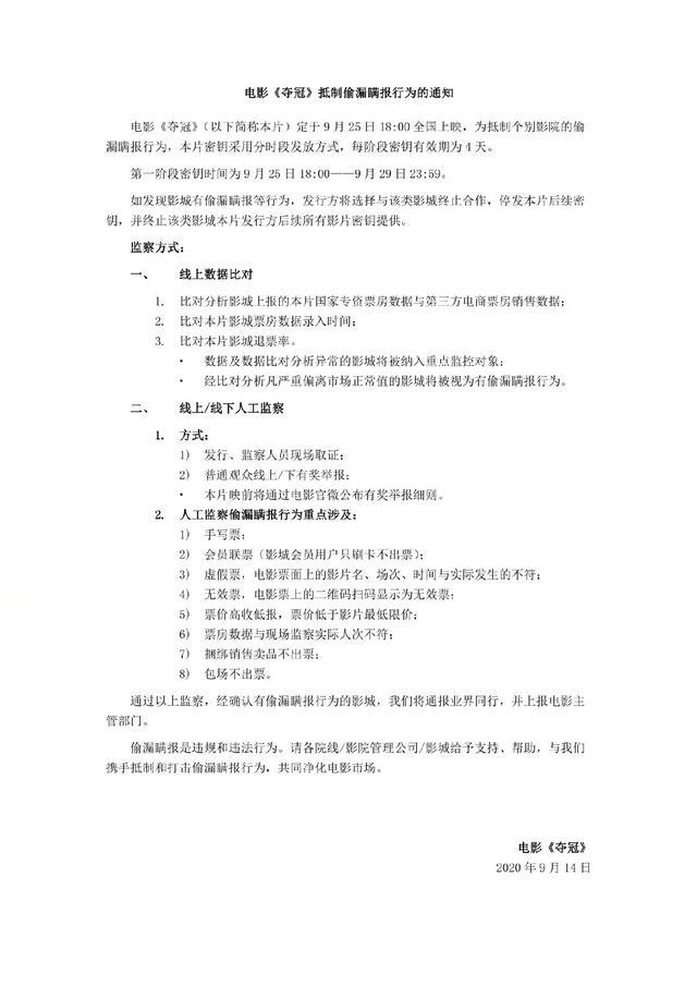
提档之外,《夺冠》另一个引发业内关注的重要动作是“密钥分时段发放”策略,据片方通知显示:为抵制个别影院的偷漏瞒报行为,本片密钥采用分时段发放方式,每阶段密钥有效期为4天。如发现影城有偷漏瞒报等行为,发行方将选择与该类影城终止合作,停发本片后续密钥。
在此之前,《八佰》也曾采取间歇性密钥的类似策略:发行方华影天下在采访中表示“将11800家影院进行降序排列,将专资办数据和两个票务平台的数据进行比对,判断产出是否正常”,在官方声明中指出,未获得《八佰》放映密钥的影院主要为被行业协会公开处理过的存在偷漏瞒报等违规行为的部分影院。另外,还联合发行方、第三方监察平台组成700多人的线下监察团队,主要针对三四五线城市及重点地区。
“偷漏瞒报”作为存在于灰色地带的痼疾,利益驱使下屡禁不止:《电影产业促进法》2017年颁布后多次有影院被处以行政处罚,据MPAA针对中国电影市场审计结果显示,2016年中国影院瞒报了多达9%的票房收入,令六大至少损失了4000万美元收益。据中国电影发行放映协会官网显示,2017年有68家影院因严重违规被通报,2018年有14家,2019年有5家影院。有相关从业者表示,上述行为主要存在于山东、河南、四川、湖南等地三线以下城市,私人投资中小影院较多,尤其大档期头部影片是“高发重灾区”。
据悉,影院“偷票房”主要采取以下手段:手写票,会员联票只刷卡不出票,虚假无效票,票面价格与实际票价不符,捆绑销售,包场不出票,利用票房系统漏洞采取双系统、前者售票后者上报专资办等等。

针对这一顽疾,不少电影公司设立自己的“监片员”“票监”,主要负责监察自己发行方的影片,核对人数和出票纪录。中影、星美影业、光线影业、博纳影业、华谊兄弟此前联合组建了第三方监察机构众大合联,专门负责票房监察,起到了一定正面作用。但并非官方权力机构的身份,还是难免让它遭到一些质疑。
《八佰》《夺冠》采取的密钥分时段发放策略能够从一定程度上打击偷瞒报票房行为,也受到了一些院线经理们的欢迎,这种模式也或将被越来越多的头部大片所借鉴模仿。从根本上来看,或许根治“偷瞒报票房”还需要依靠市场的进一步整合:在院线牌照全线放开后,准入门槛将进一步抬高,洗牌加剧,不少不合规的县城影院将面临被大院线并购、关停等境遇。
《夺冠》打击“偷票房”现象成果如何,又是否能够为疲软的9月大盘注入一针强心剂?揭晓之日已经为时不远。


评论