文|网视互联
最近,国庆档热门大片《夺冠》宣布提档至9月25日上映,随着提档消息一起发布的,还有一则《电影<夺冠>抵制偷漏瞒报行为的通知》。
《通知》中,片方呼吁院线、影院方面给予配合,共同抵制和打击票房偷漏瞒报行为。
毫无疑问,《夺冠》是《八佰》之后的又一部商业大片,是国庆档最热门的大片之一。而不管是《夺冠》还是《八佰》,都对“偷票房影院”采取了零容忍的态度,并通过市场监察个“间断密钥”的方式,公开向“偷漏瞒票房”行为宣战。
“间断密钥”能否成为打击偷票房的杀手锏?
此前《八佰》上映时就曾发出市场监察声明,并首次采用了“间断密钥”。即每日23:00至次日8:59没有密钥,且密钥每两天更新一次。
为此,片方还特别组建了一支700余人的团队覆盖全国500余个城市,对“不使用电脑售票系统,非法使用假系统、双系统,手工票,偷漏瞒报票房,偷揶票房,截留电影片款”等各种违规行为进行监察,每天对全国各影院数据进行实时监测,并与专资办票房数据进行比对。一经查实,对违规影院将停止其密钥供应。
此次《夺冠》,基本上也采取了跟《八佰》差不多的方式。
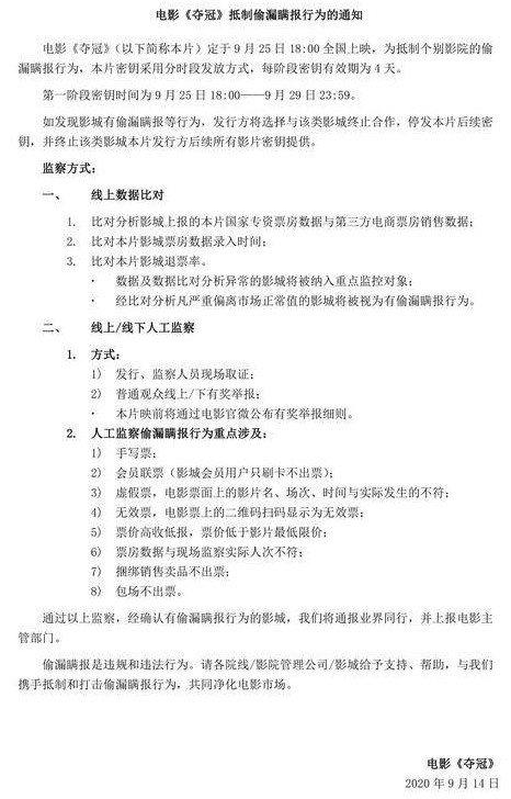
《夺冠》密钥同样采用分时段发放方式,每阶段密钥有效期为4天;如发现影城有偷漏瞒报等行为,发行方将选择与该类影城终止合作,停发本片后续密钥,并终止该类影城本片发行方后续所有影片密钥提供。
也就是说,一旦发现偷漏瞒报行为,不仅《夺冠》密钥停发,发行方后续所有影片都将永久停止在这些影院放映。

而《夺冠》监察偷漏瞒票房的方式,主要包括以下两点:
1、将影城上报专资办的票房数据跟第三方电商出票数据进行比对,再结合数据录入时间、退票率等,一旦发现严重偏离市场正常值,将视为有偷漏瞒报行为。
2、线下人工监察和观众有奖举报。
《夺冠》罗列出了8种常见的偷票房行为:1、手写票;2、会员联票(会员只刷卡不出票);3、虚假票;4、无效票;5、票价高手低报;6、票房数据与现场监察实际人数不符;7、捆绑销售卖品不出票;8、包场不出票。经确认存在偷漏瞒报行为的影城,将通报业界同行,并上报电影主管部门。
可见,不管是《八佰》还是《夺冠》,都采取了“间断密钥”的方式。
“间断密钥”明显比以往的密钥发放方式更加繁杂,对于发行方、密钥制作方和影院都增加了一些流程,但间断密钥可以避免片源提前泄露而被盗版的可能性,起码夜间偷录盗录的情况会得到遏制。
而且因为是“间断密钥”,所以一旦发现违规影院,立刻就可以停发密钥。“停发密钥”才是对影院的真正制裁。
而在监察方面,《夺冠》在《八佰》的基础上更加完善,通过线上数据比对,再加上线下人工监察和观众有奖举报,揪出“偷瞒报票房”影院的几率更大。
“停发密钥”更多的只是威慑作用
事实上,“停发密钥”的制裁手段早已有之。
早在2016年,博纳影业董事长于冬就曾在朋友圈发了一篇文章《致偷票房的一封公开信》,矛头直指偷票房乱象。
在《公开信》中,于冬郑重声明:“凡是此次查实或涉嫌偷漏瞒报及其他手段损害“黑粉”票房的影院,2016年博纳影业暑期挡、中秋档、国庆档、11月档、贺岁档、春节档上映所有电影一律不给密钥!说情者勿扰。我选择站着并大声倡议,所有出品方发行方联合起来向危害电影市场危害国家文化形象的最大顽疾---偷票房黑影院说:拿开你的脏手!滚粗文化产业圈!”

4年前于冬的喊话,与如今《八佰》《夺冠》停发密钥的声明,其实大同小异。
然而,4年过去了,并没有听说博纳影业给哪些影院停发过密钥,《八佰》700人的团队监察,也似乎并没有听说揪出哪些偷票房的影院。未获得《八佰》放映密钥的影院主要是“被行业协会公开处理过的存在偷漏瞒报等违规行为的部分影院”。
可见,“停发密钥”更多的只是威慑作用,很难会有真正的惩罚措施。
在《八佰》和《夺冠》的监察声明里,多次出现“一经查实”、“确认存在偷漏瞒”等字样,但是事实上很难“查实”或“确认”。
因为一家影院“是否存在偷瞒报行为”需要主管部门来认定,而非来自某一家片方的判断。
偷漏瞒票房属于违规违法行为,一旦查实这种行为确实存在,那影院就不仅仅是片方停发密钥这么简单了。
相比于密钥制裁,法律武器更加严厉
自2017年3月1日《电影产业促进法》正式实施后,主管部门每年都会不定期点名公示偷漏票房行为的影院名单。
《电影产业促进法》规定:电影发行企业、电影院等有制造虚假交易、虚报瞒报销售收入等行为,扰乱电影市场秩序的,由县级以上人民政府电影主管部门责令改正,没收违法所得,处五万元以上五十万元以下的罚款;违法所得五十万元以上的,处违法所得一倍以上五倍以下的罚款。情节严重的,责令停业整顿;情节特别严重的,由原发证机关吊销许可证。
2017年3月21日,主管部门开出了第一张罚单,对2016年偷漏瞒报票房的326家影院实施处罚。从通报名单来看,五六线城市偷票房情况严重,但南方比北方更严重,东部发达地区反而比西部欠发达地区更严重,浙江、江西成重灾区。
从此前的处罚情况来看,瞒报票房超过100万元的,属于情节特别严重,全国电影市场专项治理办公室将责令其限期向片方返还截留票款,并停业整顿不少于90日,视整顿情况由原发证的电影主管部门重新核发其放映许可证。
今年1月,国家电影局点名去年拖欠票款超过10万元的471家影院,若不及时补齐票款,将无法放映所有的春节档电影。由此可见,“偷漏瞒拖”影院被停发密钥将成为国家的处罚政策之一。
而片方集体来抵制偷票房行为,并用自身影响力来规范市场,也将成为未来电影发行的常态,这也算是对国家政策层面的一个很好的回应。
也就是说,影院一旦被发现存在偷漏瞒报票房行为,将面临以下处罚:
1、被发行方加入行业“黑名单”,永远失去放映大片的机会;
2、限期向片方返还瞒报的截留票款,并处罚1-5倍罚款;
3、停业整顿,甚至被吊销放映许可证。
重罚之下,必有成效。在如此严厉的处罚之下,偷票房对于影院来说明显已经是一个得不偿失的选择。
尤其在监察方面,国内从上而下,从政策规范到行业自律,几乎都有限制偷票房的措施。
从最低限价、软件开发、票房实时上报、票款提前上缴,到各地巡视组突检、网络监控、投诉举报,监管措施……这一切都将给那些不守规矩的影院造成压力,从而有效维护公平、有序的电影市场秩序,打击屡禁不止的偷票房恶行,保证电影产业健康发展。


评论