文 | 娱乐独角兽 何西窗
在《八佰》之后,华谊兄弟似乎开始趁胜追击了,如同一个拿到“复活牌”的游戏玩家,正在思考如何用手里的装备,制造最大的赢面。
近日(9月16日)华谊兄弟对外公布了“H计划”第七季的片单,片单中电影达到18部,分为“铭记时代荣光”(红色情怀大片)、“人间烟火百态”(现实题材电影)、“突破想象极限”(商业大片)、“点亮动画梦想”(动画电影)、“远瞻国际视野”(海外大片)五个章节,囊括了冯小刚、周星驰、管虎、贾樟柯、陆川、罗兰·艾默里奇、罗素兄弟等海内外19位导演。

虽然片单中如《侍神令》《749局》《美人鱼2》《一直游到海水变蓝》等电影项目早有曝光,但是这份片单仍旧引起了电影市场的注意。在各大电影公司纷纷以“存货”过冬,不再对外发布片单之时,华谊兄弟成为市场上孤勇的先锋,“H计划”持续9年延续7季,无形中给行业带来了一些提振。
同时,这份片单似乎也意味着华谊兄弟已经重整旗鼓。截止写稿时间,《八佰》上映29天,累计票房近28亿,片方分账票房达到10.02亿,作为影片主要出品方的华谊兄弟终于有了喘息的空间,退市危机得到一定缓解。
而H计划片单的出现,似乎是华谊兄弟有意对外放出的信息——“除了《八佰》,我们还有不少复活牌。”
18部电影,谁能成为下一部“救命的《八佰》”?
从华谊兄弟公布的18部电影里,能够感受到华谊兄弟的三条“复活路径”。一方面,华谊兄弟还是与此前深度绑定或合作的头部导演保持联系,推进存货落地的同时,也开发新作品。
如华谊兄弟与冯小刚合作的第16部电影作品《春天一岁》,虽然《手机2》在娱乐圈税务风波之后何时能够上映已经成为一个未解之谜,但是华谊兄弟和冯小刚依旧是“筋骨相连”。

同时凭借《前任》系列获得华谊信任的年轻导演田羽生,接下来也将合作新的喜剧电影《一条龙》。包括此前与华谊因票房分成闹得并不愉快的周星驰,也带着《美人鱼2》回到华谊的导演阵容里。而此前华谊参与贾樟柯《江湖儿女》出品,现在依旧也是贾樟柯新纪录片《一直游到海水变蓝》的出品方。

而早期受过华谊扶持的导演陆川与曹保平也在片单上有一席之地。陆川依旧是《749局》,这部电影在H计划第6季时就曾出现,电影透露出的科幻元素和主演流量小生王俊凯,都让这部作品备受关注,但是电影何时上映依旧未知。曹保平则带来了新作《涉过愤怒的海》,由黄渤、周迅主演。
而另一方面,华谊兄弟也在与更多的新导演合作,试图挖掘更多导演资源。开心麻花演员常远作为导演的处女作《温暖的抱抱》出现在片单上,该片已经确定今年12月在国内上映,该片依旧是开心麻花的喜剧班底,沈腾、马丽、艾伦“开心麻花铁三角”也将在片中亮相。
李蔚然导演的电影《侍神令》也将于今年上映,《阴阳师》游戏IP改编,陈坤、周迅主演,同样也是H计划第6季时就公布过的作品。陈正道导演的《未来的未来》,是一部青春题材新作,而H计划第6季时华谊也曾公布将与陈正道导演合作一部电影《循环》。

同时,华谊的国际化探索也还在继续,但探索的过程里,又像是梳理一张未完的账单。一部分是动画电影,包括华谊兄弟此前与导演罗伯·明可夫合拍的动画电影《刀锋贱客》,续集动画电影《摇滚藏獒2》,新一些的项目是合拍动画《拯救菲拉萌》。
一部分则是海外商业大片,与《后天》导演罗兰·艾默里奇合作的灾难片《月球陨落》,与罗素兄弟合作的《谢里》,“荷兰弟” 汤姆·霍兰德主演,讲述关于伊战老兵的故事,与韩国《狼少年》导演赵圣熙合作的科幻冒险片《胜利号》,主演则是宋仲基。
值得一提的是,片单上还有两部红色大片,潘安子导演的《中国试飞师》与杨枫《铁道游击队1939》。但是显然仅从导演量级来看,这两部电影并没有和《八佰》站在同一个起跑线上。
而不难看出,这18部电影是华谊存货与新品的合集。现在还不能判断这其中能够出现多少爆款,但是片单起码给电影市场带来了一丝安慰。在《八佰》之后,华谊奔回江湖中心的步伐并没有停。
《八佰》之后,华谊的退市危机与资金难题,解决了吗?
片单之外,公众同样关心着华谊现实层面的问题。首先是,一部《八佰》到底对华谊起到了多大的作用?
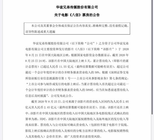
8月华谊曾经发布公告,表示截至2020年8月25日,《八佰》累计票房收入超过11.55亿元,华谊来源于该影片的营业收入区间约为2.05亿元-2.45亿元。由此估算,华谊在《八佰》的分账比例在17.75%—21.21%之间。按照此比例计算,如果《八佰》票房达到30亿,那么华谊将获得的收入为5.32亿元-6.36亿元之间。

这笔收入对于华谊起到了救急作用,资本市场有相关人士对媒体表示,《八佰》的收益虽然暂时尚不能确定,但它对华谊的债务情况、公司估值等都起到了利好作用,基本上可以保证华谊2020年不退市。《八佰》营救华谊的保卫战,算是打赢了一半。
但是从资金方面,另一半的战场还没有迎来胜利。根据华谊2020年半年报,华谊兄弟除了互联网娱乐业务,影视娱乐、品牌授权及实景娱乐等业务,受疫情影响大部分处在大幅下滑状态,影视娱乐业务收入达到2.75亿元,同比下滑73.18%;品牌授权及实景娱乐收入达到993.23万元,较上年同期减少65.97%。
而华谊近几年的亏损情况和资金负债也在不断加剧。数据显示,2018年华谊上市后首亏10.93亿元,2019年华谊再次亏损39.63亿元,今年上半年华谊再次亏损2.31亿元,亏损收窄39.31%。华谊卖画卖房、股权质押、出售旗下业务、银行借贷等寻求资金的消息已经屡见不鲜。
同时,近三年,华谊的负债率逐年攀升,2017年-2019年分别达到47.64%、48.01%和54.51%,华谊的短期借款和长期借款合计分别是28亿元、17亿元和28亿元。2020年上半年华谊短期借款和长期借款合计超过30亿元,资产负债率超过了54%。
半年报显示,公司上半年经营活动产生的现金流量净额为-3.57亿元,同比上年减少73.94%。截至6月,华谊兄弟的货币资金余额为1.34亿元,一年内到期的非流动负债为2.75亿元,以目前的货币资金显然无法覆盖一年内需偿还的短期债务。
最近一次关于华谊资金的消息,是华谊兄弟向招商银行申请3亿授信额度,专项用于影视剧项目融资,授信期限为36个月。今年7月,招商银行还拟向华谊兄弟的影视片单计划提供不超过15亿元的综合授信额度,用于影视项目的开发制作等各环节。显然,华谊还是依靠“外援助力”解决资金问题,资金状况依旧窘迫。
仅一部《八佰》是不能让华谊完全走出泥淖的,这也是为何电影市场对华谊这份新片单分外关注的原因,大家都想从这份片单里找到更多的可能,期待在2020年剩下不多的时间,出现更多救市作品。
现在电影市场已经逐步走向正轨,9月虽然《信条》《花木兰》接连哑火,票房市场在《八佰》之后出现回落,但是管控进一步放松,电影放映上座率最高限制从50%上升到75%,这为接下来国庆档的爆发打好了基础。
而市场整体热起来,华谊的“复活牌”才有更多被激活的可能。


评论