正在阅读:

名创优品要上市:揭秘“十元店”的百亿生意

扫一扫下载界面新闻APP

名创优品要上市:揭秘“十元店”的百亿生意

十元店做到百亿规模,也摆脱不了亏损和山寨。

摄影:范剑磊

文|深燃财经  魏婕

编辑 | 黎明

“十元店”名创优品,离上市更近了一步。

9月23日,名创优品向美国证券交易委员会递交招股书,计划在纽交所上市,募资1亿美元。

招股书显示,2019财年(2018年7月至2019年6月),名创优品营收93.9亿元,亏损2.9亿元;2020财年(2019年7月至2020年6月)收入89.8亿元,同比下降4.4%,亏损2.6亿元。受疫情影响,名创优品今年在中国的同店销售额下降了32.6%,在海外市场的门店关闭了20%以上。

IPO前,名创优品创始人、董事长兼CEO叶国富持股80.8%,高瓴资本和腾讯则分别持股5.4%。2018年9月,名创优品获得腾讯和高瓴资本共10亿元的投资,是其自2013年创立以来第一次外部融资。

靠自创的名创优品品牌,这家公司在全球开出了4222家门店,其中直营门店只占比3.1%,第三方门店占比高达96.9%,第三方门店包括加盟店和经销商门店。名创优品不自建工厂,不自建仓库,甚至不用自己开店,通过一个品牌整合上下游,年销售额达190亿元。

“开店快、东西便宜、常被指抄袭”是公众对于名创优品的普遍观感,而产品质量问题也是名创优品的一颗不定时炸弹。就在招股书发布的同一天,上海药品监管局发布抽检质量公告称,由名创优品(广州)有限责任公司代理的可剥指甲油,检出2B类致癌物三氯甲烷,超出国家标准限值1472倍。

通过招股书,深燃财经来拆解名创优品奔跑的逻辑与隐忧。

“十元店”的百亿生意

招股书显示,名创优品是“一家发展迅速的全球价值零售商,提供各种以设计为主导的生活方式产品”。产品范围涵盖家居日用品、小型电子产品、美妆护肤品等11个品类,超8000个核心SKU。

而在大多数消费者心中,名创优品更接地气的形象是商场、地铁口的升级版“十元店”,一个有着日式风格的低价杂货铺。

就是这么一个“超过95%的产品价格低于50元”的日用百货店,成为了弗若斯特沙利文报告中“全球最大的生活方式产品零售商”。2013年,名创优品在广州开设第一家商店,建立了品牌“MINISO”。截至2020年6月30日,名创优品在全球80多个国家和地区共有4222家门店,其中中国有2533家。

招股书显示,2019年名创优品GMV达到190亿元,2020财年收入为89.8亿元。

制图 / 深燃财经

构成营业收入的两个最大来源,一是来自商品的销售,二是来自向加盟商收取的费用。截至2020年6月30日,商品销售收入为81亿元,占比89.7%,向加盟商收取的“许可费,基于销售的特许权使用费以及管理和咨询服务费”为5.9亿元,占比6.6%。

叶国富将名创优品的打法总结为“三高三低”,即“高颜值、高品质、高效率;低成本、低毛利、低价格”。通过设计,把握“系列感、简约风、时尚感”,打造高颜值,可参考宜家。

高品质的核心是找到好的供应商,“要一把手亲自出面、一次性下一百万或一千万的单,并通过现金结账。”叶国富摸准了工厂账期长的痛点,吸引来了大牌OEM工厂和知名品牌供应商。高效率与低成本对应,名创优品的商品只有仓库到店铺一个环节,没有中间渠道。

国泰君安证券研报将名创优品与供应商的合作模式概括为“以量制价+买断定制+不压货款”:与供应商联合开发商品、深度介入产品设计,买断版权形成独家货源,规模化采购降低成本,并以最快15天回款吸引了800多家供应商。

叶国富对于零售的理解时常“语出惊人”,比如“高价格+高毛利=破产,低价格+低毛利=首富”。他也曾公开表达对于线上渠道的不屑,“不要听马云忽悠,好像不做电商、不做互联网都没有出路一样”、“线上+线下根本不是新零售的本质,如果产品够好,不管在线上还是线下都卖得很好。线上的销售对我们来讲微乎其微。”

然而一场疫情,让依赖线下渠道的名创优品遭受重创。

受疫情影响,截至2020年6月30日,名创优品在中国的收入从64亿元减少至60亿元,减少5%,在海外市场的门店关闭了20%以上。相较2019年上半年,2020年上半年名创优品在中国的同店销售额下降了32.6%。

名创优品在招股书中做出风险提示:由于给供应商延迟付款,供应商、加盟商和其他业务合作伙伴的财务生存能力供应链中断,收款困难,给名创优品的业务和经营业绩造成不利影响。

名创优品不再认为电商渠道是可有可无的。

招股书中称,消费者越来越接受电商,通过电商平台产生的消费额正在增加。名创优品的电子商务计划包括通过与电商平台合作,扩展产品和销售渠道。“我们无法保证能够建立有吸引力的、用户友好的和安全的在线销售渠道,我们也可能无法持续满足线上购物者不断变化的期望,这可能使我们处于竞争劣势,损害我们的声誉,并对我们的电商业务和经营业绩的增长产生重大不利影响”。

开店,根本停不下来

不停地开店,是名创优品增长的重要方式。

截至2020年6月30日,成立7年的名创优品在全球80多个国家共有4222家门店,其中中国有2533家。

“名创优品要想做大规模,必须持续开店”,联商网高级顾问王国平向深燃财经分析称,名创优品的单店营收已经很难再往上走,亮点会在总体规模的增长上,这种策略属于扬长避短。“名创优品盈利的特点是通过轻模式、做大规模实现营收增长,简单说就是门店越多越赚钱,不追求单品高毛利或单店盈利。销售基数大到一定程度,哪怕只赚几毛钱,总量都非常大。同时,门店越多,后台成本分摊到单店越少,利润反而能跑出来。”

不过,快速开店并不容易。在国内市场竞争激烈,部分地区市场饱和的情况下,在海外开店扩张成为名创优品保持增长的路径。

截至2020年6月30日,名创优品在海外共有1689家门店,海外收入占比32.7%。然而受疫情影响,名创优品的开店计划在今年近乎停滞。今年一季度和二季度,名创优品的门店总数分别增加12家、减少1家。

制图 / 深燃财经

名创优品在招股书中提醒,在海外的门店扩张速度在2020年上半年有所放缓,无法保证未来海外的门店扩张继续减速甚至失败。

在招股书中,名创优品把加盟商称作“零售合作伙伴”,这一模式类似连锁店的特许经营,是名创优品在国内外得以快速扩张的“秘诀”。然而,这种模式也存在着风险。

“您出资,公司出力。名创优品是一个投资型的项目,做名创您就是一个投资商。” 名创优品华北区招商部的一位负责人对深燃财经称,加盟之后店铺的货品都是公司的,免费放在店铺卖,营业额的38%(食品类为33%)是加盟商的利润。店铺管理、货品调度都是名创优品统一负责,店铺建店费用和期间费用由加盟商自己承担。

费用方面,由于店面经营面积为200平米以上,加上店铺的装修和租金,整体投资预算在180-200万元左右。其中包含品牌使用费8万元/年,货品保证金75万元(合同期满不续约全额退还)。公司统一安排装修,装修费按2800元/平米预收(包括基础装修、货架、配件、收银设备),装好后多退少补。

这一模式的主要特点有:加盟商承担商店的开业资本支出和商店运营费用;店内的商品出售给消费者之前,名创优品保留商品的所有权;名创优品有偿向加盟商提供商店管理和咨询服务;店内销售收益分给名创优品一部分后,加盟商保留剩余部分。

在全球4222家门店中,名创优品非自营的第三方商店占比达96.9%。这种模式下,名创优品本身不用承担店铺经营风险,只要店铺够多,就能产生规模效应。

名创优品在招股书中坦陈了这一模式的风险——“每间MINISO商店的收入是衡量每家商店业绩的更好的经营指标,但名创优品无意进一步披露同店销售额”,意思是说,我们知道“同店销售额”这个数据能透露出每个店的经营情况,但我们不能说。

之所以对这一数据进行保密,与名创优品的发展模式分不开。招股书中称,门店扩张是名创优品收入增长的主要动力。而上市募集资金的用途之一,依然是开更多的店。

名创优品虽然不愿透露每间店铺具体的收入,但名创优品承认,每间门店的收入一直有较大波动。2020财年,名创优品单店收入下降19.8%,主要原因是疫情爆发、在中国和全球不断扩张、在低线城市和低占有率市场的开店数量增加以及市场竞争日益激烈。

与2018年下半年相比,2019年下半年名创优品在中国的同店销售额下降了3.8%,主要原因是国内竞争加剧。而相较2019年上半年,2020年上半年名创优品在中国的同店销售额下降了32.6%,主要原因是新冠疫情的影响。

根据招股书,名创优品加盟商通常在商店开业后的12到15个月内收回成本。名创优品称:在不久的将来,名创优品的同店销售可能会继续出现重大波动,预计不会显著增长,还会进一步下降。

此前有多位加盟商在接受媒体采访时称,由于名创优品的货物单价低,客单量很大程度上决定了赚钱与否,而店铺位置很大程度决定了人流,并不是每家名创优品都能赚钱。有加盟商称随着竞争加剧,生意大不如前。

尽管如此,可以预见的是,名创优品接下来依然会大规模开店。2019年1月,名创优品喊出了“百国千亿万店”的口号,即到2022年实现进驻全球100个国家和地区、全球门店数量达到10000家,营收超过1000亿元。疫情期间,叶国富更是调整了原先制定的2020年开店计划,将全球新开600家门店的目标上调为1200家。

到那时,会不会有越来越多的经销商发现:名创优品的店铺是越开越多了,自己却越来越不赚钱了?

要上市的名创优品,降维版的拼多多?

和同样是主打低价的拼多多一样,名创优品也面临侵权、产品质量等争议。

虽然名创优品在招股书中称,它有一个由49位设计师和25个设计合作伙伴组成的设计师网络,已与17个流行品牌IP建立授权,但即便如此,名创优品的侵权问题依然像颗不定时炸弹,扰动着消费者对于名创优品的信心。

今年1月,深圳设计师品牌finerworld发布公众号文章《名创优品,你敢回应吗?》,指责名创优品抄袭该品牌产品,称名创店内在售的几款胸针产品,在设计上与finerworld的IP高度相似。在此之前,曼秀雷敦、乐扣乐扣都曾起诉名创优品侵害外观设计专利权。

名创优品品牌经营方(广东葆扬投资管理有限公司)如今虽已注销,但是据《长江商报》报道,该公司涉及法律诉讼68起,其中6成为侵权诉讼。目前,叶国富控股的名创优品关联公司名创优品(广州)有限责任公司涉及多起法律诉讼,其中包括侵害外观设计专利权4个,著作权权属、侵权纠纷4个、侵害作品信息网络传播权3个。

名创优品涉诉类型 来源 / 天眼查

2018年12月,叶国富回应侵权时,还曾说出“你知道特朗普的女儿怎么回应山寨吗?在设计界,从来只是互相借鉴,没有模仿”这样的“金句”。

“漫威、Hello Kitty、咱们裸熊、粉红豹、芝麻街……”借势大牌IP,名创优品虽然在渐渐摆脱最初“十元店”的形象,不过,招股书中也披露了IP许可的相关风险。“如果将来我们无法扩大或维持与这些IP许可方的合作,我们可能很难找到合格的替代IP许可方,这可能对我们的日常运营和消费者体验产生不利影响。”

同时,IP的两年协议也会带来库存风险。“我们与知识产权许可人的协议通常为期两年。如果我们无法在相关协议到期后的合理时间内出售我们库存中的所有联名产品,那么我们将无法继续销售这些产品,并且可能不得不销毁我们的库存。这将对我们的经营业绩和财务状况造成负面影响。”

另外,在产品质量、安全红线问题上,名创优品也曾触发监管红线。

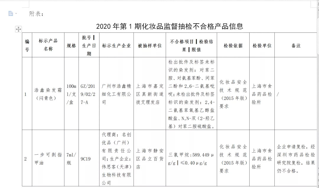
9月23日,上海药品监管局发布《2020年第1期化妆品监督抽检质量公告》,由名创优品(广州)有限责任公司代理,伟思客(天津)生物科技有限公司生产的可剥指甲油,检出2B类致癌物三氯甲烷高达589.449μg/g,超出国家标准限值1472倍。6月18日,上海市市场监督管理局公布,名创优品经销的1款“KaKao Friends”单耳苹果碗被检出三聚氰胺迁移量超标。2018年1月,名创优品壹加壹珠光带刷眼影笔(古铜色)被检出有害物质砷过量。

来源/ 上海市药品监督管理局官网

2019年7月,名创优品品牌总监王广永公开承认,过去名创优品跑得太快了,对供应链的管理没跟上。

与招股书发布同一天爆出指甲油检出2B类致癌物超标1472倍的名创优品,供应链管理似乎依然没跟上扩张速度。

此外,名创优品用P2P平台分利宝为加盟模式输血早已不是什么秘密。分利宝2015年和2016年的年报中显示,其大股东是叶国富持股99.8%的广东赛曼投资有限公司。在加盟商资金不足的情况下,可以利用此前加盟的店面进行抵押贷款,通过分利宝融资开店,融到的资金用来支付品牌使用费、保证金等,实现了资金的内部循环,不论店面实际经营如何,名创优品都可实现“旱涝保收”。

来源/ 分利宝官方微信

最新消息是,分利宝于2020年8月15日关闭平台服务器,或许是想给饱受质疑的名创优品减少一份争议。没有了这头灰色“现金牛”的补给,名创优品还能不能快速奔跑,需要画个问号。

虽然名创优品在招股书中标榜自己“生活方式产品零售商”,但有多少消费者会像当初推崇无印良品一样,把“名创优品风”作为标榜自己独特生活品味的符号?

在招股书中,名创优品同样表达了对于消费者忠诚度的担心。“我们在消费者参与方面的努力可能没有我们预期的有效。随着竞争者不断增加,对消费者的竞争也加剧了。我们的竞争对手可能会在产品设计和开发上进行更多投资,并保持更具竞争力的价格。我们预计这场竞争将继续加剧,如果我们无法保持现有消费者的忠诚度并吸引新消费者,我们的收入可能会减少,可能会对我们的业务,财务状况和财务业绩产生重大不利影响。”

*题图来源于名创优品官方微博。

本文为转载内容,授权事宜请联系原著作权人。

名创优品

  • 名创优品:拟以股份于香港联交所主板独立上市的方式分拆附属公司TOPTOY
  • 名创优品全球IP集合店东北首店落子哈尔滨,驱动年轻消费新浪潮

评论

暂无评论哦,快来评价一下吧!

下载界面新闻

微信公众号

微博

名创优品要上市:揭秘“十元店”的百亿生意

十元店做到百亿规模,也摆脱不了亏损和山寨。

摄影:范剑磊

文|深燃财经  魏婕

编辑 | 黎明

“十元店”名创优品,离上市更近了一步。

9月23日,名创优品向美国证券交易委员会递交招股书,计划在纽交所上市,募资1亿美元。

招股书显示,2019财年(2018年7月至2019年6月),名创优品营收93.9亿元,亏损2.9亿元;2020财年(2019年7月至2020年6月)收入89.8亿元,同比下降4.4%,亏损2.6亿元。受疫情影响,名创优品今年在中国的同店销售额下降了32.6%,在海外市场的门店关闭了20%以上。

IPO前,名创优品创始人、董事长兼CEO叶国富持股80.8%,高瓴资本和腾讯则分别持股5.4%。2018年9月,名创优品获得腾讯和高瓴资本共10亿元的投资,是其自2013年创立以来第一次外部融资。

靠自创的名创优品品牌,这家公司在全球开出了4222家门店,其中直营门店只占比3.1%,第三方门店占比高达96.9%,第三方门店包括加盟店和经销商门店。名创优品不自建工厂,不自建仓库,甚至不用自己开店,通过一个品牌整合上下游,年销售额达190亿元。

“开店快、东西便宜、常被指抄袭”是公众对于名创优品的普遍观感,而产品质量问题也是名创优品的一颗不定时炸弹。就在招股书发布的同一天,上海药品监管局发布抽检质量公告称,由名创优品(广州)有限责任公司代理的可剥指甲油,检出2B类致癌物三氯甲烷,超出国家标准限值1472倍。

通过招股书,深燃财经来拆解名创优品奔跑的逻辑与隐忧。

“十元店”的百亿生意

招股书显示,名创优品是“一家发展迅速的全球价值零售商,提供各种以设计为主导的生活方式产品”。产品范围涵盖家居日用品、小型电子产品、美妆护肤品等11个品类,超8000个核心SKU。

而在大多数消费者心中,名创优品更接地气的形象是商场、地铁口的升级版“十元店”,一个有着日式风格的低价杂货铺。

就是这么一个“超过95%的产品价格低于50元”的日用百货店,成为了弗若斯特沙利文报告中“全球最大的生活方式产品零售商”。2013年,名创优品在广州开设第一家商店,建立了品牌“MINISO”。截至2020年6月30日,名创优品在全球80多个国家和地区共有4222家门店,其中中国有2533家。

招股书显示,2019年名创优品GMV达到190亿元,2020财年收入为89.8亿元。

制图 / 深燃财经

构成营业收入的两个最大来源,一是来自商品的销售,二是来自向加盟商收取的费用。截至2020年6月30日,商品销售收入为81亿元,占比89.7%,向加盟商收取的“许可费,基于销售的特许权使用费以及管理和咨询服务费”为5.9亿元,占比6.6%。

叶国富将名创优品的打法总结为“三高三低”,即“高颜值、高品质、高效率;低成本、低毛利、低价格”。通过设计,把握“系列感、简约风、时尚感”,打造高颜值,可参考宜家。

高品质的核心是找到好的供应商,“要一把手亲自出面、一次性下一百万或一千万的单,并通过现金结账。”叶国富摸准了工厂账期长的痛点,吸引来了大牌OEM工厂和知名品牌供应商。高效率与低成本对应,名创优品的商品只有仓库到店铺一个环节,没有中间渠道。

国泰君安证券研报将名创优品与供应商的合作模式概括为“以量制价+买断定制+不压货款”:与供应商联合开发商品、深度介入产品设计,买断版权形成独家货源,规模化采购降低成本,并以最快15天回款吸引了800多家供应商。

叶国富对于零售的理解时常“语出惊人”,比如“高价格+高毛利=破产,低价格+低毛利=首富”。他也曾公开表达对于线上渠道的不屑,“不要听马云忽悠,好像不做电商、不做互联网都没有出路一样”、“线上+线下根本不是新零售的本质,如果产品够好,不管在线上还是线下都卖得很好。线上的销售对我们来讲微乎其微。”

然而一场疫情,让依赖线下渠道的名创优品遭受重创。

受疫情影响,截至2020年6月30日,名创优品在中国的收入从64亿元减少至60亿元,减少5%,在海外市场的门店关闭了20%以上。相较2019年上半年,2020年上半年名创优品在中国的同店销售额下降了32.6%。

名创优品在招股书中做出风险提示:由于给供应商延迟付款,供应商、加盟商和其他业务合作伙伴的财务生存能力供应链中断,收款困难,给名创优品的业务和经营业绩造成不利影响。

名创优品不再认为电商渠道是可有可无的。

招股书中称,消费者越来越接受电商,通过电商平台产生的消费额正在增加。名创优品的电子商务计划包括通过与电商平台合作,扩展产品和销售渠道。“我们无法保证能够建立有吸引力的、用户友好的和安全的在线销售渠道,我们也可能无法持续满足线上购物者不断变化的期望,这可能使我们处于竞争劣势,损害我们的声誉,并对我们的电商业务和经营业绩的增长产生重大不利影响”。

开店,根本停不下来

不停地开店,是名创优品增长的重要方式。

截至2020年6月30日,成立7年的名创优品在全球80多个国家共有4222家门店,其中中国有2533家。

“名创优品要想做大规模,必须持续开店”,联商网高级顾问王国平向深燃财经分析称,名创优品的单店营收已经很难再往上走,亮点会在总体规模的增长上,这种策略属于扬长避短。“名创优品盈利的特点是通过轻模式、做大规模实现营收增长,简单说就是门店越多越赚钱,不追求单品高毛利或单店盈利。销售基数大到一定程度,哪怕只赚几毛钱,总量都非常大。同时,门店越多,后台成本分摊到单店越少,利润反而能跑出来。”

不过,快速开店并不容易。在国内市场竞争激烈,部分地区市场饱和的情况下,在海外开店扩张成为名创优品保持增长的路径。

截至2020年6月30日,名创优品在海外共有1689家门店,海外收入占比32.7%。然而受疫情影响,名创优品的开店计划在今年近乎停滞。今年一季度和二季度,名创优品的门店总数分别增加12家、减少1家。

制图 / 深燃财经

名创优品在招股书中提醒,在海外的门店扩张速度在2020年上半年有所放缓,无法保证未来海外的门店扩张继续减速甚至失败。

在招股书中,名创优品把加盟商称作“零售合作伙伴”,这一模式类似连锁店的特许经营,是名创优品在国内外得以快速扩张的“秘诀”。然而,这种模式也存在着风险。

“您出资,公司出力。名创优品是一个投资型的项目,做名创您就是一个投资商。” 名创优品华北区招商部的一位负责人对深燃财经称,加盟之后店铺的货品都是公司的,免费放在店铺卖,营业额的38%(食品类为33%)是加盟商的利润。店铺管理、货品调度都是名创优品统一负责,店铺建店费用和期间费用由加盟商自己承担。

费用方面,由于店面经营面积为200平米以上,加上店铺的装修和租金,整体投资预算在180-200万元左右。其中包含品牌使用费8万元/年,货品保证金75万元(合同期满不续约全额退还)。公司统一安排装修,装修费按2800元/平米预收(包括基础装修、货架、配件、收银设备),装好后多退少补。

这一模式的主要特点有:加盟商承担商店的开业资本支出和商店运营费用;店内的商品出售给消费者之前,名创优品保留商品的所有权;名创优品有偿向加盟商提供商店管理和咨询服务;店内销售收益分给名创优品一部分后,加盟商保留剩余部分。

在全球4222家门店中,名创优品非自营的第三方商店占比达96.9%。这种模式下,名创优品本身不用承担店铺经营风险,只要店铺够多,就能产生规模效应。

名创优品在招股书中坦陈了这一模式的风险——“每间MINISO商店的收入是衡量每家商店业绩的更好的经营指标,但名创优品无意进一步披露同店销售额”,意思是说,我们知道“同店销售额”这个数据能透露出每个店的经营情况,但我们不能说。

之所以对这一数据进行保密,与名创优品的发展模式分不开。招股书中称,门店扩张是名创优品收入增长的主要动力。而上市募集资金的用途之一,依然是开更多的店。

名创优品虽然不愿透露每间店铺具体的收入,但名创优品承认,每间门店的收入一直有较大波动。2020财年,名创优品单店收入下降19.8%,主要原因是疫情爆发、在中国和全球不断扩张、在低线城市和低占有率市场的开店数量增加以及市场竞争日益激烈。

与2018年下半年相比,2019年下半年名创优品在中国的同店销售额下降了3.8%,主要原因是国内竞争加剧。而相较2019年上半年,2020年上半年名创优品在中国的同店销售额下降了32.6%,主要原因是新冠疫情的影响。

根据招股书,名创优品加盟商通常在商店开业后的12到15个月内收回成本。名创优品称:在不久的将来,名创优品的同店销售可能会继续出现重大波动,预计不会显著增长,还会进一步下降。

此前有多位加盟商在接受媒体采访时称,由于名创优品的货物单价低,客单量很大程度上决定了赚钱与否,而店铺位置很大程度决定了人流,并不是每家名创优品都能赚钱。有加盟商称随着竞争加剧,生意大不如前。

尽管如此,可以预见的是,名创优品接下来依然会大规模开店。2019年1月,名创优品喊出了“百国千亿万店”的口号,即到2022年实现进驻全球100个国家和地区、全球门店数量达到10000家,营收超过1000亿元。疫情期间,叶国富更是调整了原先制定的2020年开店计划,将全球新开600家门店的目标上调为1200家。

到那时,会不会有越来越多的经销商发现:名创优品的店铺是越开越多了,自己却越来越不赚钱了?

要上市的名创优品,降维版的拼多多?

和同样是主打低价的拼多多一样,名创优品也面临侵权、产品质量等争议。

虽然名创优品在招股书中称,它有一个由49位设计师和25个设计合作伙伴组成的设计师网络,已与17个流行品牌IP建立授权,但即便如此,名创优品的侵权问题依然像颗不定时炸弹,扰动着消费者对于名创优品的信心。

今年1月,深圳设计师品牌finerworld发布公众号文章《名创优品,你敢回应吗?》,指责名创优品抄袭该品牌产品,称名创店内在售的几款胸针产品,在设计上与finerworld的IP高度相似。在此之前,曼秀雷敦、乐扣乐扣都曾起诉名创优品侵害外观设计专利权。

名创优品品牌经营方(广东葆扬投资管理有限公司)如今虽已注销,但是据《长江商报》报道,该公司涉及法律诉讼68起,其中6成为侵权诉讼。目前,叶国富控股的名创优品关联公司名创优品(广州)有限责任公司涉及多起法律诉讼,其中包括侵害外观设计专利权4个,著作权权属、侵权纠纷4个、侵害作品信息网络传播权3个。

名创优品涉诉类型 来源 / 天眼查

2018年12月,叶国富回应侵权时,还曾说出“你知道特朗普的女儿怎么回应山寨吗?在设计界,从来只是互相借鉴,没有模仿”这样的“金句”。

“漫威、Hello Kitty、咱们裸熊、粉红豹、芝麻街……”借势大牌IP,名创优品虽然在渐渐摆脱最初“十元店”的形象,不过,招股书中也披露了IP许可的相关风险。“如果将来我们无法扩大或维持与这些IP许可方的合作,我们可能很难找到合格的替代IP许可方,这可能对我们的日常运营和消费者体验产生不利影响。”

同时,IP的两年协议也会带来库存风险。“我们与知识产权许可人的协议通常为期两年。如果我们无法在相关协议到期后的合理时间内出售我们库存中的所有联名产品,那么我们将无法继续销售这些产品,并且可能不得不销毁我们的库存。这将对我们的经营业绩和财务状况造成负面影响。”

另外,在产品质量、安全红线问题上,名创优品也曾触发监管红线。

9月23日,上海药品监管局发布《2020年第1期化妆品监督抽检质量公告》,由名创优品(广州)有限责任公司代理,伟思客(天津)生物科技有限公司生产的可剥指甲油,检出2B类致癌物三氯甲烷高达589.449μg/g,超出国家标准限值1472倍。6月18日,上海市市场监督管理局公布,名创优品经销的1款“KaKao Friends”单耳苹果碗被检出三聚氰胺迁移量超标。2018年1月,名创优品壹加壹珠光带刷眼影笔(古铜色)被检出有害物质砷过量。

来源/ 上海市药品监督管理局官网

2019年7月,名创优品品牌总监王广永公开承认,过去名创优品跑得太快了,对供应链的管理没跟上。

与招股书发布同一天爆出指甲油检出2B类致癌物超标1472倍的名创优品,供应链管理似乎依然没跟上扩张速度。

此外,名创优品用P2P平台分利宝为加盟模式输血早已不是什么秘密。分利宝2015年和2016年的年报中显示,其大股东是叶国富持股99.8%的广东赛曼投资有限公司。在加盟商资金不足的情况下,可以利用此前加盟的店面进行抵押贷款,通过分利宝融资开店,融到的资金用来支付品牌使用费、保证金等,实现了资金的内部循环,不论店面实际经营如何,名创优品都可实现“旱涝保收”。

来源/ 分利宝官方微信

最新消息是,分利宝于2020年8月15日关闭平台服务器,或许是想给饱受质疑的名创优品减少一份争议。没有了这头灰色“现金牛”的补给,名创优品还能不能快速奔跑,需要画个问号。

虽然名创优品在招股书中标榜自己“生活方式产品零售商”,但有多少消费者会像当初推崇无印良品一样,把“名创优品风”作为标榜自己独特生活品味的符号?

在招股书中,名创优品同样表达了对于消费者忠诚度的担心。“我们在消费者参与方面的努力可能没有我们预期的有效。随着竞争者不断增加,对消费者的竞争也加剧了。我们的竞争对手可能会在产品设计和开发上进行更多投资,并保持更具竞争力的价格。我们预计这场竞争将继续加剧,如果我们无法保持现有消费者的忠诚度并吸引新消费者,我们的收入可能会减少,可能会对我们的业务,财务状况和财务业绩产生重大不利影响。”

*题图来源于名创优品官方微博。

本文为转载内容,授权事宜请联系原著作权人。