文 | 曹钰
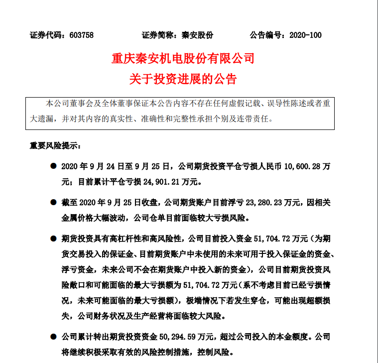
创造21连胜的“期货大神”秦安股份,最近接连“翻车”。继宣布23日、24日期货投资平仓亏损之后,9月27日秦安股份再发期货投资平仓亏损公告,目前已累计平仓亏损 24,901.21 万元。
累计亏损近2.5亿
9月27日,秦安股份发布公告称,9月24日至25日,公司期货投资平仓亏损人民币 10,600.28 万元,目前累计平仓亏损 24,901.21 万元,公司期货账户目前浮亏 23,280.23 万元,并表示,因相关金属价格大幅波动,公司仓单目前面临较大亏损风险。
截至9月25日,公司期货投入资金 51,704.72 万元主要为期货交易投入的保证金、目前期货账户中未使用的未来可用于投入保证金的资金、浮亏资金,未来不会在期货账户中投入新的资金。
此前,就有市场分析人士认为,期货市场是杠杆资金操作,风险性大于股票市场,重要的是要保障其保证金账户里的本金安全。
对此,秦安股份公告中也有相应的风险控制措施,例如,将严格控制期货账户资金额度,不再转入资金,并逐步减少期货投资仓位,此外,设置安全线,确保初始投入资金 49,999.98 万元(即本金)的安全。
为确保这一控制措施有效实施,公司期货亏损(含浮亏)若持续增加,公司将于期货投资累计收益(含前期平仓收益、亏损、浮亏、浮盈)余 2 亿元时进行全部平仓,确保本金安全。
提示穿仓风险
这不是秦安第一次遇亏损风险,短短几天内,秦安已连发3份公告。
据秦安股份发布的24日公告称,9月12日至22日,公司对前期建仓的期货投资合约进行部分平仓,平仓亏损6952.55万元。占公司 2019 年度经审计净利润的 58.93%,平仓亏损将计入公司 2020 年度损益。
紧接着的25日公告称,公司最新一批期货投资平仓亏损为7348.38万元,距离上一份期货亏损公告仅仅过去一天,累计平仓亏损升至1.43亿元。
在27日发布的公告里,风险提示中显示,根据公司累计投入的资金情况,公司目前期货投资风险敞口、最大亏损额为51,704.72 万元,极端情况下若发生穿仓,可能出现超额损失,公司财务状况及生产经营将面临较大风险。公司将积极采取风险控制措施,控制风险。
期货投资曾21连胜
被称为“期货大神”的秦安股份,在此前发布的21次关于期货投资收益的公告中,秦安股份的21次平仓无一失手,全部取得正收益,累计公告的平仓收益约为7.69亿元。
据天眼查APP显示,秦安股份是从事汽车发动机动力系统核心零部件和变速器关键零部件生产配套的专业厂家,是集铸造和机加一体化的汽车零部件制造企业。公司主要产品为汽车发动机气缸盖、气缸体(铸铁/铸铝)、曲轴及变速器箱体/壳体等,铝是其原材料之一,而秦安股份的投资就是原材料铝的期货投资。
“基于长期跟踪铝现货价格走势的判断,为了能在现货市场的价格波动中把握节奏,降低现货采购成本及增加公司收益。”秦安股份曾解释参与期货投资的原因。值得注意的是,公司董事会继5月份授权期货交易额度5亿元后,又于7月份增加了2亿元额度,合计7亿元。
然而,连续公告平仓亏损后,秦安股份今年以来炒期货的收益已大幅缩水。


评论