文|三易生活
眼看着国庆长假已经进入倒计时阶段,不知道大家安排好了今年8天假期的出游路线没有呢?但今年对于有出游计划的朋友来说,日前也有了一个好消息传出。

近日,文化与旅游部最新公布的《在线旅游经营服务管理暂行规定》(以下简称“暂行规定”)将于10月1日起正式实行。其中这样的一段描述,“在线旅游经营者不得滥用大数据分析等技术手段,基于旅游者消费记录、旅游偏好等设置不公平的交易条件,侵犯旅游者合法权益”,也引发了外界的众多关注,而这条规定也被众多媒体与网友称之为,“明令禁止大数据杀熟行为”。
新一代的都市传说:“大数据杀熟”
说到“大数据杀熟”,或许已经算得上是近年来伴随着移动端互联网技术升级,而诞生的“都市传说”了。无论是出行还是就餐,总有人信誓旦旦的声称遇上了“大数据杀熟”,可最终要证明起来似乎又不是那么容易。
“杀熟”的含义大家想必都清楚,在很多人看来,关系更加亲近的“熟人”往往会乐于给出各种让利,但是市场中却偏偏有那种与你攀上各种关系,然后利用信息差以及盲目信赖“熟人”的弱点,狠狠的来上一刀。但是随着互联网行业的发展,消费者得以更加公开透明的进行比价,也让这种传统的“杀熟”越来越容易被破解。
但近年来屡屡传出另一种更加隐秘的“杀熟”机制,也就是听上去更具赛博朋克味的“大数据杀熟”。在这个机制下甚至不需要再跟消费者套近乎,只需要拿到几笔消费的账单以及对APP开放的个人信息,就足够了。
去年3月,曾经发生了一起引发外界众多关注的案例。一位网友称其原本在携程上购买了一张价格为17548元的机票,但由于疏忽忘记了选择报销凭证,因此退掉订单重选,但是在将原订单退掉后却发现系统显示无票,当这位网友再次搜索可用机票时,却发现价格变成了18987元。后续在经过了多次退出、登陆,甚至卸载再安装APP后,机票的价格都显示为18987元。
最后这位网友选择在海航的官方渠道查询,发现不仅显示航班有票,而且价格也只需16890元,比携程上首次出现的价格还便宜了658元。此后这位网友将自己的经历通过微博分享出来,认为自己或许就是遇上了“大数据杀熟”,也立刻引发大量的关注,并且同样也有网友在评论处分享自己疑似被“杀熟”的经历。
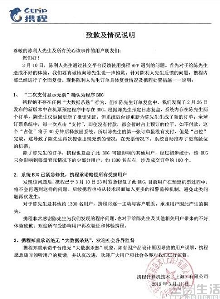
尽管在很多人心中已经判决平台“杀熟”罪名成立,但是在携程方面后续的解释中,以及所发布的《致歉及情况说明》中称,“‘二次支付显示无票’确认为程序BUG”、“系统BUG已紧急修复,携程承诺赔偿所有受损用户”,以及“携程郑重承诺绝无‘大数据杀熟’,欢迎社会各界监察”。那么到底是系统BUG还是“大数据杀熟”,俨然也就成为了新一代的“都市传说”。

随着越来越多消费者察觉到“大数据杀熟”可能滋生的空间,大家对此也已经警惕了起来,而在社交平台上也不时能够看到类似的交流。例如同样一笔订单,新用户就比自己要优惠;而同样的服务,iPhone用户要付出的费用就会高于安卓机用户等等。
被平台否认的大数据杀熟,技术上可以实现吗?
那么所谓的“大数据杀熟”,究竟是用户对价格太过敏感所产生的幻觉,还是平台竭力隐藏的阴霾呢?在回答这个问题之前,我们还需要先知道“大数据杀熟”这套说法背后的技术原理。
一般认为,“大数据杀熟”是指“同样的商品或服务,老客户看到的价格反而比新用户要贵出许多的现象”。从这个定义来看,首先平台需要能识别出哪些是“老用户”,哪些是“新用户”,后续再根据识别的结果,向不同的用户推送不同的内容。针对不同用户推送不同内容,这种方式是不是感觉似曾相识?实际上早在几年前,许多互联网内容平台就已经开始大肆宣传自家“千人千面”技术了。
如今你是否觉得短视频平台上的推送内容特别符合自己的口味,是否觉得看到的新闻资讯对你都有超凡的吸引力,音乐APP里不知从何而来的歌单却恰到好处地切中你的偏好,甚至电商平台首页里的各种商品都挠的你心痒痒?实际上这些都是建立在海量数据挖掘基础上的个性化推荐,所带来的效果。

在这些领域中所展现的实际效果,已经被证实“千人千面”是可以实现的,只不过在主要推送内容的平台上,相关技术被作为核心优势大肆宣传,但是这些技术是否被应用到了更加微妙的其他领域呢?信息茧房除了困住用户的信息渠道之外,是否还对用户的钱包也动起了心思呢。
新规是否能带来新变化?去哪儿称:杀熟无异于自杀
虽然现阶段“大数据杀熟”依然还是一个“都市传说”,存在于互联网生活的阴暗面,并没有任何一家平台正面回应是否存在这种现象。但是让用户可以感到欣喜的是,目前已经有暂行规定出炉,多少也证明了这些问题已经引起了广泛的关注。
不过暂行规定究竟能在防范“大数据杀熟”这件事上发挥作用,目前行内的观点也不甚统一。根据新华网援引网经社电子商务研究中心生活服务电商分析师陈礼腾的观点显示,他认为新规仍未明确违规行为的判定,在线旅游平台是否存在“杀熟”等违规行为在判定上仍存在一定难度。
此外,在这一报道中还援引中国社会科学院法学所副所长周汉华等专家观点,认为首先要进一步完善相关法律规定,对消费者的数据实施更精细的保护,进一步明确“杀熟”等侵犯消费者利益行为的认定标准等,在此基础上形成执法者、网络平台、消费者三方共治的互联网经济新形态,在三方互动中不断寻求保护消费者利益和促进互联网经济活跃的平衡点。
实际上,现在这个时机对于在线旅游平台来说,也急需证明自己是“一颗真心向用户”。毕竟在今年疫情的影响下,用户的出游意愿也肉眼可见的有着不小的下降。去年的“五一”假期,经文化和旅游部综合测算,全国国内旅游接待总人数1.95亿人次,实现旅游收入1176.7亿元吗,但在今年同期,全国共接待国内游客1.15亿人次,实现国内旅游收入也降至475.6亿元。
而如今选择出游的用户,也流行起了以另外一种形式来实现亲近自然的愿望。例如在今年五一期间,类似“自驾游”与“野餐”等关键词频频出现,这种中短途近郊游的形式,也让在线旅游平台能够发挥作用的地方其实减弱了不少。
因此对于这些平台来说,今年可谓是“危急存亡之秋”,也就难怪在这一暂行规定发布之后,去哪儿网方面立刻就表态,“互联网时代,最贵的是流量。我们所做的一切努力,都是要用更有竞争力的价格留住每一个有过搜索行为的用户,而不是用更高的价格把他吓跑。如果说我们杀熟,那无异于‘自杀’。”


评论