文|东滩顾问
近年来,以上海为先行者,各地竞相布局“四新”经济,将其作为区域经济转型与换道超车的重要驱动力。东滩顾问作为以“产业+”咨询为主的智库,在新型城镇、产业园区和健康文旅三大领域对“四新”经济的落地运营进行了广泛的研究,本次主要从城市视角探讨“四新”经济的方向和策略问题。
一、“四新”经济的基本内涵
“四新”指新技术、新产业、新业态、新模式,“四新”经济是以市场需求为导向,以技术创新和模式创新为内核的新型经济形态。“四新”经济的核心是以云计算、大数据、物联网、人工智能、5G为代表的新一代数字技术,这些新技术的应用,改变了传统的生产方式和管理模式,促进了供需精准匹配,激发了众多新产业、新业态和新模式。
1、“四新”经济成为经济转型与换道超车的重要驱动力
现阶段,我国正处在经济转变发展方式和转换增长动力的攻关期,也处在世界科技创新的浪潮中,发展“四新”经济具有重要意义。“四新”经济支撑科技创新中心建设,以市场为导向、企业为主体,布局重大创新工程、提高科技成果转化能力、市场科技应用项目。“四新”经济促进产业结构升级,加大传统产业改造升级,加强企业技术改造和技术创新,采用数字化、智能化、绿色化制造及电子商务等新生产经营模式。“四新”经济推动新兴领域发展,“互联网+四新”,推动产业融合发展,鼓励大众创业万众创新,营造新兴产业和高科技产业氛围,抢占未来产业制高点。
2、“四新”经济具有融合性、需求导向、动态变化等特点
“四新”经济是一种新型的经济发展模式,相比于传统经济形态,具有自身独特而显著的特点:一是及时性,“四新”经济的创新点来源于国际最新技术和产业动态,来源于市场投资的最新热点领域,具有高度的及时性;二是融合性,新技术、新产业、新业态、新模式不是独立发挥作用,而是在内容和形态方面相互渗透和融合,共同促进经济发展;三是轻资产性,“四新”经济的核心是创新和新技术的应用与转化,更多依靠的是研发人员的人力资本;四是需求导向性,“四新”经济的发展以消费者的需求为导向,能够把握消费升级的趋势和方向,具有较大的发展潜力;五是动态变化性,“四新”经济的内容和形态都会随着最新技术和模式的突破应用发生变化。
二、“四新”经济的发展方向
在新一代信息技术革命、新工业革命以及制造业与服务业融合发展的背景下,“四新”经济以现代信息技术和应用为基础,以市场需求为根本导向,以技术创新、应用创新、模式创新为内核并相互融合,形成新的经济形态。
“四新”经济的各个部分是相互促进、相互融合的。新技术如云计算和数据中心技术等的突破与发展,不仅能够促进现有经营模式的改良与升级,而且能够催生出新的商业模式,比如在线教育模式和在线办公模式等。新的商业模式促进了新技术在市场中的转化,帮助企业获得超额利润。新模式的大规模出现形成了新的业态,比如智慧出行、跨境电商和数字会展等新业态,而这些新业态的规模化发展形成了新产业,改变了传统产业的发展路径。
1、新技术:可实际推广、可替代传统应用、可形成市场力量
在社会和技术指数级进步的推动下,第四次工业革命的进程已经开始,研发出可植入技术、移动支付、3D打印、无人驾驶、人工智能与机器人、人脸识别和物联网等技术并逐渐应用。新技术的发展有一个发现、应用和迭代的过程,对于大部分城市来说,更多应关注应用技术创新,与城市原有经济产业实现协同发展,可实际推广、可替代传统应用、可形成市场力量。
近年来,我国的创新能力不断增强,部分企业已经通过自主研发使其新技术达到了世界领先水平。如科大讯飞的人工智能、智能语音技术;大疆的无人飞行器技术;阿里巴巴的阿里云、人工智能技术;百度的人工智能(深度学习技术);蚂蚁金服的人工智能(信贷技术)、区块链技术;旷视科技的人脸识别技术。随着大众创业万众创新的深入实施,一二线城市纷纷加大自主创新支持力度,新技术热点领域不断涌现。

2、新产业:基于新科技,依托新市场需求,实现产业重大变革
新产业具体有三种表现形式:一是新技术直接催生新的产业;二是运用新成果、新技术改造提升传统产业,延伸出的新产业;三是将新的科技成果、信息技术等推广应用,推动产业分化裂变、升级换代、跨界融合而衍生出的新产业。
中国社科院《城市蓝皮书:中国城市发展报告No.12》中提出了七大“四新”经济重点领域,对新产业进行了比较好的诠释。一是人工智能,以人工智能为载体,结合相关产业门类,实现对传统产业的改造和转型升级;二是创意经济,是在三次产业融合发展的基础上进行技术、业态和模式创新从而实现新价值的产业;三是流量经济,依托互联网信息流量产生经济效益的一种经济模式;四是共享经济,本质是线上整合经营线下的闲散物品、空间、劳动力、教育、医疗等资源;五是低碳经济,以低碳排放和循环经济及可持续服务产业为基础,如建筑绿色化、生态农业等;六是生物经济,基因检测编辑技术,基因疗法技术等发展迅速,使得新型生物产业成为新经济中最具创新引领意义的领域之一;七是数字经济,包括依托大数据产业和以大数据及网络信息技术为基础的相关产业。
3、新业态:伴随新信息技术应用,现有领域衍生新环节、新活动
新业态是对原有模式的创造性变革,是业态创新的结果,它将新知识转化为新产品、新技术、新管理方式,通过新的组织模式创造出新的市场价值。一些经济活动超越传统的组织、经营和运作模式,并已经形成了经济规模,就会构成比较稳定的新业态。
根据新业态的表现特征与应用前景,可以将城市的经济新业态分为优化类、提升类、培育类三大类别。对于优化类新业态,重在强化科技驱动和信息化带动作用,推动发展模式创新;对于提升类新业态,重在引导产业链向高附加值环节延伸拓展;针对培育类新业态,重在引进具有核心地位的龙头企业。对于不同城市,可以根据自身情况来设置优化类、提升类、培育类新业态,示例如下。

4、新模式:以需求为中心,打破原有价值链,实现产业要素重组
新模式主要指新出现的商业模式,新模式的出现能够打破原有的产业链及价值链,实现传统产业要素重新高效组合。具体表现为通过互联网与产业创新融合或是将硬件融入服务形式,提供更加灵活、快捷的个性化服务。
新模式的探讨非常宽泛,基于互联网+平台的新模式有B2B、B2C、C2C、O2O、远程服务、共享经济等;基于产品提供创新的新模式有制造服务化、个性化定制、设备智慧运营、知识付费、众筹模式等;基于生产组织创新的新模式有共享制造、服务外包、研发众包、跨界融合、供应链服务、平台生态模式等。
链接:共享经济——去中介化和再中介化模式
基于互联网的共享经济平台,整合线下的闲散物品或服务者,以较低的价格提供产品或服务。对于供给方来说,通过在特定时间内让渡物品的使用权或提供服务,来获得一定的金钱回报;对需求方而言,不直接拥有物品的所有权,而是通过租、借等共享的方式使用物品。典型代表有滴滴打车、摩拜单车、怪兽充电、共享雨伞等。

三、“四新”经济的发展借鉴
“四新”经济的最早探索者是上海,是上海对接国家新兴产业发展战略、承接上海创新转型发展率先提出的概念。而后江苏、湖北、广东等省市竞相布局,温州、广州、常州、长沙、德州等城市纷纷就发展“四新”经济制定规划、出台措施,大力推进“四新”经济发展。
1、上海:不锁定发展内容,营造包容的发展环境
上海在推进“四新”经济发展的过程中,不分传统和现代,不锁定发展内容,不规定统计口径,不固定推进模式和方法,只提出发展方向,为未来留下发展空间。迎合“四新”经济的跨界、融合、协同、自主创新、动态变化等特性,更加注重无形资产、核心团队、智慧发展和核心竞争力。
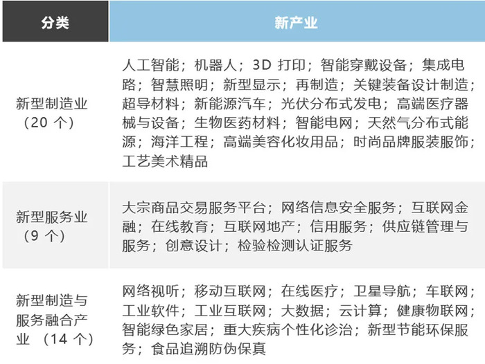
①在经济业态方面,加快人工智能、3D打印、卫星导航、物联网等新技术引领的新产业培育,推进互联网+专项行动,加快平台经济、网络经济、知识经济、数字经济等新业态、新模式的培育发展。
上海“四新”经济规划的重点新产业(如下图)

②在载体建设方面,大力发展市场化、专业化的众创空间,鼓励先行先试、示范带动、市区联手、政策聚焦,点上突破,聚焦互联网教育、大数据、北斗导航、工业设计形成一批“四新”经济示范引领区。
③在服务支撑方面,进一步完善建设研发公共服务平台,促进开放和共享,搭建互联网信息查询应用平台和专业数据分析系统,构建市场信用服务体系,发挥信用体系在推进“四新”经济中的基础作用。
④在政策引导方面,深化落实现有政策,强化政策引导的协同性,完善创新生态系统建设的政策,发挥好现有的产业转型升级投资基金和创业投资基金的作用,促进创新产品和服务的市场化和产业化。
⑤在管理制度方面,建立“2+X+17”工作机制,健全问题发现解决机制,探索创新宽松监管方式,进一步简化项目审批和管理流程,对接国家新经济统计工作,探索建立上海市新经济统计调查工作体系。
2、广州:推动各类资源向“四新”经济领域倾斜
广州通过不断完善数字经济生态体系,把创新摆在发展全局的核心位置,通过发展新技术、新产业、新业态、新模式,改造提升传统产业,培育壮大经济发展新动能,为建设现代化经济体系提供有力支撑。
①聚焦未来技术,加快数字经济关键核心应用科技攻关。着眼广州产业优势,聚焦产业应用技术需求,分别提出新一代信息技术、人工智能与生物医药的交叉融合、5G射频滤波器、新型显示、数字创意等方面的技术攻关任务,明确集中攻关方向和具体细分领域,面向全球招商引才。
②聚焦产业支撑,加速重点领域数字化转型。围绕广州制造业和服务业数字化转型这两大核心任务,重点发展工业互联网、数字技术与制造业融合、新兴数字化服务、区域智慧轨道交通产业等领域。其中,生物医药数字化创新成果产业化项目最高可给予1亿元支持。
③聚焦重点载体,形成集聚发展“一核多点”发展格局。以广州人工智能与数字经济试验区(含海珠、天河、黄埔、番禺4个区、面积81平方公里)为核心空间载体,打造全国人工智能与数字经济发展创新源,争创国家级平台参与国际竞争。
④聚焦国际开放,推动技术研发与成果转化交流合作。结合广州产业发展及软硬件技术需求,瞄准人工智能深度学习核心算法、分布式云等领域技术研发,以及高端工业软件、边缘计算软件成果落地和基础设施建设等方面,鼓励与国际顶尖企业、高校及研究机构的交流合作。
⑤聚焦设施完善,推进新型数字基础建设和高效共享。分别从新型数字基础设施、国家重大科技基础设施等方面提出布局规划和具体需求。同时,就建立数字基础设施安全高效共享机制方面,提出政策措施,为改造提升广州传统产业、培育壮大新兴产业等方面提供基础条件。
⑥聚焦关键要素,建立健全数字经济发展重点保障体系。引导数字经济企业和人才分类集聚发展,优先保障数字经济重点载体平台建设项目用地,加大对数字经济企业融资支持和金融创新力度。同时,秉持“宽进严出”的监管态度,加强过程性监管,减少前置性监管。
3、温州:推动传统产业与新兴产业、数字经济融合发展
温州在推进“四新”经济发展的过程中,明确以电气、鞋业、服装、汽摩配、泵阀组成的五大传统制造业和以数字经济、智能装备、生命健康、新能源智能网联汽车、新材料组成的五大战略性新兴产业的基础上,推动传统产业与新兴产业、数字经济融合发展,将短期发展红利转变为长期发展动力。
①加快新技术推广应用。构建“泛在网络”,以新技术推动新基建升级,加快物联网、传感控制、地理信息、大数据及超级计算等发展,构建高效、泛在信息网络体系,夯实未来城市万物智能互联底层硬件基础。建设“城市大脑”,强化物联网、大数据、人工智能、区块链等技术在市域治理领域应用,加快推进“城市大脑”建设和应用场景落地,打造智慧城市和现代治理新模式。推广“智能工厂”,深化工业互联网技术在制造业领域应用,引入“灯塔工厂”理念,强化产业数字化融合,培育先进制造业龙头企业。培育“数字云商”,加快消费互联网技术应用,引入ERP、MIS等系统,推广应用B2C、C2C等模式,推动商贸服务数字化、品质化转型。打造“未来社区”,综合运用数字孪生等技术加快建设“未来社区”,推广应用社区信息模型平台和未来社区智慧服务平台,通过提升基础能力、硬件生态和服务生态,实现人、物、空间、场景的数字化连接。
②加快新产业发展壮大。智能装备领域,发展激光光电、北斗产业、印刷包装等领域智能装备;医疗康养领域,发展高端医疗器械、原创新药、食品制药设备等新产业;应急安全领域,打造“中国温州安全(应急)产业园”;交通物流领域,加快创建国家临空经济示范区,发展现代航运服务业;能源化工领域,重点发展石油化工、精细化工、清洁能源和新材料等产业;生态环保领域,重点发展环保装备和产品生产、环保治理工程、环保服务业;休闲度假领域,大力发展月光经济,打造具有温州特色的田园综合体项目。
③加快新业态新模式培育发展。新时尚,推动服鞋、眼镜产业向定制化时尚化年轻化方向升级;新文创,加快云游戏、数字音乐、短视频和知识付费等新文创产业发展;新零售,加快线上线下融合发展转型,大力引进新零售项目;新金融,探索金融科技与科技金融结合的“金融+”模式;云教育,优化整合云端教学资源,搭建“人工智能+教育”平台;云医疗,加强区域医疗合作,主动对接引进长三角乃至全国的优质医疗资源。
④建立健全保障体系。搭建高端平台,加快高校科研机构技术转移平台建设,打造双创示范基地;扩大对外合作,深度参与长三角产业链分工,构建在外科技创新飞地网络;优化创新生态,加大财政科技投入力度,出台全链条孵化政策体系;强化发展实效评估,及时总结宣传工作经验。
4、小结:聚焦科技前沿、强化创新创业、营造包容环境
①聚焦科技前沿,鼓励技术创新和技术改造。锚定5G、人工智能、3D打印、云计算、物联网等新一代信息技术,推进互联网+专项行动,加快数字经济、智能经济、生物经济、平台经济、共享经济等新业态、新模式的培育发展。
②推进载体建设,促进产学研用融一体化。加快新型孵化器、众创空间、公共技术平台等服务平台建设,加大新应用场景建设力度,配套相应产业投资基金,加强与一流科学家、高校及研究机构的交流合作,推动科技成果转化、新业态落地和原创产业发展。
③变革评价机制,强化创新创业导向。在项目招商和产业扶持方面,从抓大企业、大项目转向更加重视扶持小微、草根企业,从注重企业产值、规模转向更加注重团队、注重技术、注重商业模式。
④包容审慎监管、完善营商环境。顺应“四新”经济特点,创新政府管理服务模式,推动包容审慎监管,精简行政审批,降低准入门槛,加强过程监管,给“四新”企业留足发展空间。进一步完善营商环境和服务氛围,健全问题发现解决机制。
来源:微信公众号


评论