文|冯兰兰
10月13日,易居房地产研究院发布最新一期《全国百城居住用地价格报告》。报告指出,今年前三季度成交价格涨幅持续收窄,地价涨幅总体可控,有助于后续各地稳房价工作的开展。
持续收窄 前三季度地价同比上涨6.9%
报告显示,1—9月全国100个城市居住用地价格为5937元/平方米,同比上涨6.9%。
对比历史数据,当前全国百城地价涨势总体处于趋稳态势。尤其是3月份开始,年初累计居住用地价格同比涨幅曲线以持续收窄为特点。
但此前2月份,该指标甚至超过了20%的水平,属于异动,而随着房企拿地工作的陆续到位以及各地政策的调控,地价涨势总体降温。
当前全国百城地价涨幅约为 7%的水平,继续位于个位数水平。报告指出,从前三季度数据看,总体上风险可控,这也有助于进一步稳定土地市场的预期。
分城市看,4 个一线城市居住用地价格为 17268 元/平方米,同比上涨 19.0%;32 个二线城市居住用地价格为 6062 元/平方米,同比上涨 3.6%;64 个三四线城市居住用地价格为 4061 元/平方米,同比上涨 5.2%。
从地价走势看,一线城市地价走势大体呈现 M 型。虽然 1-9 月份数据相比 1-8 月份有所收窄,但是涨幅的绝对数值依然偏大;二线城市地价走势则总体较为平稳;三四线城市年初累计地价同比涨幅曲线呈现持续下行态势。
易居研究院智库中心研究总监严跃进分析表示,在今年二季度,全国百城土地交易较为火爆,这和部分房企积极补土储的心态有关。而到了第三季度,房企拿地心态相对平和,这也使得地价走势相对温和。
调控增加 14城出台稳地价新政
为更好判断地价冷热程度,报告对全国100个城市地价涨幅数据进行排序。全国36个一二线城市中,地价上涨最快的城市为银川,涨幅为210%。另外,包括海口地价涨幅也比较大,也接近了200%的水平。全国64个三四线城市中,韶关、淮南和唐山的地价上涨幅度较大均超过100%。
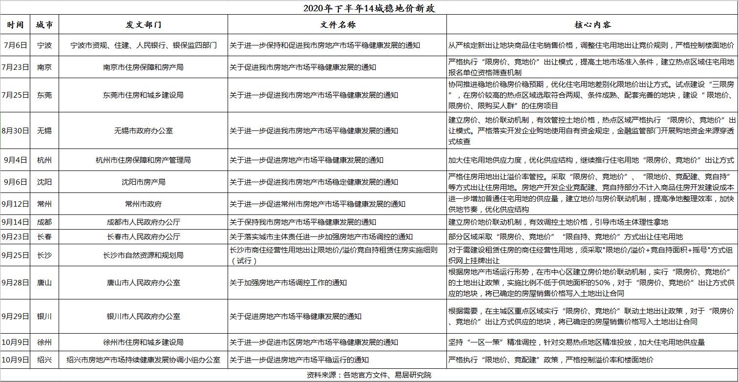
值得一提的是,二线城市成为本轮稳地价最为积极的城市,尤其是三季度开始,宁波、南京、杭州、沈阳、成都、长春、长沙和银川等8个城市纷纷出台政策。十一长假后,包括徐州和绍兴出台了稳地价的政策。
政策出台有助于地价的稳定和预期的稳定。同时也说明地价过热依然会被管控,这也使得此类重点三四线城市后续地价有进一步趋稳的可能。
报告指出,大厂、秦皇岛、洛阳、桂林、江阴、滁州和常州等地价涨幅较大城市,这也是后续需要积极关注的。
统计显示,全国至少有14个城市出台了稳地价的政策。此类政策涉及到竞拍规则调整、落实限地价导向、加大住宅用地供应、严管企业拿地资金等。当前全国14个城市出台了稳地价新政,形成了非常好的标杆效应。
严跃进表示,此类政策都有助于土地价格的稳定和市场预期的稳定。类似政策对于全国其他城市也有积极的借鉴意义。
另外需要说明的是,部分城市虽然近期没有明确发文,但是在实际的土地交易中,也依然落实了此前既有的稳地价政策。比如说,10月13日,深圳集中出让4宗居住用地,这4宗居住用地都是“限价地”,这都说明稳地价工作正在全国各大城市有条不紊地推进。
落实房住不炒的精神,坚持“稳地价、稳房价和稳预期”,是今年房地产调控工作的关键点。相比此前调控更注重购房市场,今年下半年对于土地市场的调控也明显增加。
“稳地价需要常抓不懈,地价稳定了,房价调控才会更加容易。”严跃进表示,鉴于各地依然强调稳地价、稳房价和稳预期的内容,及“三道红线”正开始发挥效力,预计四季度房企拿地会更趋理性,地价涨势也容易降温和趋于平稳。


评论