文|连线Insight 森语 谢东霞
编辑|子夜
沉寂已久的暴风,又有了新动静。
10月9日,不少网友发现,暴风影音官网上的Windows版客户端完成了一次更新,并上线了0.99元的“全新VIP会员”。
有人收到了暴风影音弹窗升级的提示,而暴风影音右边盒子界面显示“下载新版0.99元开通月会员”的横幅广告。
更新后的暴风影音变得更加简洁,没有了频道内容和官方商城,只有播放器下载提示以及会员广告。
暴风影音更新展示,截图自暴风影音官网
其实这次上线白菜价会员服务,并非暴风影音的突然“诈尸”。
9月21日,暴风集团进入退市整理期后,这款软件依旧坚挺。据暴风影音官网显示,暴风影音APP的Android版最新更新时间是9月26日,iOS版的最新更新时间是9月30日。电脑端WIN版这半个月内进行了两次更新。
此次推出的会员片源,包括院线影片《1917》《哥斯拉2》等,当播放影片时,在视频右上角明晃晃的水印显示着“风行”。
风行正是试图拯救暴风的幕后玩家,暴风如今的运营都由风行在负责。
暴风如今还值得救吗?自风行2月开始代运营暴风后,风行得到了多少回报?未来,暴风能起死回生吗?
1、暴风还剩多少价值?
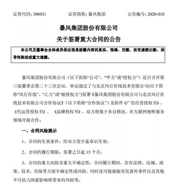
今年2月份,暴风集团与风行在线签署《暴风集团股份有限公司与北京风行在线技术有限公司合作协议》、《广告经营授权书》、《代运营授权书》、《品牌授权书》。双方将在互联网视听服务领域开展合作,合作期限为15个月。

暴风影音与风行在线签署代运营合作协议,图源暴风影音官微
除此以外,风行在线需一次性支付给暴风集团人民币100万元,并承诺协议签署后每月给暴风不少于20万元收益分成。
如果暴风当月获得的营利分成不足20万元,风行在线则需补足剩余费用,如果分成费高于20万元,双方便按照实际收益计算分成,三成归暴风,七成归风行。
但签约不久,暴风就要退市,风行自然是想尽办法弥补自己的损失。
这也不难理解此次暴风推出会员服务的举措。
在此之前,在风行帮助暴风解决服务器关停问题后,4月份,暴风就上架了新版暴风影音5客户端。
在外界看来,暴风早已度过辉煌年代,它还剩什么价值,值得风行拯救它?
要回答这个问题,要先看下风行的现状。
2012年开始,承担上海文广新媒体转型重担的东方明珠,曾先后三次斥资近9亿元投资风行网。早期的SMG对风行网寄予厚望,但在芒果TV依靠湖南卫视这一大树撑起了体制内改革先例之后,眼看着风行依旧没有摆脱烧钱、亏损,SMG寄托在风行网身上的希望慢慢消失。
2015年,风行网被东方明珠以9.67亿元甩包袱给了兆驰股份。目前,兆驰股份的持有风行66.8%的股份。对于兆驰股份来说,风行是互联网电视产业转型下内容资源的重要渠道。接管风行后,兆驰股份董事长顾伟曾表示,其战略目标是3年销售1200万台互联网电视终端。

风行电视,图源风行互联网电视旗舰店
不过2018年,有风行电视内部人士向《华夏时报》透露,兆驰股份的战略重心早已从互联网电视转移,目前互联网电视实际销量不到100万台。而且,兆驰股份在其年度报告中从未披露过风行互联网电视的销量数据。
目前,风行面对优爱腾,及抖音、快手、微视的挤压,老牌视频软件的生存空间所剩无几,风行在线也走在“下坡路”。今年8月,兆驰股份公布的2020年半年度报告显示,风行在线2020年上半年净亏损3524.8万元。2019年净亏损为2086.74万元。
可以说,暴风和风行是一对“难兄难弟”。
从暴风之前的公告来看,暴风确实是跟风行达成了合作,但风行仅是获得了品牌、运营及广告的授权,并没有收购暴风。在最后的代运营期间,风行肯定要努力转化暴风残余的用户。
尽管在暴风暴雷后造成大量用户流失,目前没有数据确认用户有多少,但华为应用市场的信息显示,暴风影音APP下载次数达2亿次,也会有存量用户可以挖掘。
暴风影音下载次数,图源华为应用市场
这是暴风目前仅存的价值。
不过,签协议后,风行代运营暴风至今,两者都没有亮眼的成绩曝出。此次风行拿出0.99元的会员吸引消费者,看上去是想再努力一把,对价格敏感型用户来说,或许是一种刺激,风行能借此收割一波用户吗?
2、暴风从“云端”跌落
2005年,可谓是一个诞生神话的年份。
当年,百度登陆纳斯达克,股价自66美元/股一度暴涨至151.21美元/股,成了互联网泡沫破裂后涨幅最猛的一支股票;同年,阿里巴巴用40%的股份换来了雅虎10亿美元的并购,淘宝随即在国内市场上打败了ebay。
或许是想蹭上一点喜气,被周鸿祎、雷军连续冷落的冯鑫开启了他的创业,“我就不信喽”。
对于创业的目标,做杀毒软件出身的他盯上了视频播放器,而在当时电脑中的播放器只有Windows自带的,格式转码很麻烦。此外,市场中也没有一款能被冯鑫认为“好”的视频播放器。
于是,一款名为“酷热影音”的播放器上了市,依靠可支持100多种播放格式的优势,仅半年就覆盖了全国大约20%的电脑,这也算是国内视频器的雏形。

酷热影音界面,图源软件之家
就在冯鑫通过这款播放器小胜得意之时,他遇到了一位改变他对于创业和商业认知的人——蔡文胜。
彼时的蔡文胜,也算是功名双收,不仅先后押中了58、美图,成为了小有名气的天使投资人,而且还由于连续举办中国站长大会,被业内称为“个人网站教父”。“用资本撬动商业”,这是蔡文胜是最爱讲的一句话,而这句话也很快深深印在了冯鑫的脑海里。
在相识和几次深聊后,蔡文胜决定给冯鑫投了300万人民币,有了前者的引路,随后IDC和经纬创投也给冯鑫投了600万美元的融资。
有了资本傍身的冯鑫,开始了狂奔之路。
2007年,冯鑫盯上了“暴风影音”和“超级解霸”两款播放器,前者诞生于2003年,以播放器格式全为特色,在彼时也有几千万装机量,于是他先后收购了这两家公司,并建立了暴风科技。
由于彼时还没有爱优腾,暴风影音很快就成为了国内视频播放器的第一品牌。据相关数据显示,2009年暴风影音的用户量已达到2.8亿,而据CNNIC的数据统计,当年中国网民数量为3.84亿,这就意味着10个网民中就有7个在使用暴风影音。
正因为这样,给了冯鑫上市的勇气。
2015年3月24日,对冯鑫和暴风来说都是真正的高光时刻。就在当天,暴风影音顺利登上了创业板,并在上市后的两个月里,连续迎来了29个涨停。到了同年5月13日,暴风的总市值达到303亿人民币,而他的对手——优酷土豆仅为40.7亿美元(约合252亿人民币)。
由此,暴风影音除了是当时最受欢迎的播放器,还有一个新名字——“妖股”,对于这个名字,冯鑫表示很满意,他曾对媒体表示“妖股这个词,我也不喜欢,但也没有其它的词来形容现状。”
也许是人逢喜事精神爽,在登上“云端”的冯鑫随即做出了外延业务的决定。
2015年5月,暴风宣布了“全球DT大娱乐”的战略,并表示将VR,体育和电视作为未来的发展方向,这其中让股民最为兴奋的就是名为“魔镜”的产品,该产品基于VR技术实现,在当时被看做是具有科幻感的产品。

暴风魔镜发布会,图源暴风魔镜官微
但让人惊讶的是,这款产品定价仅为79元起,业内对此一致认为是冯鑫想要学习前老板雷军用低价来赢得市场,但这种做法也有着巨大的隐患——低价导致营收不佳,并极有可能导致亏损。
据腾讯深网数据,暴风在2016年-2017年连续两年亏损,分别亏损2.42亿元、1.75亿元,2018年亏损额进一步放大到18.87亿元。
为了填补漏洞,冯鑫曾在2016年多次股权质押融资,其中最多的一次占他个股的69.73%。除此之外,暴风也遭遇到了清仓式减持,据同花顺数据,原本青睐暴风的60多家投资机构到了2017年一季度仅剩6家。
伴随变化的还有股市。自2016年开始,暴风的股价从46元/股跌至37元/股,而到了2017年7月,暴风停牌时的股价仅为20.2元/股,相当于高光时刻的1/16。而冯鑫也在2019年因涉嫌受贿罪锒铛入狱。
冯鑫入狱后,暴风集团的高管纷纷离职,员工大量流失。2020年7月,暴风集团因缺少首席财务官以及审计机构,无法在法定期限内披露2019年年度报告,被深交所暂停上市。9月21日起,暴风集团进入退市整理期,股票简称更改为“暴风退”。
进入退市整理期首日,暴风集团开盘便暴跌20%,全天一字跌停。21日收盘时,暴风集团报收1.18元/股,总市值仅剩3.9亿元。现在的股价更是不到3毛钱。
从打破了A股市场涨停记录的“妖股之王”,到即将被摘牌的“暴风退”,昔日影音王者,最终彻底跌落。
3、风行难救暴风
在暴风集团走下坡路的过程中,冯鑫一直试图拯救公司。
就在2015年试水业务外延,导致股价一再下跌后,冯鑫在下一年又推出了一个名为“N421”的战略,即布局PC、手机、VR、TV这四块屏幕,打造影业、体育两个内容中心,以大数据核心技术打通平台与服务,以及N个商业变现模块。

暴风N421战略发布会,图源暴风影音官微
相较于“DT大文娱”战略让暴风陷入泥沼之中,N421这个战略实施之后,确实有所收益,但并不足以支撑冯鑫将暴风从泥沼中拉出。
据暴风集团2016年年报显示,在当年暴风集团营业收入为16.5亿元,同比增长了153%。营业收入虽然有所增长,但在净利润方面,2016年为3757万元,同比却下降了31%。
为了拯救惨淡的股价和财报数据,冯鑫再次瞄准上VR和AR来讲新的故事。
2017年初,暴风集团宣布成立新文化公司,公司将以科技+文化为主要目标,以AR和VR为核心,专注于文化旅游产业的发展、孵化和创投。对此,业内并不看好,因为从当时AR/VR行业发展来看,无论从硬件还是内容上都不成熟,只是一个噱头。
而对于能很好适应VR等技术的体育业务方面也遭遇滑铁卢。
当时暴风宣布要入局体育行业,一度在行业内掀起了不小的风浪。在暴风体育成立之初,就拿到了超2亿元的首轮投资,日活峰值曾一度高达87万,超过了新浪和乐视。有这样好的表现,正是因为暴风拥有MPS(MP&Silva)公司,而后者是体育版权业的巨头之一。
而在彼时,布局体育的视频播放器不仅只有暴风,还有腾讯视频、土豆视频、乐视和PPTV等视频网站和视频播放器。据一位视频网站相关人士对21世纪经济报道透露,从当时市场规模来看,家大业大的PPTV、腾讯视频和乐视为主要的玩家,而暴风已被边缘化。
不仅如此,就在2018年5月,暴风体育相继曝出核心成员陆续离职的消息,而在5个月之后,MPS媒体版权公司由于资金问题破产清算,暴风体育就此折戟沉沙。
于是,在2018年的年报中,此前提过的VR和体育业务均未提及,只剩下了暴风影音和暴风TV两大业务板块。据年报数据显示,2018年实现营业收入为112694.26万元,其中硬件收入为90157.72万元,可见暴风TV占了大头。
冯鑫在经历了VR、体育业务的失利后,只能将希望寄予暴风TV,并提出了“All for TV”的集团战略,但已没有关注度。
就在暴风在2015年忙着业务外延时,像看尚、微鲸、PPTV、小米、华为等多家互联网电视品牌随之诞生,其中小米电视很快呈现出一家独大之势,据奥维云网数据显示,2019年2月国内市场电视品牌出货量排行榜中,小米、创维和海信占据前三位置,而暴风TV并未进入前十。
经过十多年的兜兜转转,冯鑫最终想起了当初最核心的业务——暴风影音。2019年6月,暴风影音迎来了新的一次更新——推出暴16,但遗憾的是,暴风影音已经掉队了。

暴16发布宣传海报,图源暴风影音官微
就在这些年冯鑫拯救暴风的同时,像爱奇艺、优酷和腾讯视频等网络视频平台已逐步成长起来,在网络视频市场上形成“三足鼎立”之势。正因为这样,在暴16推出后,并没有多少反响。
你方唱罢我登场,冯鑫退出舞台,风行在线上场。然而,或许后者也很难拯救暴风。
毕竟,目前暴风拿得出手只有暴风影音一个业务,但在网络视频市场中,爱优腾在内容和版权方面均有丰富的布局。而对于暴风影音而言,这两方面的匮乏依然是一个不可忽视的短板,很难与爱优腾相竞争。
除此之外,在视频播放器市场中,也已群雄纷争。像腾讯、爱奇艺和迅雷分别推出QQ影音、爱奇艺影音和迅雷看看播放器等视频播放器软件。
现在来看,虽然暴风影音依靠着风行得以更新,但或许也只有“情怀粉”愿意为之买单,想重回巅峰希望渺茫。最终,风行可能也会反问自己:“暴风值得救吗?”


评论