文 | 财联社 记者孙诗宇
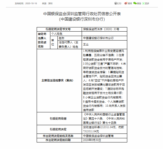
10月16日,银保监会官网显示,中国建设银行深圳市分行因贷款资金被用于房地产开发、对公贷款“三查”严重不尽职、信贷资金滞留、小微企业贷款资金行内被挪用、信用卡透支资金、个人消费贷款资金行内被挪用等10项问题,被没收违法所得121.35万元,罚款731.35万元。同时,还有4名人员被处以罚款和警告。
具体来看,中国建设银行深圳市分行违法违规事实共涉及10项,包括1.利用担保类表外业务变更延缓风险暴露,五级分类不准确;
2.住房租赁贷款资金被用于房地产开发;
3.对公贷款“三查”严重不尽职;
4.未做好贷款资金支付的管理与控制,导致信贷资金滞留;
5.票据贴现资金管控不严、贴现资金回流出票人;
6.向“四证”不齐备的房地产开发项目发放城镇化建设贷款用于项目后期开发建设;
7.理财非标并购融资变相用于支付土地交易价款;
8.小微企业贷款资金行内被挪用;
9.信用卡透支资金、个人消费贷款资金行内被挪用;10.向关系人发放信用贷款。

另外,李姝玥、刘安琪,对中国建设银行深圳市分行“票据贴现资金管控不严、贴现资金回流出票人”的行为负直接责任,各被罚款8万元。
张玲、罗永辉,对中国建设银行深圳市分行“向四证不齐备的房地产开发项目发放城镇化建设贷款用于项目后期开发建设”的行为负直接责任,罚款10万元。
此前建设银行因贷款违规、贷款流入房地产市场等原因多次被罚。8月建设银行被罚款3920万元,存在理财资金违规投资房地产等问题。7月建行青岛四方支行也被罚,原因是该支行存在未严格执行受托支付规定、贷款资金被挪用等违法违规行为;1月建设银行丽水分行被罚的原因是消费贷款流入房市、消费贷款流入股市、浮利分费、贷款“三查”不严,导致信贷资金被挪用,转借他人,被银保监会丽水监管分局罚95万元。
今年以来,监管对贷资金违规入市等问题持续关注。央行日前发布的货币政策执行报告称,要牢牢坚持“房子是用来住的、不是用来炒的”定位,坚持不将房地产作为短期刺激经济的手段,坚持稳地价、稳房价、稳预期,保持房地产金融政策的连续性、一致性、稳定性,实施好房地产金融审慎管理制度。


评论